【引言】
目前对无机纳米粒子(NPs)的研究主要集中在药物载体、放射增敏剂和成像造影剂等领域,了解无机纳米粒子在生物体内的分布对评价其在上述应用中发挥的功效及安全性有着极其重要的意义。许多技术均可对无机纳米粒子的生物分布进行表征,然而就目前而言,尽管这些技术中的绝大多数都可以实现对组织中无机纳米粒子总积累量的测定,但由于当前人们尚未研究出延长在体内稳定标记无机纳米粒子的时间的方法,仅靠现在的技术要实现在单细胞水平上跟踪无机纳米粒子是比较困难和复杂的。流式细胞术和共焦显微镜抗原一定程度上可在单细胞水平上追踪无机纳米粒子,但这一过程依赖于荧光,而大多数情纳米粒子往往缺乏固有荧光,因此必须给它们连上合适的荧光基团。由于荧光标记降解、标记与无机纳米粒子分离又或是体内行为的改变,误差源往往被引入。由此可见,通过额外加入标记的方法追踪无机纳米粒子并在单细胞水平上对无机纳米粒子进行定量是困难的、不准确的。
世界各国的研究人员开始考虑用无标记的方法对单细胞中的无机纳米粒子进行定量,比较常见的方法包括电子显微镜、断层扫描、激光烧蚀电感耦合等离子体质谱、单粒子电感耦合等离子体质谱等方法,但这些方法普遍存在低通量、灵敏度较低的特点。截至目前,没有无标记的测量技术可在高通量下量化单细胞中任意尺寸的无机纳米粒子。
质谱流式细胞技术是最近开发的一种结合了飞行时间电感耦合等离子体质谱与血球计数法的方法。当前Helios质谱仪可实现同时检测单个细胞上50个金属同位素标记,这一多参数检测方法为复杂的生物学研究提供了便利,也使更多的研究得以有效开展。
【成果简介】
近日,麻省理工学院Prabhani U. Atukorale和Kelly D. Moynihan(共同通讯作者)等人在Nature Communications上发表了题为“High-throughput quantitation of inorganic nanoparticle biodistribution at the single-cell level using mass cytometry”的文章,对研究团队利用质谱流式细胞技术对无机纳米粒子在单细胞水平的生物分布进行高通量定量测定的工作进行了详细报道。该团队的研究工作首次证明飞行时间质谱流式细胞技术可结合纳米粒子校准技术为跟踪高度多变量细胞表型的无机纳米粒子提供一种无需荧光标记的方法,从而使定量分析无机纳米药物在生物体内的运动及变化成为可能。本文中还指出,质谱流式细胞技术对具有串联多参数细胞表型的单个细胞中金纳米粒子定量的方法具有较低的检出限(核心尺寸3 nm即可被检出)和较高的灵敏度,可对细胞内金纳米粒子进行枚举。通过观察细胞分布,研究人员可有效选择一种表面包覆两亲性配体的金纳米粒子,这一金纳米粒子可作为一种肽抗原载体靶向作用于淋巴结中树突状细胞,从而有效提高模型疫苗在B16-OVA黑素瘤小鼠模型中的功效。
【图文导读】
图1:金纳米粒子的配位化学与尺寸分布。
通过质谱流式细胞技术对单个细胞中的金纳米粒子进行定量。合成三种具有不同表面化学物质的金纳米颗粒——表面包覆MPSA的金纳米粒子,表面包覆MUS/OT复合配体的金纳米粒子以及表面包覆PEG的金纳米粒子,预期这三种纳米颗粒在生物体内将具有不同的生物分布。

(a)表面包覆MPSA的金纳米粒、表面包覆MUS/OT复合配体的金纳米粒子以及表面包覆PEG的金纳米粒子示意图;
(b)MUS/OT纳米粒子的TEM图像(比例尺10 nm);
(c)由TEM测定的MPSA,MUS/OT与PEG纳米粒子的尺寸分布。
图2:对单个细胞中金纳米粒子在宽动态范围内的敏感检测。
将RAW巨噬细胞在100、10、1、0.1、0.01 μg ml-1 BODIPY标记的MUS/OT金纳米粒子中培养,或将其在37℃环境下单独放置6小时,洗涤3次,然后通过质谱流式细胞技术或流式细胞技术进行分析(每组3个样本)。

(a)由5个不同浓度处理过的细胞中检测到的金纳米粒子数目绘制得到的直方图;
(b)通过流式细胞技术(每组3个样品)评估5种不同浓度处理的细胞的荧光强度中位数;
(c)通过质谱流式细胞技术对五种不同处理浓度下每个细胞中的金纳米粒子数量的定量分析以及通过电感耦合等离子体原子发射光谱对细胞中金纳米粒子大量测定分析的结果比较(每组3个样品)。
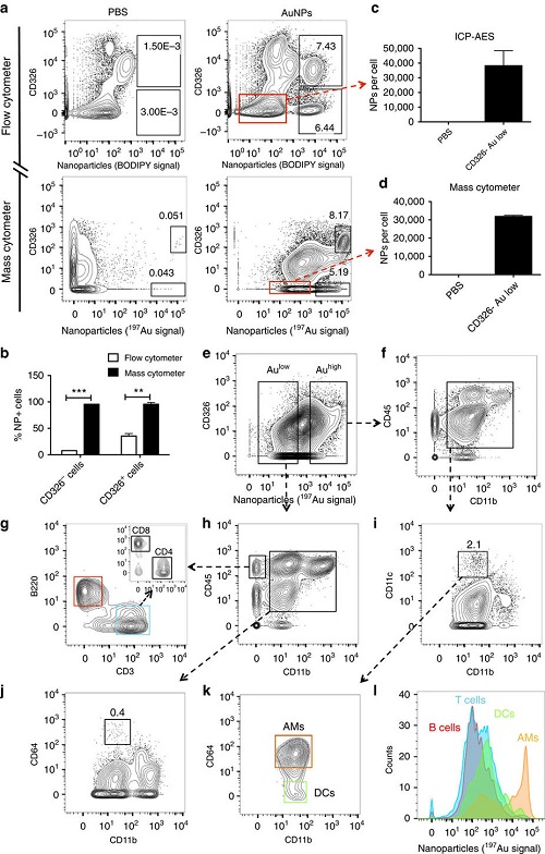
图3:通过质谱流式细胞技术检测所有肺细胞中的金纳米粒子数目。
通过气管内给药的方法使BODIPY-MUS/OT 金纳米粒子(50 mg 于PBS中)或盐水进入C57B1/6小鼠体内(每组4个样品,从两个单独的实验汇集)。给药两小时后,取肺组织并用标记抗体染色,然后通过质谱流式细胞技术或流式细胞技术进行分析。

(a)将与金属(165Ho)螯合的或用FITC标记的CD326抗体与肺细胞一起进行染色,同时用质谱流式细胞技术和流式细胞技术进行分析;
(b)通过质谱流式细胞技术检测为AuNP阳性的上皮细胞与非上皮细胞的平均百分数;
(c)采用质谱流式细胞技术方法对500万个被定义为CD326–BODIPY–的细胞进行分选,并用电感耦合等离子体原子发射光谱对每个细胞中的金纳米粒子进行定量;
(d)通过质谱流式细胞技术方法直接测定单个细胞中的金纳米粒子数;
(e-k)通过肺气管往肺中注入1 μg MUS/OT 金纳米粒子24小时后,将细胞分离出来,通过典型的质谱流式细胞技术方法进行分析;
(l)B细胞(CD45+ B220+ CD3–)、T细胞(CD45+ B220– CD3+)、树突状细胞(DCs,CD45+ CD11chiCD11b+ CD64–)和肺泡巨噬细胞(AMs,CD45+ CD11chi CD11b+ CD64+)中黄金强度直方图。
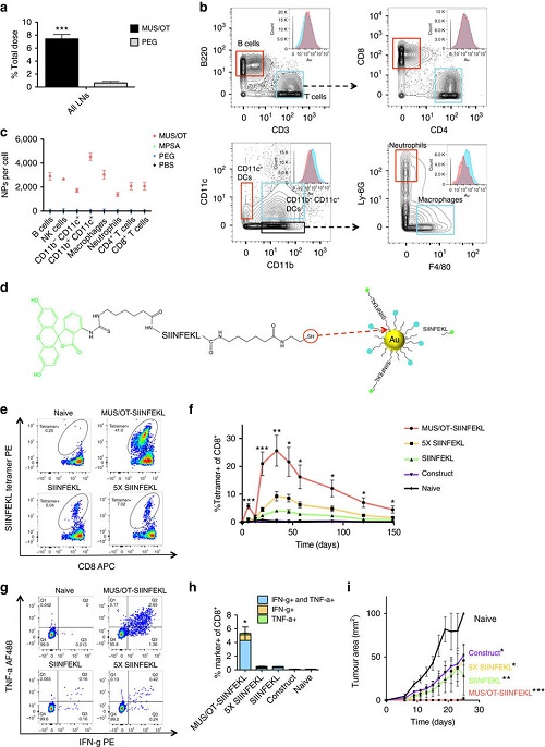
图4:树突状细胞摄取以及与有效疫苗应答相关的MUS/OT金纳米粒子。

(a)将300 mg MUS/OT或PEG金纳米颗粒分别注射到C57B1/6小鼠(每组5只小鼠)体内,24小时后通过电感耦合等离子体原子发射光谱对在腰、腹股沟、腋窝中淋巴结的总金纳米颗粒数进行定量分析;
(b,c)将300 mg MUS/OT、MPSA或PEG金纳米颗粒分别注射到C57B1/6小鼠(每组小鼠数n≥3)体内,24小时后切除淋巴结并对其进行染色和分析。用Au的直方图显示不同白细胞群体中金纳米颗粒的水平(b)以及淋巴结细胞群体平均每个细胞中的纳米颗粒数量(c);
(d)SIINFEKL肽结构及其与MUS/OT纳米颗粒表面耦合的示意图;
(e-i)将8 mg CpG和与MUS/OT(10 mg 肽)、50 mg SIINFEKL 肽、10 mg SIINFEKL 肽或10 mg SIINFEKL 肽结构结合的SIINFEKL混合,通过皮下注射的方法一并注入到C57B1/6小鼠体内(每组小鼠数n≥5)后第1天与第14天的免疫状况。
【小结】
目前来说,从组织和细胞水平上表征生物体内的新型纳米药物的困难限制了无机纳米颗粒在生物医学领域的广阔应用。基于荧光标记的方法,前人已基本实现了在单细胞水平上跟踪纳米材料的生物分布。然而,对于本质上不发生荧光的纳米材料,实现染料与体内颗粒稳定结合仍是一个重大挑战。表面官能化标记物可能会使纳米材料降解或解离,从而降低生物分布结果的强度、可靠性和准确性。直接检测纳米颗粒核心原子的方法可有效克服上述问题。本研究中,研究人员证明了质谱流式细胞技术的方法可用于同时对数千个单细胞中的纳米粒子进行定量测量。检测体外培养细胞内的金纳米颗粒时,质谱流式细胞技术比荧光标记/流式细胞仪的灵敏度高2400倍;而在体内,该方法提供了更为敏感的纳米颗粒检测条件,可有效完成由于组织自发荧光或染料损失导致的传统基于荧光对纳米颗粒进行跟踪的方法所无法完成的跟踪任务。在本文中,研究人员将质谱流式细胞技术与电感耦合等离子体原子发射光谱结合,分析了三种具有不同表面有机配体的金纳米粒子的生物分布,证明了金纳米颗粒的表面化学性质对金纳米颗粒在组织和细胞水平的生物分布有显著影响。他们发现,amph-纳米粒子能够大大改善肽疫苗的应答,并有效地防止肿瘤的生长。本文还证明,使用质谱流式细胞技术能够快速、准确、高灵敏度地筛选无机纳米粒子从而实现高通量定量分析。总之,飞行时间单细胞质谱流式细胞技术能够实现对与高度多元表型结合的无机纳米粒子生物分布的高灵敏检测,这种跟踪不同无机纳米材料生物分布的能力将有助于人们了解纳米材料毒理学,并对纳米材料新的诊断和治疗方法的发展带来契机。
文献链接:High-throughput quantitation of inorganic nanoparticle biodistribution at the single-cell level using mass cytometry(Nat.Commun., 2017, DOI: 10.1038/ncomms14069)
本文由材料人编辑部新人组雪琰供稿,材料牛编辑整理。
材料牛网专注于跟踪材料领域HTH官网地址 及行业进展,这里汇集了各大高校硕博生、一线科研人员以及行业从业者,如果您对于跟踪材料领域HTH官网地址 进展,解读高水平文章或是评述行业有兴趣,点我加入编辑部。
材料测试,数据分析,上测试谷!





