导言:
根据调研,我国现有脊髓损伤患者超过200万人,并以惊人的速度在增长,给家庭和社会带来了极大的负担。神经干细胞(NSCs)具有自我更新和分化为神经元、星形胶质细胞、小胶质细胞等的分化潜能,在脊髓损伤修复领域拥有广阔的应用前景。然而,NSCs增殖和分化速度慢、分化方向不确定、体内易分散及适应性差等难题成为NSCs治疗的制约因素。
成果掠影:
近日,山东大学晶体材料国家重点实验室刘宏教授团队与齐鲁医院冯世庆教授团队联合提出“多功能羟基磷灰石(HAp)纳米带- NSCs” 三维球体构筑新策略,并将其用于快速脊髓损伤修复,在医工交叉领域再添新成果。研究成果以“Multifunctional Hydroxyapatite Nanobelt Haystacks Integrated Neural Stem Cell Spheroid for Rapid Spinal Cord Injury Repair” 为题,发表于国际期刊Advanced Functional Materials (IF=19.924)上。文章通讯作者为晶体材料国家重点实验室桑元华、刘宏教授和齐鲁医院周恒星教授,第一作者为晶体材料国家重点实验室博士研究生郝敏和齐鲁医院博士研究生陈璐,山东大学为第一作者和通讯作者单位。
正文速览:
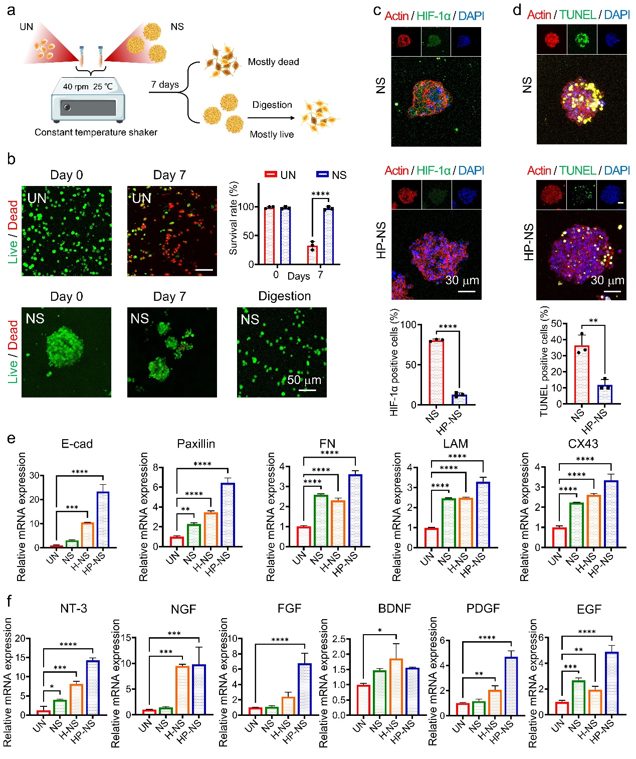
本研究中,团队构筑“Fe3O4@HAp@PDA-NSCs”三维球体,高长径比Fe3O4@HAp@PDA纳米带“草堆”作细胞营养输送带和功能调控带,有效缓解细胞球内部氧气和营养输送不及时问题,同时激活JNK/ERK-p53信号通路,加速NSCs向神经元分化,可在磁控下固定在SCI患处高效治疗。三维功能性活细胞球体的构筑为纳米材料设计及干细胞治疗带来了新的思考。

图一:材料合成及表征

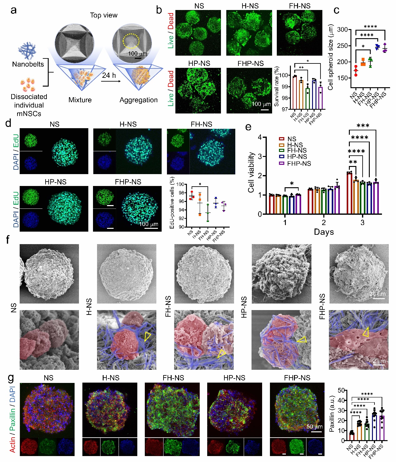
图二:三维球中纳米带的生物相容性和细胞黏附。

图三:细胞球的优势及纳米带优势。

图四:细胞球中的神经分化。

图五:纳米带调控神经分化的机制。

图六:纳米带调控神经分化的分子机理。

图七:磁场操控下细胞球的体内应用。
本文由作者供稿





