一、【导读】
由于其复杂多样性和异质性,恶性肿瘤已成为人类健康的重大威胁疾病之一。光热疗法具有独特的无创性、优良的时空可控性等特点,是一种很有前途的肿瘤治疗方法。性能优良的光热转化剂的开发对实现高效光热治疗具有重要的现实意义和迫切的需求。
目前,人们正在努力探索新的光热转化剂,以期达到理想的肿瘤治疗效果。典型的例子包括自组装金链、选择性蚀刻铂立方体、聚吡咯纳米颗粒、共轭小分子、碳纳米材料等。特别值得一提的是碳点,其具有较窄的HOMO和LOMO能带隙(0.4-1.2 eV)。在近红外激光照射下,通过吸收光和激发电子,可从低激发态转变为激发态单重态。当从激发态回到低激发态时,吸收的能量通过无辐射振动弛豫耗散而产生热量。然而,有相当数量的吸收能量以荧光发射的形式分散,这往往会显著降低光热转换效率(约为36-38%)。通过调控其电子结构来抑制荧光性能以提高光热转换效率是非常重要的,但这具有相当的挑战性,相关的尝试鲜有报道。
本工作报道了一类由聚乙二醇修饰的BxC/C二面体超薄量子片(BxC/C JQSs),其独特的Z-Scheme异质结结构通过促进电子-空穴分离完全抑制荧光的发射,使近红外光驱动的热电子从C快速注入到共轭BxC/C中,实现光到热的单一转换。
二、【图文解析】

图1 BxC/C JQSs的合成与表征。a,b) TEM图像,c)原子分辨率HAADF-STEM图像,以及对应的EELS-mapping图,d) AFM 2D图像,e) BxC/C JQSs对应的厚度。f) BxC/C JQSs B 1s的高分辨率XPS谱。

图2 BxC/C JQSs的表征。a) BxC/C JQSs和b)本征B4C的高分辨率XPS价带光谱。c) BxC/C JQSs和d) 本征B4C的Mott-Schottky图。e) BxC/C JQSs和本征B4C的瞬态光电流光谱。f) BxC/C JQSs的光致发光光谱。g) CDs和BxC/C JQSs在近红外光照射下的光热机理示意图。

图3 表面改性和光热能力表征。a) BxC/C JQSs表面修饰及其在肿瘤PTT中的应用示意图。b) 聚乙二醇改性前后BxC/C JQSs的水合粒径。c)不同浓度BxC/C -PEG JQSs水溶液的紫外-可见-近红外光谱。不同浓度BxC/C-PEG JQSs水溶液在d) 808和e) 1064 nm激光(1.0 W cm-2)照射下的温度曲线。f) BxC/C-PEG JQSs水溶液的辐照和冷却过程的温度随时间变化曲线。g) (f)中冷却时间对-Ln(θ)的线性时间拟合曲线。h) BxC/C-PEG JQSs水溶液在辐照和冷却过程中的温度-时间循环曲线。

图4 生物相容性评价和细胞内光热免疫治疗的验证。(a) BxC/C-PEG JQSs处理48 h后的细胞活力数据 b) 4T1细胞经BxC/C-PEG JQSs孵育12 h后,再经激光照射5 min后的细胞活力数据。c) 小鼠静脉注射生理盐水或BxC/C-PEG JQSs后28天的体重曲线。d) 血液学和生化分析的热图和e)静脉注射BxC/C-PEG JQSs小鼠主要器官的H&E染色组织学图像。f) CLSM图像显示4T1细胞中CRT和HMGB1的荧光图像。

图5 光热–免疫疗法用于消除活体4T1肿瘤。a)不同处理下肿瘤区域的光热图像和b)温度曲线。c) 4T1荷瘤小鼠14天内不同处理下的体重曲线和d)相对肿瘤体积曲线。e)不同处理后的生存曲线。f)注射后14天的肿瘤组织学分析。

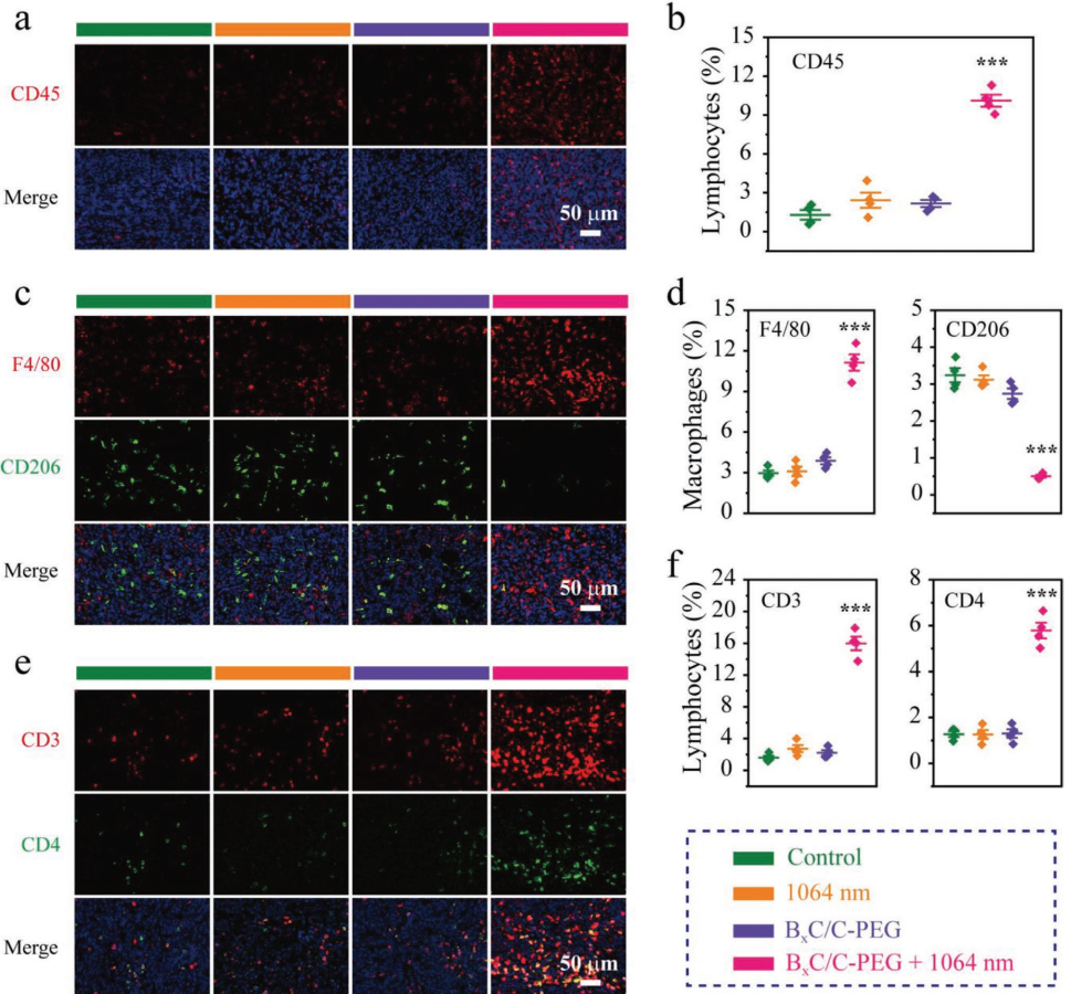
图6 免疫系统激活的验证。肿瘤切片经不同处理后的代表性免疫荧光图像,分别为:a) CD45 (红色),DAPI (蓝色),c) F4/80(红色),CD206(绿色),DAPI(蓝色),e) CD3(红色),CD4(绿色),DAPI(蓝色)。(b)、(d)、(f)分别显示阳性面积百分比的统计数据。
三、【成果与展望】
本文首次实现了独特的二维超薄无金属二面体量子片(BxC/C JQSs)的大规模合成。BxC/C JQSs的Z-Scheme异质结和独特的2D 二面体结构可以有效地防止激发电子的非辐射复合,从而产生高密度声子。聚乙二醇修饰的BxC/C JQSs具有光热稳定性和生物相容性,在NIR-II区表现出高达60.6%的光热转换效率,超过了目前大多数报道的无金属光热转化剂,甚至接近最优的金属基光热转化剂。在NIR-II生物窗口,通过光热-免疫治疗对4T1肿瘤模型实现了有效的消除效果。这种新型的无金属光热剂在药物传递、金属离子负载、免疫佐剂整合等方面显示出巨大的潜力。本文第一作者为陆世玉博士(现任重庆HTH官网地址 学院校聘教授),西南大学王静静和重庆医科大学汪星月为并列第一作者。西南大学刘辉副教授、北京大学郭少军教授及重庆医科大学冉海涛教授为本文的并列通讯作者。
Shi-Yu Lu, Jingjing Wang, Xingyue Wang, Wenting Yang, Meng Jin, Luen Xu, Huawei Yang, Xiaoxiao Ge, Changshuai Shang, Yuguang Chao, Lei Zhou, Kun Yin, Qinghua Zhang, Lin Gu, Yang Cao, Haitao Ran*, Shaojun Guo*, Hui Liu*. Janus-like BxC/C Quantum Sheets with Z-Scheme Mechanism Strengthen Tumor Photothermal-Immunotherapy in NIR-II Biowindow. Small Methods, 2022: 202101551
DOI: doi.org/10.1002/smtd.202101551
https://onlinelibrary.wiley.com/doi/10.1002/smtd.202101551
本文由作者供稿。





