当前位置: 材料牛 » HTH官网地址 » 复旦大学Advanced Science:一种肿瘤靶向纳米平台用于结直肠癌腹膜转移的诊疗

复旦大学Advanced Science:一种肿瘤靶向纳米平台用于结直肠癌腹膜转移的诊疗

【背景介绍】

结直肠癌极易出现腹膜转移(CRC-PM),5年生存率<10%。由于散在多发,临床上CRC-PM的示踪与治疗均极其困难。其基础方案为腹腔热灌注化疗,腹腔置管并灌注热化疗液,通过高温和化疗杀伤肿瘤,虽为基础治疗策略,腹腔热灌注与CRC-PM病理特征和治疗需求却并非完全契合,副作用显著。临床应用30年来,治疗模式几无实质进展。

当前主要存在两大问题是缺乏针对肿瘤的治疗精准性:腹膜表面积大,CRC-PM散在多发,异质性强;而腹腔灌注属于典型的“大水漫灌”,灌注的短时间内药物无法选择性地仅富集于肿瘤组织,接触更多的是健康组织;腹腔内大范围加热也会损伤正常组织。95%的接受腹腔热灌注的病人均会出现副作用,如肝/肾/胃肠道毒性、骨髓抑制等,仅7%的病人可接受再次的腹腔热灌注治疗。因此药物在肿瘤病灶高效浓集是解决当前CMC-PM治疗困境的前提。因此需构建可靶向CRC-PM病灶的药物递释系统,以增加药物在肿瘤部位的蓄积,提高治疗精准性。

此外,CMC-PM的病灶示踪存在极大困难。当前临床诊断方法包括:活检病理(细胞学、组织病理学);肿瘤抗原(CEA、CA199、CA125);影像学(CT、MRI、PET-CT、超声)等。各有所长,也各有所限:病理活检有滞后性,一般意味着已演进至终末期;肿瘤抗原灵敏度和检出度有限;MRI存在伪影、脂肪、结节干扰等。增强CT,作为当前临床金标准,总确诊率仅约40%,只能分辨出5 mm及以上转移灶,对<5 mm的转移灶只有11%的敏感性。有前瞻性研究报道,荧光辅助腹腔镜技术可发现1 mm左右早期转移灶,但仍存在健康组织和肿瘤组织难以分辨的问题。因此,亟待发展一种“Off-to-On”型近红外荧光探针体系,用于在肿瘤特异微环境下激活,来区分健康和肿瘤组织。

【成果简介】

基于此,复旦大学药学院的孙涛副教授(第一作者)、蒋晨教授(通讯作者)遵循CRC-PM基本治疗原则,从肿瘤固有特征出发,综合药剂学、有机化学、材料学、影像学等手段,以分子设计为基础工具,以氧化型抗坏血酸为小分子靶向功能基团,构建了CRC-PM肿瘤靶向的固载奥沙利铂的聚合物胶束,实现GLUT1介导的药物的肿瘤富集,微环境刺激下奥沙利铂及光诊疗剂的释放和基于此的原位光热效应,实现了肿瘤病灶示踪,提高了治疗精准性,最终实现化疗增敏、药物增渗及定点热疗。近日,相关成果以《一种多功能诊疗平台用于结直肠癌腹膜转移的病灶追踪和光热促进化疗增敏》(A Versatile Theranostic Platform for Colorectal Cancer Peritoneal Metastases: Real-Time Tumor-Tracking and Photothermal-Enhanced Chemotherapy)为题,在线发表于《先进科学》(Advanced Science)上。

【图文解读】

图一、一种肿瘤靶向纳米平台用于结直肠癌腹膜转移的诊疗示意图

图二、本课题设计的探针概念验证

A)S-DYE与GSH反应生成DYE过程的化学结构变化;B)DYE的S1态的前线分子轨道以及电子云分布;C)S-DYE的S1态的前线分子轨道以及电子云分布;D)惰性的C-DYE无法与GSH反应生成DYE;E)DYE及S-DYE在含水溶液中的吸收光谱; F)S-DYE在GSH存在下荧光增强结果;G)C-DYE在GSH存在下荧光基本不变结果;H)在GSH存在下的off-to-on动力学研究;I~J)酶标仪检测S-DYE与HCT-116细胞孵育后不同时间点的荧光强度及半定量结果。

图三、胶束的表征及药物释放动力学研究

胶束的组分构成及制备过程; B)胶束构建材料CMC值表征;C)空胶束、载探针胶束在4中、载探针胶束在血清中的ζ电位; D) 在4℃下放置一段时间后,载药胶束在PBS或血清中的大小变化;E)载药胶束TEM表征结果;F)载药胶束元素分布结果;G)GPC表征的Vc存在下合成的聚合物材料分子量变化截图;H)Vc存在下胶束粒径变化结果;I)奥沙利铂释放动力学

图四、细胞水平评价

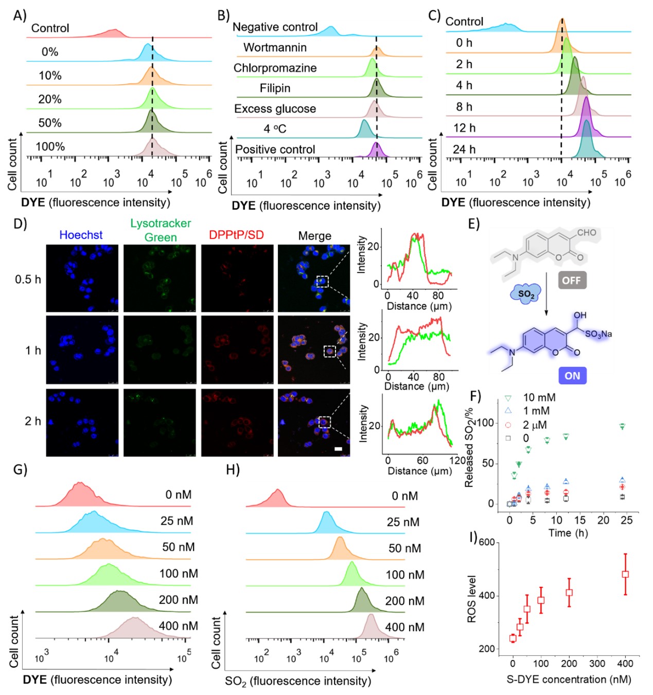
不同靶向功能基团掺杂比对靶向效果的影响;B)采用不同的抑制条件包括渥曼青霉素、氯丙嗪、菲律宾菌素、过量D-葡萄糖和4 ℃处理,通过流式确定细胞摄取途径;C)不同时间内off-to-on过程的研究;D)不同孵育时间DPPtP/SD的细胞摄取共聚焦成像(比尺显示5 μm)和相应的半定量结果;E)本课题涉及到的SO2探针的历;F)本平台SO2释放动力学;G)在细胞水平,荧光强度的DYE浓度依赖性;H)在细胞水平,SO2释放的DYE浓度依赖性;I)不同浓度下ROS水平变化。

图五、体内靶向性评价

图六、抗肿瘤药效结果。

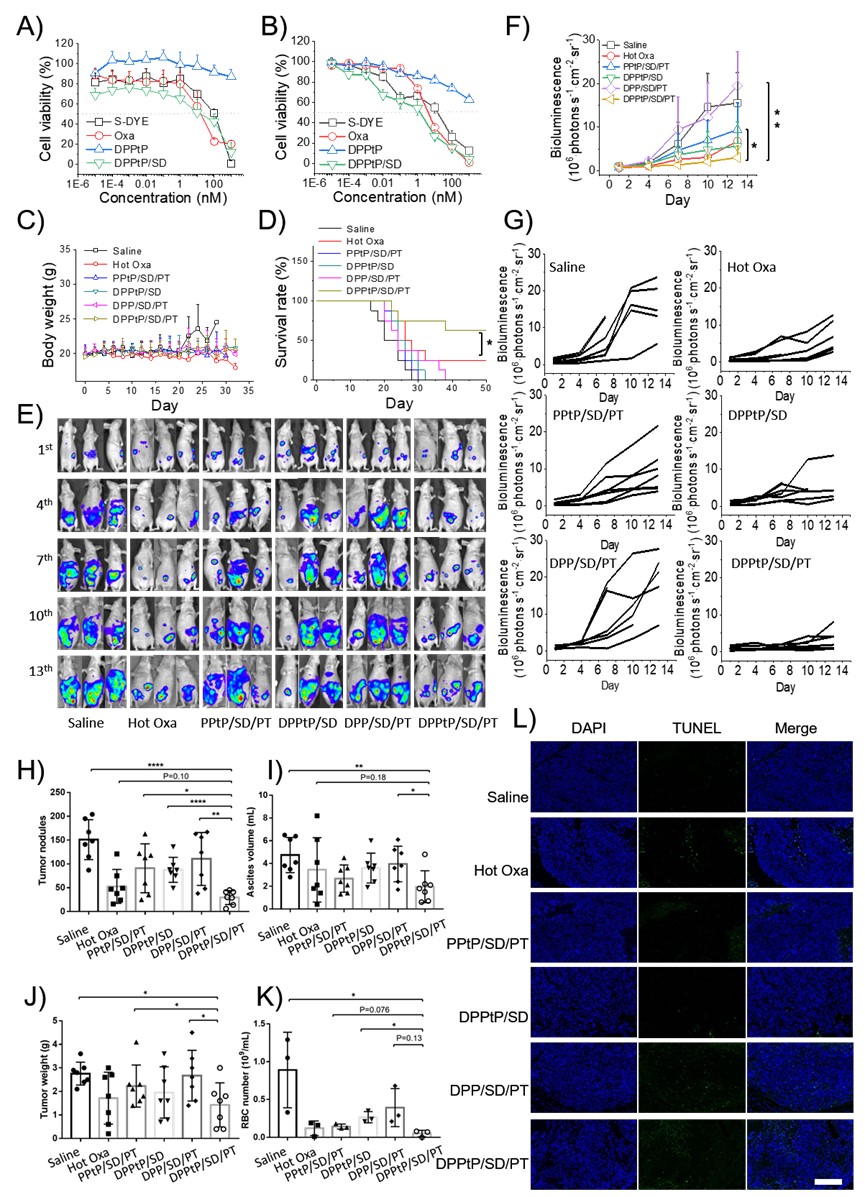
在37 oC 下,HCT-116细胞经不同制剂组处理24 h后,利用CCK-8方法检测得到的细胞生存曲线;A)在43 oC 下,HCT-116细胞经不同制剂组处理24 h后,利用CCK-8方法检测得到的细胞生存曲线;在荷结直肠癌腹膜转移原位瘤模型鼠上,经不同制剂组处理后的C)小鼠体重变化曲线;D)小鼠生存曲线(n=8);E)利用生物发光表征小鼠肿瘤演进情况;生物发光半定量的F)汇总性和G)独立统计结果(n=6);在荷结直肠癌腹膜转移原位瘤模型鼠上,经不同制剂组处理后的H)转移灶数目;I)腹水体积;J)剥离肿瘤总重量;K)腹水中红细胞数目(n=6);L)利用TUNEL原位检测治疗后肿瘤组织中细胞凋亡情况(比例尺为100 μm)。

图七、生物安全性评价。

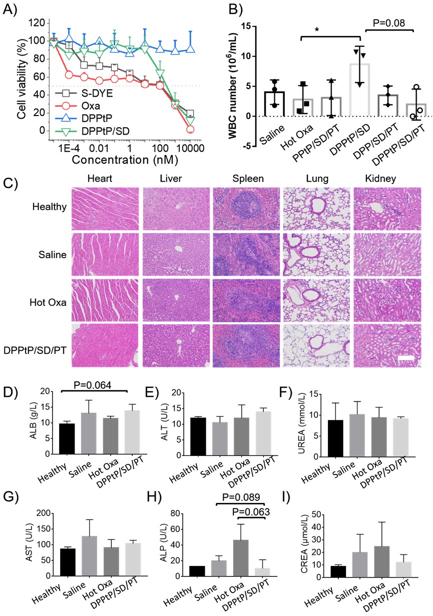
A)在37 oC 下,人肾上皮HEK-293细胞利用不同制剂组处理24 h后,利用CCK-8方法检测得到的细胞生存曲线;B)在荷结直肠癌腹膜转移原位瘤模型鼠上,经不同制剂组处理后的腹水中红细胞数目(n=6);C)在荷结直肠癌腹膜转移原位瘤模型鼠上,经不同制剂组处理后的心肝脾肺肾的免疫组化分析(比例尺为50 μm);在荷结直肠癌腹膜转移原位瘤模型鼠上,经不同制剂组处理后的D)白蛋白;E)转氨酶;F)尿素;G)谷草转氨酶;H)血清碱性磷酸酶;I)肌酐水平(n=3)。

【总结】

综上所述,不同于与传统的诊疗模式,在本文中作者提出了一种涉及一种利用原位光热技术促进肿瘤细胞凋亡的策略。利用一种负载奥沙利铂和光热分子的靶向胶束,实现向肿瘤的特异性递送和蓄积。在近红外光照下,光热分子原位产生热量,增强奥沙利铂化疗效果,同时降低副作用。本设计利用原位光热技术促进肿瘤细胞凋亡的策略,有望为高效CRC-PM肿瘤诊疗提供新方法。

复旦大学药学院药剂学系孙涛副教授和蒋晨教授,分别为本项工作的第一作者和通讯作者。本研究获国家自然科学基金重大研究计划培育项目及重点项目的资助。

论文链接:https://doi.org/10.1002/advs.202102256

【作者简介】

本文作者为复旦大学药学院蒋晨教授团队

蒋晨教授:国家杰青,目前担任复旦大学药学院药剂学系(国家重点学科)主任、智能化递药教育部重点实验室主任。研究方向主要集中在脑靶向、肿瘤靶向等药物递送系统的设计、构建和评价的基础应用研究。

孙涛副教授:复旦大学引进人才,复旦2025卓学计划获得者,上海科委市扬帆计划人才、上海人社局人才发展资金。研究方向为利用分子设计构建功能型药物递送系统,采用刺激敏感型动态键,对话于疾病微环境,实现药物高效负载与智能释放。

团队主页:http://smartdds.fudan.edu.cn/jiangchen/Index.aspx

【近年来发表论文列表】

2010年来, 在国际重要学术期刊上发表多篇高质量SCI 论文, 其中IF>10 的通讯作者论文39篇, IF>8 的论文>60%. 包括下列著名国际刊物Advanced Materials, Advanced Functional Materials, Advanced Science, ACS Nano, Nano Letters, JACS, Biomaterials, Small和Journal of Controlled Release等, 代表性论文如下:

  1. Li C, Sun T, Jiang C*. Recent advances in nanomedicines for the treatment of ischemic stroke [J]. Acta Pharmaceutica Sinica B, 2020. https://doi.org/10.1016/j.apsb.2020.11.019
  2. Liu, PX., Zhang, TY., Chen, QJ., Li, C., Chu, YC., Guo, Q., Zhang, YJ., Zhou, WX., Chen, HY., Zhou, Z., Wang, Y., Zhao, ZH., Luo, YF., Li, XW., Song, HL., Su, BY., Li, CF., Sun, T., Jiang, C.*, Biomimetic Dendrimer–Peptide Conjugates for Early Multi‐Target Therapy of Alzheimer’s Disease by Inflammatory Microenvironment Modulation. Adv. Mater. 2021, 2100746. https://doi.org/10.1002/adma.202100746
  3. Chen, QJ., Sun, T. & Jiang, C*. Recent Advancements in Nanomedicine for ‘Cold’ Tumor Immunotherapy. Nano-Micro Lett. 13, 92 (2021). https://doi.org/10.1007/s40820-021-00622-6
  4. Guo Q, Chen QJ, Zhang YJ, Zhou WX, Li XW, Li C, Zhang YW, Chen HY, Liu PX, Chu YC, Sun T, Jiang C*. Click-Nucleic-Acid-Containing Codelivery System Inducing Collapse of Cellular Homeostasis for Tumor Therapy through Bidirectional Regulation of Autophagy and Glycolysis. ACS Appl Mater Interfaces. 2020 Dec 30;12(52):57757-57767. doi: 10.1021/acsami.0c18361.
  5. Zhang YW, Jiang C*. Postoperative cancer treatments: In-situ delivery system designed on demand. Journal of Controlled Release. 2020 Dec 22:S0168-3659(20)30762-8. doi: 10.1016/j.jconrel.2020.12.038.
  6. Zhou WX, Zhou Y, Chen XL, Ning TT, Chen HY, Guo Q, Zhang YW, Liu PX, Zhang YJ, Li C, Chu YC, Sun T, Jiang C*, Pancreatic cancer-targeting exosomes for enhancing immunotherapy and reprogramming tumor microenvironment, Biomaterials, Volume 268, 2021, 120546, ISSN 0142-9612, https://doi.org/10.1016/j.biomaterials.2020.120546
  7. Chen, QJ., He, YQ., Wang, Y., Li, C., Zhang, YJ., Guo, Q., Zhang, YW., Chu, YC., Liu, PX., Chen, HY., Zhou, Z., Zhou, WX., Zhao, ZH., Li, XM., Sun, T., Jiang, C.*, Penetrable Nanoplatform for “Cold” Tumor Immune Microenvironment Reeducation. Advanced. Science. 2020, 2000411. https://doi.org/10.1002/advs.202000411
  8. Sun T, Ding XH, Wang XF, Zhang K, Zhang GP, Liang DH, Yu KJ, Chu YC, Chen QJ, Jiang C*. Carry-On Nitric-Oxide Luggage for Enhanced Chemotherapeutic Efficacy, Nano Letters, 2020. DOI: 10.1021/acs.nanolett.0c01532
  9. Li C, Xie ZC, Chen QJ, Zhang YJ, Chu YC, Guo Q, Zhou WX, Zhang YW, Liu PX, Chen HY, Jiang C*, Sun KY*, Sun T*. Supramolecular Hunter Stationed on Red Blood Cells for Detoxification Based on Specific Molecular Recognition, ACS Nano. 2020. DOI: 10.1021/acsnano.0c01119
  10. Sun T, Zhang GP, Guo ZY, Chen QJ, Zhang YJ, Chu YC, Guo Q, Li C, Zhou WX, Zhang YW, Liu PX, Chen HY, Yu HJ, Jiang LP, Jiang C*, Co-delivery of Cu(I) chelator and chemotherapeutics as a new strategy for tumor theranostic, Journal of Controlled Release, Volume 321,2020, 483-496,
  11. Guo Q, He X, Li C, He Y, Peng Y, Zhang Y, Lu Y, Chen X, Zhang Y, Chen Q, Sun T, Jiang C*. Dandelion‐Like Tailorable Nanoparticles for Tumor Microenvironment Modulation,Advanced Science, 2019, 1901430.
  12. Sun T, Zhang GP, Wang QB, Guo ZY, Chen QJ, Chen XL, Lu YF, Zhang Y, Zhang Y, Guo Q, Gao X, Cheng YZ, Chen Jiang*. Pre-blocked molecular shuttle as an in-situ real-time theranostics, Biomaterials,2019,204, 46-58,
  13. Liu LS, Chen QJ, Ruan CH, Chen XL, He X, Zhang Y, Zhang YJ, Lu YF, Guo Q, Zhou WX, Li C, Sun T, Jiang C*. Nano-engineered lymphocytes for alleviating suppressive tumor immune microenvironment, Applied Materials Today, 2019, 273-279
  14. Zhang Y, Zhang YJ, Guo Q, Guo ZY, Chen XL, Liu LS, Li C, Chen QJ, He X, Lu YF, Sun T, Huang YZ, and Jiang C*. Trained Macrophage Bioreactor for Penetrating Delivery of Fused Antitumor Protein. ACS Applied Materials & Interfaces, 2019, 11 (26), 23018-23025
  15. Chen XL,Zhou WX, Chen QJ, Sun T, Lu YF, Zhang YJ, Guo Q, Li C, Zhang Y, Liang C, Shi S, Yu XJ, Jiang C*. Codelivery Nanosystem Targeting the Deep Microenvironment of Pancreatic Cancer. Nanoletter, 2019, 9b00374
  16. Lu YF, Li C, Chen QJ, Liu PX, Guo Q, Zhang Y, Chen XL, Zhang YJ, Zhou WX, Liang DH, Zhang YW, S Bun T, Lu WG*, Jiang C*. Microthrombus‐Targeting Micelles for Neurovascular Remodeling and Enhanced Microcirculatory Perfusion in Acute Ischemic Stroke. Advanced Materials, 2019, 1808361
  17. Guo Q, Li C, Zhou WX, Chen XL, Zhang Y, Lu YF, Zhang YJ, Chen QJ, Liang DH, Sun T, Jiang C*. GLUT1-mediated effective anti-miRNA21 pompon for cancer therapy. Acta Pharmaceutica Sinica B 2019;9(4):832–842
  18. Chen QJ, Liu LS, Lu YF, Chen XL, Zhang YJ, Zhou WX, Guo Q, Li C, Zhang YW, Zhang Y, Liang DH, Sun T, Jiang C*. Tumor Microenvironment‐Triggered Aggregated Magnetic Nanoparticles for Reinforced Image‐Guided Immunogenic Chemotherapy. Advanced Science, 2019 Jan 29;6(6):1802134.
  19. Zhang YJ, Zhu X, Chen XL, Chen QJ, Zhou WX, Guo Q, Lu YF, Li C, Zhang Y, Liang DH, Sun T, Wei XB, Jiang C*. Activated Platelets-Targeting Micelles with Controlled Drug Release for Effective Treatment of Primary and Metastatic Triple Negative Breast Cancer. Advanced Functional Materials, 2019, 29, 13, 1806620.
  20. Lu YF, Guo ZY, Zhang YJ, Li C, Zhang Y, Guo Q, Chen QJ, Chen QJ, He X, LS, Ruan CH, Sun T, Ji B, Lu WG, Jiang C*. Microenvironment remodeling micelles for Alzheimer’s disease therapy by early modulation of activated microglia. Advanced Science, 2018, 1801586
  21. He X, Cai KM, Zhang Y, Lu YF, Guo Q, Zhang YJ, Liu LS, Ruan CH, Chen QJ, Chen XL, Li C, Sun T, Cheng JJ*, Jiang C*. Dimeric Prodrug Self-Delivery Nanoparticles with Enhanced Drug Loading and Bioreduction Responsiveness for Targeted Cancer Therapy. ACS Appl. Mater. Interfaces, 2018, 10 (46), 39455–39467.
  22. He X, Chen XL, Liu LS, Zhang Y, Lu YF, Zhang YJ, Chen QJ, Ruan CH, Guo Q, Li C, Sun T, Jiang C*. Sequentiallygered nanoparticles with tumor penetration and intelligent drug release for pancreatic cancer therapy. Advanced Science, 2018, 1701070.
  23. Zhang Y, Cai KM, Li C, Guo Q, Chen QJ, He X, Liu LS, Zhang YJ, Lu YF, Chen XL, Sun T, Huang YZ, Cheng JJ, Jiang C*. Macrophage membrane-coated nanoparticles for tumor-targeted chemotherapy. Nano Letters, 2018, 18, 1908-1915.
  24. Zhang YJ, Guo ZY, Cao ZL, Zhou WX, Zhang Y, Chen QJ, Lu YF, Chen XL, Guo Q, Li C, Liang DH, Sun T, Jiang C*. Endogenous albumin-mediated delivery of redox responsive micelles for targeted cancer therapy. Biomaterials, 2018, 183, 243-257.
  25. Chen XL, Wang QB, Liu LS, Sun T, Wenxi Zhou, Chen QJ, Lu YF, He X, Zhang Y, Zhang YJ, Ruan CH, Guo Q, Chao Li, Jiang C*. Double-sided effect of tumor microenvironment on platelets targeting nanoparticles. Biomaterials, 2018, 183, 258-267.
  26. Sun T, Zhang GP, Wang QB, Chen QJ, Chen XL, Lu YF, Liu LS, Zhang Y, He X, Ruan CH, Zhang YJ, Guo Q, Jiang C*. A targeting theranostics nanomedicine as an alternative approach for hyperthermia perfusion. Biomaterials, 2018,183: 268-279.
  27. He X, Zhang JX, Li C, Zhang Y, Lu YF, Zhang YJ, Liu LS, Ruan CH, Chen QJ, Chen XL, Guo Q, Sun T, Cheng JJ*, Jiang C*. Theranostics, 2018, 8 (18), 4884-4897.
  28. Liu LS, Chen QJ, Ruan CH, Chen XL, Zhang Y, He X, Zhang YJ, Lu YF, Guo Q, Sun T, Wang H*, Jiang C*. Platinum-based nanovectors engineered with immune-modulating adjuvant for inhibiting tumor growth and promoting immunity. Theranostics, 2018, 8 (11), 2974-2987.
  29. Ruan CH, Liu LS, Wang QB, Chen XL, Chen QJ, Lu YF, Zhang Y, He X, Zhang YJ, Guo Q, Sun T, Jiang C*. Reactive oxygen species-biodegradable gene carrier for the targeting therapy of breast cancer. ACS Applied Materials & Interfaces, 2018, 10 (12), 10398-10408.
  30. Zhang YJ, Sun T, Jiang C*. Biomacromolecules as carriers in drug delivery and tissue engineering. Acta Pharmaceutica Sinica B, 2018, 8 (1), 34-50.
  31. Ruan CH, Liu LS, Lu YF, Zhang Y, He X, Chen XL, Zhang YJ, Chen QJ, Guo Q, Sun T*, Jiang C*. Substance P-modified human serum albumin nanoparticles loaded with paclitaxel for targeted therapy of glioma. Acta Pharmaceutica Sinica B, 2018, 8 (1), 85-96.
未经允许不得转载:材料牛 » 复旦大学Advanced Science:一种肿瘤靶向纳米平台用于结直肠癌腹膜转移的诊疗

相关文章

Baidu
map