当前位置: 材料牛 » HTH官网地址 » 导读 » AEM:空气中低温原位制备稳定高效核壳结构CsPbI3钙钛矿太阳能电池

AEM:空气中低温原位制备稳定高效核壳结构CsPbI3钙钛矿太阳能电池

【引言】

  有机-无机杂化钙钛矿由于其优良的半导体性能,在光伏领域显示出巨大的潜力。然而,钙钛矿器件的不稳定性严重阻碍了其市场化进程。其中杂化钙钛矿中的有机部分(如甲铵、甲脒)容易与氧和水反应形成超氧化物和水合物,从而分解钙钛矿八面体,因此导致器件容易分解。

  无机钙钛矿不存在有机部分,因此具有更好的环境稳定性。目前,CsPbI3具有合适的带隙(1.73 eV)被认为是高效钙钛矿太阳能电池的候选材料。 目前,低温(≤100°C)可加工的p-i-n太阳能电池正变得越来越有吸引力,因为其结构能够使其与柔性基板上的逐卷沉积兼容。因此,低温制备稳定的CsPbI3薄膜构建p-i-n钙钛矿太阳能电池势在必行。研究人员提出了不同的方法来解决这一问题,例如聚合物模板,添加剂控制,离子掺杂,晶体调节和纳米晶预合成方法。除此之外,由于强量子限制效应和大表面/体积比作用下的高表面吉布斯能,纳米晶体胶体溶液中的 CsPbI3晶体晶格具有更稳定的立方结构。然而,复杂的合成和纯化过程阻碍了纳米晶体直接组装成薄膜。此外,不良配体和不稳定晶格阻碍了纳米晶体器件的应用。

【研究进展】

  近日,首尔国立大学M.Choi教授和西安交通大学吴朝新教授(共同通讯作者)在Adv. Energy Mater. 上发表了一篇题为“Rational Core–Shell Design of Open Air Low Temperature In Situ Processable CsPbI3 Quasi-Nanocrystals for Stabilized p-i-n Solar Cells”的文章。研究者提出了一种合理的低温可原位加工的CsPbI3纳米晶体核壳结构合计方案。一方面,FPEAI作为一种可供选择的壳层配体提升了 CsPbI3晶格键合力,并增强了相互纳米晶体间的电荷耦合。另一方面,利用化合物H2PbI4 (PbI2·2HI)将二价离子Mn2+引入核晶格,从而抑制了固有陷阱。基于此,制备出了效率高达13.4%的p-i-n结构钙钛矿太阳能电池,未封装器件在空气中500小时可以保持92%的效率。

【图文简介】

图1 示意图

a) OAI和FPEAI配体约束纳米晶体之间的键合相互作用;

b) 基于不同PbI2·xHI配合物(x=1,2)的二价Mn2+离子掺杂工艺;

c) CsPbI3纳米晶薄膜原位组装示意图。

图2

a ) 不同粉末材料的SEM图;

b) 不同粉末材料的XRD;

c) TGA测试;

d) XPS谱。

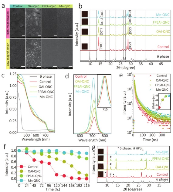
图3 对钙钛矿薄膜质量的调控

a) 不同调控的钙钛矿薄膜的SEM图;

b) 不同调控的钙钛矿薄膜的XRD;

c) 不同调控的钙钛矿薄膜的吸收谱;

d) 不同调控的钙钛矿薄膜的PL谱;

e) 不同调控的钙钛矿薄膜的瞬态PL;

f) 不同调控的钙钛矿薄膜的PL稳定性测试;

g) 不同调控的钙钛矿薄膜的XRD稳定性测试。

图4 器件性能表征

a) 能带图;

b) 器件截面SEM图;

c) 不同调控器件的开路电压、短路电流、填充因子和转换效率统计图;

d) J-V曲线及其MPP tracking;

e) Light soaking稳定性测试;

f) 环境稳定性测试。

【小结】

  该研究开发了一种制备稳定的CsPbI3钙钛矿纳米晶的策略,获得了稳定高效的全无机CsPbI3钙钛矿纳米晶薄膜太阳能电池器件。该研究为多用途无机钙钛矿纳米晶体的设计提供了一个合理的视角,为制备稳定的半导体器件提供了新的可能性。

文献链接:Rational Core–Shell Design of Open Air Low Temperature In Situ Processable CsPbI3 Quasi-Nanocrystals for Stabilized p-i-n Solar Cells. 2019, Adv. Energy Mater. DOI: 10.1002/aenm.201901787

本文由金也供稿。

未经允许不得转载:材料牛 » AEM:空气中低温原位制备稳定高效核壳结构CsPbI3钙钛矿太阳能电池

相关文章

Baidu
map