【引言】
目前,光动力疗法(PDT)通过将光激发光敏剂(PS)的能量转移至氧气以产生高毒性的活性氧物质(ROS)诱导肿瘤细胞死亡,已经被广泛研究用于肿瘤治疗。但是PDT的进一步临床应用仍然面临着许多问题。例如常用的PS通常具有水溶性差、合成修饰复杂、有效载荷低、易聚集等缺点,且对肿瘤的靶向和积累能力较差。此外,在肿瘤细胞中过量表达的谷胱甘肽(GSH)不仅可以抵抗化学、放射和光动力治疗,而且可以作为一种抗氧化剂来清除胞内的ROS。并且过量的ROS也会对正常组织有毒副作用并在肿瘤区域引发炎症。因此,迫切需要一种可同时实现可控ROS产生和胞内GSH消除的智能递送系统来改善肿瘤部位的PDT治疗效果。
【成果简介】
近日,武汉大学的张先正教授(通讯作者)课题组报道了一种由Mn(III)和卟啉(TCPP)通过“一锅法”设计合成的Mn(III)封印的金属有机骨架(MOFs)纳米系统。其中,Mn(III)作为封印剂不仅可以淬灭基于TCPP的荧光,而且还会抑制其介导的活性氧(ROS)产生,使得MOFs成为一种惰性诊疗纳米颗粒。在被肿瘤细胞内吞后,由于Mn(III)会与胞内的谷胱甘肽(GSH)发生氧化还原反应,使得MOFs被GSH分解成Mn(II)和游离TCPP,从而实现抗氧化剂GSH的消耗和激活的基于Mn(II)的磁共振成像(MRI)以及基于TCPP的荧光成像。更重要的是通过GSH控释TCPP可在光照下实现可控的ROS产生,有效避免副作用。因此,这种GSH特异性响应的可同时实现GSH消耗和可控ROS产生的Mn(III)封印的MOFs可显著的提升光动力疗法的治疗效率。研究成果以题为“A Mn(III)-Sealed Metal−Organic Framework Nanosystem for Redox-Unlocked Tumor Theranostics”发表在国际著名期刊ACS Nano上。

【图文解读】
图一、内吞后Mn(III)封印的MOFs纳米系统用于MRI和OI介导的PDT作用示意图

图二、Mn(III)-TCPP MOFs的表征
(A)MOFs的SEM图;
(B)MOFs的TEM和HR-TEM图;
(C)MOFs的AFM图;
(D)MOFs的TEM图;
(E)XRD图;
(F)MOFs的热重分析;
(G)TCPP、MOFs和TCPP(Mn)的紫外-可见光谱;
(H)Mn 3s的XPS光谱;
(I)Mn元素的ESR谱。
(J)不同GSH浓度下的MOFs的SEM图。
图三、MOFs的性能表征
(A)GSH触发的MOFs解体机制;
(B)用DTNB检测GSH消耗;
(C)GSH响应性TCPP的释放;
(D)有或无GSH(2.5 mM)下的MOFs的T1加权成像;
(E)Mn(OAc)3的紫外-可见光谱以及MOFs和TCPP的荧光光谱;
(F)MOFs荧光随GSH浓度变化;
(G)用SOSG检测ROS的产生;
(H)高浓度GSH溶液中MOFs在660 nm照射后SOSG的荧光强度;
(I)在10 mM GSH下不同的材料介导的ROS产生。
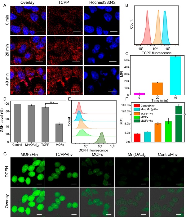
图四、MOFs的体外解离及其对细胞氧化压的影响
(A)孵育4 h后,CLSM检测的胞内MOFs荧光随时间的变化;
(B, C)在孵育4 h后,0 min(红色)、20 min(橙色)和40 min(绿色)后胞内MOFs的荧光信号,流式分析和相应的统计分析结果;
(D)用不同样品处理后的细胞内GSH水平;
(E, F)用PBS + hv(红色)、Mn(OAc)2 + hv(蓝色)、TCPP + hv(橙色)、MOFs(绿色)和MOFs + hv(深绿色)处理后流式检测相应细胞内ROS含量及其统计分析结果;
(G)通过CLSM检测细胞ROS产生。
图五、评估MOFs介导的细胞毒性
(A)MOFs处理的不同细胞系的细胞毒性;
(B)TCPP + hv和TCPP + L-BSO + hv孵育后的细胞毒性;
(C)不同材料处理后的细胞毒性;
(D)不同材料处理后检测活细胞/死细胞比例;
(E)通过流式用膜联蛋白V-FITC/PI来评估细胞死亡的机制。
图六、MOFs在体内的成像效果
(A, B)瘤内注射30 min后,在肿瘤部位的荧光和T1造影信号;
(C)静脉注射MOFs后的体内MRI信号;
(D)静脉注射材料的荧光成像和给药36 h后组织荧光;
(E)注射36 h后的小鼠组织的MFI值;
(F)MOFs和TCPP在血液循环中的药代动力学;
(G)血生化和血常规分析主要参数的热图;
(H)用DCFH-DA(绿色)检测的肿瘤组织的氧化压。
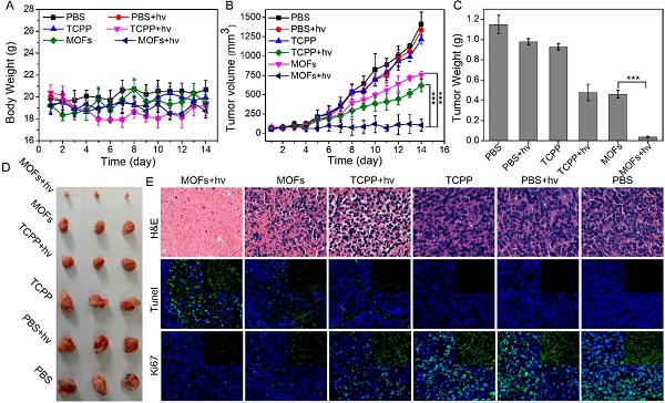
图七、生物安全性和治疗效率的评估
(A, B)14天治疗期间各种处理后小鼠体重和肿瘤体积的变化;
(C, D)离体肿瘤组织的重量和照片;
(E)14天后肿瘤的H&E切片分析、TUNEL(绿色)和Ki67(绿色)免疫荧光。
【小结】
综上所述,作者通过“一锅法”成功构建了Mn(III)封印的MOFs纳米系统。体外和体内实验证明MOFs会特异性响应肿瘤细胞中过表达的GSH而发生解体,产生GSSG、Mn(II)和游离TCPP。在这个过程中,细胞内的GSH被消耗,基于Mn(II)的MRI和基于TCPP的OI被激活。同时GSH还可以通过调控MOFs中TCPP的释放来有效地控制ROS产生,以避免过量ROS带来的副作用。借助于激活的MRI和OI成像诊断技术,具有可控ROS产生及GSH消耗的MOFs纳米颗粒能显著增强PDT的治疗效果,进而实现肿瘤的全面压制。
文献链接:A Mn(III)-Sealed Metal−Organic Framework Nanosystem for Redox-Unlocked Tumor Theranostics (ACS Nano, 2019, DOI: 10.1021/acsnano.9b00300)
本文由材料人CQR编译。
欢迎大家到材料人宣传HTH官网地址 成果并对文献进行深入解读,投稿邮箱tougao@cailiaoren.com.
投稿以及内容合作可加编辑微信:cailiaokefu.





