【引言】
肿瘤转移是癌症患者死亡的主要诱因之一,并且在临床中抗肿瘤转移药物的短缺是治疗侵袭性癌症的主要障碍。研发可以原位消除实体肿瘤并且抑制肿瘤转移的多功能药物递送纳米系统对于治疗侵袭性肿瘤是非常有益的。然而,用一个纳米系统实现这些目标是非常具有挑战性的。现有的抗肿瘤转移策略主要是基于化学疗法、基因疗法和放射疗法的联合疗法。此外,转移级联是所有肿瘤细胞发生血行远端器官转移的必经之路,尤其是肿瘤的肺转移,其包含肿瘤细胞脱离原部位,经血管传播,最终根植在其他远端组织中的过程。肿瘤转移之所以难以预测和治疗,是因为其是一个极其复杂的、一系列的生物学过程,涉及多个步骤与环节,由众多关键因子调控。鉴于转移级联在所有经血转移的肿瘤中均存在,故以高效阻断转移级联为目标设计出的多位点阻断转移级联的药物有望对大部分血行肿瘤转移产生预防和治疗效果。由于转移级联的多步骤性和复杂性,单位点抑制策略很难高效阻断它,而多载药物的多位点抑制策略虽能增加阻断效率,但其可控性差且毒性易叠加。为克服以上障碍,作者设计了一种亲疏水片段即可高效阻断转移级联不同位点的胶束自传递系统。
【成果简介】
近日,四川大学华西药学院的何勤教授(通讯作者)等报道了一种多功能自传递的PBA-LMWH-TOS纳米颗粒(PLT NPs),其可同时作为纳米载体和抗肿瘤转移剂,且能对多种恶性肿瘤转移的血行转移进行有效抑制。亲水性片段(低分子量肝素,LMWH)可抑制肿瘤细胞和血小板之间的黏附作用。并且作者首次报道了疏水片段(D-α-生育酚琥珀酸酯,TOS)可有效抑制B16F10细胞中基质金属蛋白酶-9(MMP-9)的表达。实验结果表明可多位点阻断转移级联的空白NPs在三种小鼠转移模型中显示出优异的抗肿瘤转移能力。另外,肿瘤细胞上唾液酸(SA)残基的过表达与癌症的恶性程度和转移表型有关,留的恶性转移程度越高,SA的表达量越高,因而3-氨基苯硼酸(PBA)修饰的载DOX的胶束自传递系统可同时实现针对高转移性实体瘤及其转移灶的靶向治疗。此外, PBA与单糖的结合且受pH值的影响,作者据此设计了简单的pH敏感的“果糖(Fru)封闭”策略来降低PBA的脱靶效应。即正常组织pH7.4左右,PBA可与单糖较稳定结合,使其难以识别正常组织中的唾液酸残基。肿瘤中偏低的pH(pH6.5左右)环境使单糖与PBA的结合变得不稳定,暴露出PBA,恢复其对肿瘤细胞表面唾液酸受体的识别作用,使其重新获得靶向性。这种简单的“果糖封闭策略”有效减少了正常组织中NPs的分布,且明显增加了NPs在实体瘤中的蓄积。这些生物相容性好的NPs为高侵袭性实体瘤及其转移的临床治疗提供了一种有前景的方法。研究成果以题为“Enhanced Melanoma-Targeted Therapy by “Fru-Blocked” Phenyboronic Acid-Modifed MultiphaseAntimetastatic Micellar Nanoparticles”发布在国际著名期刊Adv. Sci.上。
【图文导读】
图一、PLT NPs的制备和作用机制

(a) PLT / DOX NPs制备和“果糖阻断”策略的示意图;
(b-c)对黑素瘤实体瘤和抑制肺转移的PLT / DOX NP的示意图。
图二、NPs的表征和Fru、SA和PBA组合的研究

(a) PLT NPs的DLS和TEM图;
(b) 不同浓度的PLT NPs培养的红细胞的溶血率;
(c) 不同浓度的PLT NPs培养的红细胞的溶血率的照片;
(d) 37oC下PBS中LT / DOX NPs和PLT / DOX NPs的DOX释放;
(e) 37oC下50%FBS孵育24 h后NPs的血清稳定性;
(f) pH 7.4和pH 6.5 PBS中游离PSA与Fry的亲和力;
(g) pH 7.4和pH 6.5 PBS中游离PSA与游离SA的亲和力;
(h) PBA-Fru共轭物在不同时间点的稳定性测试。
图三、不同制剂孵育后B16F10细胞的摄取

(a) 与游离DOX、LT / DOX NPs、PLT / DOX NPs、PLT-BA / DOX NPs或PLT-SA / DOX NPs孵育2 h后,B16F10细胞的CLSM;
(b) 流式细胞(FACS)分析竞争性摄取测定的代表性直方图;
(c) LT / DiD NPs、PLT / DiD NPs、PLT-Fru / DiD NPs和PLT-SA / DiD NPs分在pH 6.5和pH 7.4下孵育2 h后,B16F10细胞的定量摄取;
(d) PLT / DOX NPs孵育2 h后B16F10细胞的CLSM。
图四、NPs对B16F10细胞体外迁移和侵袭的抑制及体内抗植入

(a) PBS、LMWH、LT NPs、PLT NPs、LT / DOX NPs和PLT / DOX NPs分别与B16F10细胞孵育48 h后的图;
(b) Free DOX、LMWH、LT NPs、PLT NPs、LT / DOX NPs和PLT / DOX NPs分别与B16F10细胞孵育24 h后的伤口愈合测定图;
(c) Free DOX、LMWH、LT NPs、PLT NPs、LT / DOX NPs和PLT / DOX NPs分别与B16F10细胞孵育24 h后的伤口愈合测定的愈合率;
(d) PBS、LMWH、LT NPs、PLT NPs、LT / DOX NPs和PLT / DOX NPs分别与B16F10细胞孵育48 h后的定量分析;
(e) 与PBS、LMWH、LT NPs、PLT NPs、LT / DOX NPs和PLT / DOX NPs分别孵育30 h后, ELISA检测B16F10细胞培养基中MMP-9;
(f) 体外附着于B16F10细胞的血小板荧光强度;
(g) 分别孵育后利用蛋白质印迹测试B16F10细胞中MMP-9的表达;
(h) 分别培养后利用蛋白质印迹检测B16F10细胞培养基中的E-钙粘蛋白和N-钙粘蛋白的表达;
(i) 肺部冰冻切片的CLSM。
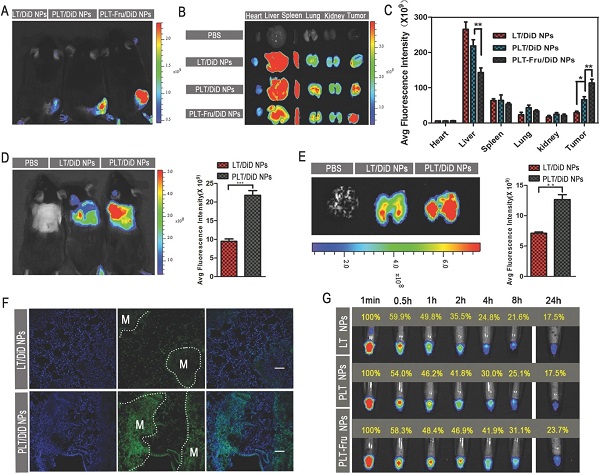
图五、体内NPs的生物分布和转移靶向能力

(a) 全身施用负载DiD的NPs 4 h后,携带B16F10肿瘤的小鼠的体内图像;
(b) 全身施用负载DiD的NPs 24 h后,荷瘤小鼠的肿瘤和器官的离体图像;
(c) 半定量平均荧光强度显示全身给药24 h后携带DiD的NPs在B16F10荷瘤小鼠中的肿瘤和器官的分布;
(d) 半定量平均荧光强度显示B16F10转移模型小鼠在给予负载DiD的NPs 6 h后的体内图像;
(e) 全身施用负载DiD的NPs 6 h后,B16F10转移小鼠模型的肺离体图像和半定量平均荧光强度结果;
(f) 全身施用负载DiD的NPs 6 h后,B16F10转移模型小鼠的肺切片的CLSM;
(g) LT NPs、PLT NPs和PLT-Fru NPs在血液中的循环特征。
图六、体内B16F10实体瘤治疗

(a) 静脉内注射PBS、free DOX、LT / DOX NPs、PLT / DOX NPs、 PLT-Fru / DOX NPs的C57BL / 6小鼠获取B16F10肿瘤的图像;
(b) 治疗期间携带B16F10肿瘤的C57BL / 6小鼠的肿瘤体积变化;
(c) 获取的B16F10肿瘤的重量;
(d) 不同DOX制剂处理的C57BL / 6小鼠中的DOX血浆浓度 与时间的关系;
(e) 苏木精和H&E测定的组织学分析和B16F10肿瘤的MMP-9染色的免疫组织化学分析。
图七、体内抗肿瘤转移治疗

(a) PBS、free LMWH、LT NPs或PLT NPs作用后,肺肿瘤后图片;
(b) PBS、free LMWH、LT NPs或PLT NPs作用后,肺表面B16F10转移的数量;
(c) PBS、free LMWH、LT NPs或PLT NPs静脉注射预处理后B16F10转移小鼠模型肺部的H&E染色的组织学分析;
(d) PBS、free DOX、free LMWH、LT NPs、LT / DOX NPs或PLT / DOX NPs作用后,肺肿瘤后图片;
(e) PBS、free DOX、free LMWH、LT NPs、LT / DOX NPs或PLT / DOX NPs作用后,肺表面B16F10转移的数量;
(f) 静脉内注射PBS、free DOX、free LMWH、LT NPs、LT / DOX NPs或PLT / DOX NPs处理后,B16F10转移小鼠模型肺的H&E染色的组织学分析。
【小结】
作者研究了肿瘤微环境可活化的PBA修饰的多位点抗肿瘤转移胶束自传递系统,其可同时作为抗肿瘤转移剂和纳米载体用于治疗实体肿瘤及其转移。PLT / DOX NPs的组成包括抗肿瘤转移活性成分LMWH、TOS和化疗药物DOX。 PLT NPs的亲疏水片段可以抑制肿瘤细胞和血小板之间的粘附以及MMP-9的产生,从而抑制转移级联的不同位点。体内实验表明载药NPs和空白NPs均可有效减少肺转移性结节的生成。这种低毒性且生物相容性良好的抗肿瘤转移胶束或可作为术前术后的辅助疗法,用以预防和治疗多数经血的肿瘤转移。此外,“果糖封闭”的PBA可以在肿瘤部位特异性暴露。这种策略有效地降低了PBA的脱靶效应,并进一步增强了肿瘤部位的NPs蓄积。因此,基于肿瘤微环境暴露的PBA的靶向策略有望用于治疗高表达SA残基的各类侵袭性肿瘤。
文献链接:Enhanced Melanoma-Targeted Therapy by “Fru-Blocked”Phenyboronic Acid-Modifed Multiphase Antimetastatic Micellar Nanoparticles(Adv. Sci., 2018, DOI:10.1002/advs.201800229)
本文由材料人生物材料组小胖纸编译。
材料牛网是专注于跟踪材料领域HTH官网地址 及行业进展,这里汇集了各大高校硕博生、一线科研人员以及行业从业者,如果您对于跟踪材料领域HTH官网地址 进展,解读高水平文章或是评述行业有兴趣,点我加入材料人编辑部。
欢迎大家到材料人宣传HTH官网地址 成果并对文献进行深入解读,投稿邮箱tougao@cailiaoren.com.
投稿以及内容合作可加编辑微信:cailiaokefu.
材料测试,数据分析,上测试谷!





