【背景介绍】
众所周知,细胞器通过双层磷脂选择性的交换生物分子和细胞间通讯。因此,已制备出具有选择性膜渗透能力的各种人工自组装纳米结构作为药物递送系统,以响应特定刺激、加速药物释放。然而这些纳米结构响应于刺激且不可逆的解离,因此不能控制药物的释放。同时不同的肿瘤细胞对这些药物递送系统的反应不同,将导致靶向位点效率降低,从而降低治疗效率。因此,设计纳米结构使使药物在细胞膜上可控释放,同时保持高的稳定性,以实现药物特异性靶向递送和精确的抗癌疗法。偶氮苯是一类光致结构可变化的化合物,可用于药物纳米载体、光学/电子开关、磁记忆和太阳能储存等。然而,虽然光控药物递送系统是非侵入性的并且具有高局部靶向能力,但是其需要高能UV刺激,从而严重限制了它们的体内应用。此外,偶氮苯的光致变色异构化伴随着微结构重排和不可逆的纳米胶囊破坏。尽管化学交联可以改善结构稳定性,但是这限制了亲水性和疏水性物质的渗透性。因此,需要开发出允许有效载荷可控扩散同时保持完整的结构。
【成果简介】
近日,福州大学的宋继彬教授、美国国立卫生研究院的陈小元研究员(共同通讯作者)联合报道了利用核碱基配对交联聚胸腺嘧啶和光异构化的聚偶氮苯(PETAzo)与腺嘌呤修饰的ZnS(ZnS-A)纳米颗粒(NPs)设计的仿生纳米胶囊。ZnS-A NPs将X射线转换成紫外线辐射,使偶氮苯基团异构化,从而实现对双层膜上可控扩散。此外,PETAzo和ZnS-A之间的核碱基配对相互作用使其在体内循环期间延长且可以防止药物泄漏,不仅增强药物在肿瘤处的累积而且还保持稳定性。这些纳米胶囊具有长的保留时间、可远程控制药物释放、强的靶向积累和有效的抗肿瘤效果的优点,所以它们具有很大潜力作为一种新型的抗癌药物递送系统。研究成果以题为“X-ray-Controlled Bilayer Permeability of Bionic Nanocapsules Stabilized by Nucleobase Pairing Interactions for Pulsatile Drug Delivery”发布在国际著名期刊Adv. Mater.上。第一作者为邓宏章博士。
【图文解读】
图一、PEG-b-聚胸腺嘧啶-b-聚偶氮苯(PETAzo)三嵌段聚合物自组装成纳米胶囊的示意图

图二、核碱基配对纳米胶囊的制备和表征
(a-c)ZnS-A纳米颗粒(a)、PETAzo纳米胶囊(b)和PETAzo@ZnS-A纳米胶囊(c)的TEM图像;
(d)ZnS NPs、PETAzo和PETAzo@ZnS-A纳米胶囊的流体动力学尺寸分布直方图;
(e)PETAzo@ZnS-A纳米胶囊壳的高分辨率TEM图像;
(f)PETAzo@ZnS-A的选区电子衍射(SAED);
(g-h)Zn(g)和S(h)的元素映射;
(i)PETAzo@ZnS-A纳米胶囊的STEM电子能量损失光谱线扫描图;
(j)孵育30天前后,PETAzo@ZnS-A的尺寸变化。
图三、PETAzo@ZnS-A纳米胶囊在X射线辐照过程中的表征
(a)在X射线照射(6 Gy)前后,纳米胶囊的UV-可见光谱;
(b)通过ZnS纳米颗粒将X射线转移到UV光的示意图;
(c)在用X射线和可见光切换照射几个循环后PETAzo@ZnS-A纳米胶囊的尺寸变化;
(d)在交替存在X射线辐射和可见光的情况下,来自PETAzo@ZnS-A纳米胶囊的DOX的累积释放特征;
(e)FRET效应的示意图;
(f)PETAzo@ZnS-A纳米胶囊在用X射线照射后4 h的荧光光谱。
图四、利用CLSM观察不同制剂处理的U87MG细胞
(a)游离DOX和负载DOX的PETAzo@ZnS-A纳米胶囊的细胞内吞;
(b)CLSM对共培养系统的三维可视化;
(c)在孵育4 h后,用负载DiO和DiI的PETAzo纳米胶囊孵育的U87MG细胞的代表性CLSM图像;
(d)U87MG细胞中荧光强度的线扫描谱。
图五、PETAzo@ZnS-A纳米胶囊的体外细胞毒性评价
(a)通过Annexin V-FITC/7-ADD用PBS、X射线(6 Gy)、游离DOX、PETAzo@ZnS-A纳米胶囊和PETAzo@ZnS-A纳米胶囊与X射线处理的U87MG细胞的流式细胞实验;
(b)与游离DOX、PETAzo@ZnS-A纳米胶囊和PETAzo@ZnS-A纳米胶囊以及各种指定浓度的X射线孵育24 h后,U87MG细胞的细胞存活率;
(c)在U87MG细胞中游离DOX、装载DOX的PETAzo@ZnS-A纳米胶囊和装载DOX的PETAzo@ZnS-A纳米胶囊与X射线的IC50值;
(d)用PBS、X射线、游离DOX、负载DOX的PETAzo@ZnS-A纳米胶囊和负载DOX的PETAzo@ZnS-A纳米胶囊X射线处理后半胱天冬酶家族成员表达水平的Western印迹分析;
(e)用不同样品处理24 h的细胞流式实验,并用TUNEL-FITC凋亡试剂盒染色。
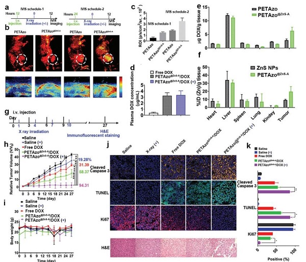
图六、PETAzo@ZnS-A纳米胶囊的体内成像和治疗效果
(a)动物治疗操作时间表;
(b)静脉内注射负载ICG的PETAzo或PETAzo@ZnS-A纳米胶囊后,携带U87MG肿瘤的裸鼠的体内荧光成像和光声成像;
(c)肿瘤荧光信号的定量感兴趣区域(ROI);
(d)在注射负载DOX的PETAzo@ZnS-A纳米胶囊后36 h,DOX在血浆内的浓度;
(e)在负载DOX的PETAzo@ZnS-A纳米胶囊后,DOX在不同器官和组织中的分布;
(f)在注射DOX的纳米胶囊36 h后,PETAzo@ZnS-A纳米胶囊在不同器官和组织中的生物分布;
(g)体内治疗方案的示意图;
(h)不同样品处理后的相对肿瘤体积;
(i)不同样品处理组小鼠的体重变化;
(j)肿瘤组织的免疫荧光和组织学染色;
(k)(j)的定量分析。
【小结】
综上所述,作者成功制备了具有可逆性和可控性的X射线响应的PETAzo@ZnS-A纳米胶囊。该纳米胶囊在X射线照射下,可在体内有效靶向释放药物和清除肿瘤。ZnS NPs可以将X射线转换成UV-vis光,诱导偶氮苯基团异构化,从而降低偶氮苯的π-π*堆积相互作用和疏水性,诱导纳米胶囊的溶胀,增强双层渗透性,实现精确的药物递送。PETAzo@ZnS-A远程控制双层渗透率纳米胶囊在保持结构完整性的同时实现了可调渗透率。体外和体内实验结果表明,X射线触发的纳米胶囊可以控制药物的释放,以满足不同肿瘤细胞和不同患者的复杂敏感性,实现精确的癌症治疗。
文献链接:X-ray-Controlled Bilayer Permeability of Bionic Nanocapsules Stabilized by Nucleobase Pairing Interactions for Pulsatile Drug Delivery(Adv. Mater., 2019, DOI: 10.1002/adma.201903443)
宋继彬教授简介 
福州大学,化学学院,博士生导师,入选“海外高层次引进人才引进计划(青年项目)”及福建省“闽江学者特聘教授”。博士毕业于新加坡南洋理工大学,专业为生物医学工程,之后在美国国立卫生研究院(NIH)分子影像中心从事博士后研究,研究方向为分子影像与癌症诊疗。宋继彬课题组一直从事基于发光有机及无机材料的制备、响应性高分子合成及响应性的纳米粒子自组装,并研究其在分子影像、生物分析、医学检测、新型药物载体等的研究,涉及化学、材料、生物、医学等多学科交叉研究领域。论文发表方面,共发表SCI论文60余篇,其中以第一作者/通讯作者发表的论文为30余篇(IF > 10分的为26篇),主要包括:Nat. Protoc., Nat. Commun.. Acc. Chem. Res., J. Am. Chem. Soc., Angew. Chem. Int. Ed., Adv. Mater., ACS Nano, Chem. Soc. Rev. 等。
研究方向:新型生物成像探针的制备、分析化学、分子影像、医学检测、新型药物载体等
个人网站:
http://chem.fzu.edu.cn/html/szdw/jsml/zgj/2018/03/15/260d3cf9-12be-453e-a971-be7a13b38cb9.html

陈小元研究员简介:美国国立卫生研究院 (NIH) 研究员,Theranostics 杂志创刊主编。美国国立卫生研究院(NIH)生物医学影像及医学工程所(NIBIB)任终身资深研究员,分子影像及纳米医学实验室主任。2012 年获NIBIB Mentor Award,2014 年获 NIH Director’s Award,2016 年获 ACS Bioconjugate Chemistry Lecturer Award,2017 年当选 AIMBE Fellow, 2019年获SNMMI Michael J. Welch Award。是 ACS Nano 等多家杂志的编委,Theranostics 杂志的创刊主编(2018 年影响因子8.063),中美核医学及分子影像学会(CASNMMI)前任主委,中美纳米医学及纳米生物技术学会(CASNN)前任主委,以及美国核医学及分子影像学会(SNMMI) Radiopharmaceutical Science Council (RPSC) 前任主委。
研究方向:主要涉及体外诊断,体内成像,基因/药物的纳米载体,以及诊疗一体化。具体包括:1. 新型分子影像造影剂开发,包括正电子发射断层扫描(PET),单光子发射计算机断层扫描(SPECT),磁共振成像(MRI),光学(生物发光,荧光和拉曼),超声,光声成像等;2. 用于多重生物标志物检测的超灵敏方法;3. 构建智能纳米平台用于药物和基因的靶向递送;4. 分子影像探针的临床转化;5. 诊疗一体化纳米材料开发及临床转化
个人网站:https://www.nibib.nih.gov/about-nibib/staff/xiaoyuan-chen
本文由CQR编译。
欢迎大家到材料人宣传HTH官网地址 成果并对文献进行深入解读,投稿邮箱:tougao@cailiaoren.com.
投稿以及内容合作可加编辑微信:cailiaokefu.





