当前位置: 材料牛 » HTH官网地址 » 导读 » 莫然&顾臻Nano Letters:分层纳米组装技术用于传递毒性蛋白和抗生素进行癌症治疗

莫然&顾臻Nano Letters:分层纳米组装技术用于传递毒性蛋白和抗生素进行癌症治疗

【引言】

癌症是全球第二大死因,2015年导致880万人死亡。预计今后二十年新发病例数将增加约70%。如何有效的治疗癌症是众多科研工作者致力于研究解决的问题。其中,通过有效的特定活动和减少不良反应来革新癌症治疗的蛋白质疗法吸引到越来越多的研究者的注意力。此外,同时清除大量肿瘤细胞和高致瘤性肿瘤干细胞(CSCs)已经被证实可以显著改善癌症治疗。

【成果简介】

近日,中国药科大学的莫然教授和北卡罗来纳大学教堂分校的顾臻教授(共同通讯作者)开发了一种由核壳聚合物纳米凝胶分层组装而成的纳米复合材料(aNG),以响应肿瘤的相关活性刺激,这是第一阶段的纳米载体,而载着工程蛋白纳米胶囊作为第二阶段的纳米载体。由于纳米复合材料对内源性肿瘤的特异性信号有自适应能力,能够有效地克服针对靶向蛋白传递的连续生理障碍,并通过抗CSC试剂的组合传递消除肿瘤细胞和CSCs。研究成果以题为“Hierarchical Nanoassemblies-Assisted Combinational Delivery of Cytotoxic Protein and Antibiotic for Effective Cancer Treatment”发布在国际著名期刊Nano Letters上。

【图文导读】

图1.材料的制备和小鼠体内的作用机制

(a)Doc/R-rNC/aNG材料的制备过程及酸(pH=6.5)响应释放;

(b)Doc/R-rNC/aNG材料在血液中的长循环以及作用肿瘤细胞和CSCs的机制。

图2.材料的理化表征

(a)R-rNC的粒径分布图和TEM图;

(b)不同浓度GSH下治疗2h后R-nNC和R-rNC的粒径变化;

(c)不同配比下的粒径和zeta电位;

(d)Doc/R-rNC/aNG的粒径分布图和TEM图;

(e)pH = 7.4和6.5时,Doc/R-rNC/aNG的粒径变化图;

(f)R-rNC/aNG和Doc/R-rNC/nNG在pH = 6.5的反应24h后的TEM图;

(g)不同pH值下,Rho-R和Doc的释放图;

(h)在pH = 7.4和6.5下,由aNG孵育有或没有HAase。

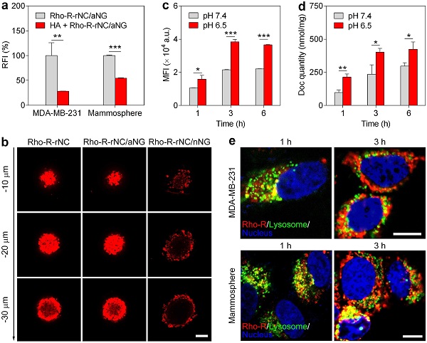
图3.细胞实验

(a)加或不加HA的Rho-R-rNC/aNG处理的细胞对比图;

(b)不同的Rho标记制剂对3D肿瘤球体孵育的Z-stack荧光图像;

(c)不同pH值下,Rho-R-rNC从aNG中的释放图;

(d)不同pH值下,Doc从aNG中的释放图;

(e)用Rho-R-rNC孵育的细胞荧光图。

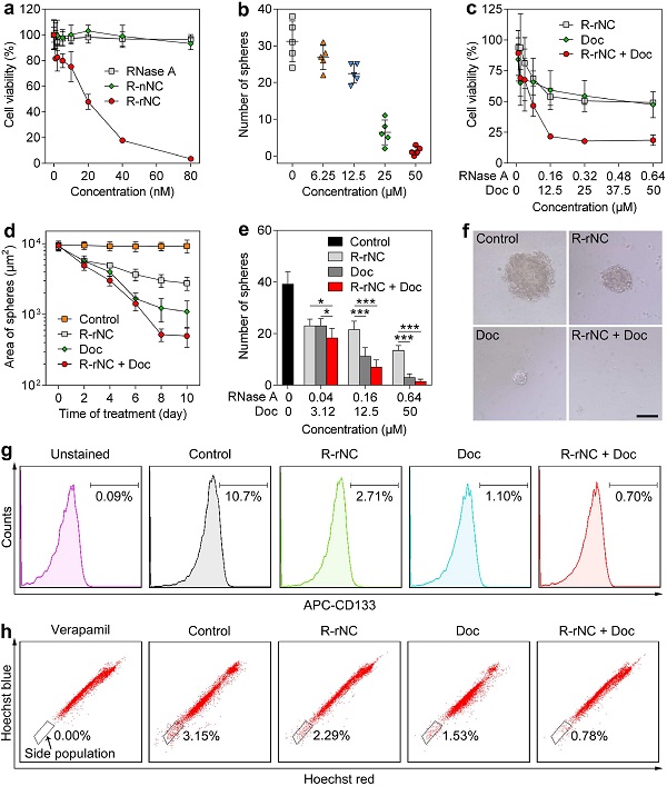
图4.材料细胞毒性试验

(a)不同的RNase A制剂处理的细胞毒性实验;

(b)Doc治疗乳腺微球细胞10 d后,形成的微球体粒径变化图;

(c)释放的R-rNC、Doc及它们的混合物治疗乳腺微球细胞48 h后的图;

(d)R-rNC、Doc及它们的混合物治疗乳腺微球细胞图;

(e)释放的R-rNC、Doc及它们的混合物治疗乳腺微球细胞10 d后的图;

(f)释放的R-rNC、Doc及它们的混合物治疗乳腺微球细胞10 d后的典型图;

(g)释放的R-rNC、Doc及它们的混合物治疗CD133+细胞48h后的流式图;

(h)释放的R-rNC、Doc及它们的混合物治疗乳腺微球细胞48 h后的流式图。

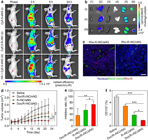
图5.动物实验

(a)小鼠肿瘤荧光成像图;

(b)体内各组织的荧光成像图;

(c)肿瘤切片荧光成像图;

(d)肿瘤生长曲线图;

(e)抑制肿瘤生长的比率图;

(f)肿瘤中CD133+细胞的百分比图。

【小结】

研究开发了一种分层结构的纳米复合材料,它可以通过对内生肿瘤相关信号的响应来自适应调节其自身的性能,从而达到更好的治疗效果。结果表明,这种纳米复合材料可连续延长系统循环时间,增加肿瘤处的积累,提高肿瘤灌注,增强细胞摄取,促进细胞内细胞毒性蛋白的释放,并与一种常用抗生素的CSC-根除活性结合,产生更好的抗肿瘤效果。为针对CSCs和大量肿瘤细胞的联合治疗提供了新的策略。

文献链接:Hierarchical Nanoassemblies-Assisted Combinational Delivery of Cytotoxic Protein and Antibiotic for Effective Cancer Treatment(Nano Lett., 2018,DOI: 10.1021/acs.nanolett.7b04976)

本文由材料人编辑部向福清编译,周梦青审核,点我加入材料人编辑部

材料测试,数据分析,上测试谷

未经允许不得转载:材料牛 » 莫然&顾臻Nano Letters:分层纳米组装技术用于传递毒性蛋白和抗生素进行癌症治疗

相关文章

Baidu
map