近日,中国科学院深圳先进技术研究院医工所传感中心:孙洪岩副研究员、程玙副研究员和杨慧研究员在国际期刊《Advanced Composites and Hybrid Materials》(IF:21.8)上发表了题为Multifunctional Janus organic hydrogel enables in situ wound visual monitoring and healing(全文链接https://doi.org/10.1007/s42114-025-01510-y)研究论文。该团队开发了一种多功能 Janus 有机水凝胶电子敷料实现创面原位可视化监测与愈合。本文深圳先进院程玙副研究员、杭州师范大学李森博士和上海师范大学梁思琪硕士研究生为共同第一作者,上海师范大学的李晶副教授、深圳先进院的杨慧研究院和孙洪岩副研究员为共同通讯作者,中国科学院深圳先进技术研究院为第一单位。


研究背景:
皮肤创伤期间,快速闭合伤口对预防微生物入侵至关重要。伤口感染的诊断与治疗延迟可能引发愈合不良、败血症等并发症。传统临床敷料(如棉垫、纱布)主要起物理隔离作用,无法构建抗菌微环境,且常与创面组织粘连,移除时易造成二次损伤,同时缺乏实时监测伤口状态的能力。
创新点:
本研究创新性地将多模态压力传感与创面修复功能相融合,研发出可实时可视化监测的智能传感创面敷料(SSWD),实现了功能协同。该敷料通过梯度交联技术制备具有动态自适应特性的 Janus 结构有机水凝胶:上层非黏附离子传感层集成微米级表面结构,能高分辨率实时响应创面肿胀与组织再生产生的机械信号,结合图像采集系统可实现愈合过程的可视化监测;下层黏附层通过氢键与创面形成牢固界面结合,同时缓释促愈合药物。该系统推动智能敷料向“诊疗一体化”发展,为精准创面管理提供了创新方案。
功能集成创新:将多模态压力传感与创面修复功能协同整合,突破传统敷料仅能物理隔离的局限,实现“监测 – 治疗”一体化。
结构设计突破:采用梯度交联技术构建 Janus 结构有机水凝胶,上层非黏附传感层实现高分辨率机械信号响应与可视化监测,下层黏附层兼顾牢固贴合与药物可控缓释,解决了传统敷料粘连、二次损伤的问题。
应用价值显著:为创面精准管理提供新方案,推动智能敷料从被动护理向主动诊疗升级,在实时监测感染风险、优化治疗时机等方面具有临床转化潜力。
文章解析:

图1. 智能传感创面敷料的整体示意图及设计策略。(a) 用于创伤愈合及伤口状态可视化监测的多功能创面敷料示意图。(b) 智能创面敷料的结构示意图,其由功能凝胶、电极和柔性基底组成。(c) 伤口愈合的四个阶段及积雪草苷的结构优势。(d) 智能创面敷料用于接触压力检测的力学响应原理。

图 2. Janus 有机水凝胶的表征。(a) 具有粘附层和非粘附层的Janus有机水凝胶的结构示意图及化学组成。(b) 粘附凝胶与不同基材之间的粘附机理示意图。(c) 两层凝胶的形貌图像。(d) 两层凝胶对皮肤的粘附力差异。(e) 不同凝胶组分的压缩曲线。(f) 粘附凝胶层的自修复性能。(g) 搭接剪切试验(lap-shear test)示意图。(h) 粘附凝胶在不同基材上的粘附力 – 位移曲线。(i) 粘附层和非粘附层的抗冻性能。(j) 两层凝胶的长期保湿稳定性。

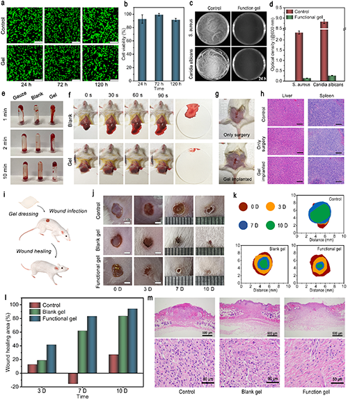
图 3. 凝胶的生物相容性、抗菌性能、止血功能及伤口愈合功能表征。(a) 对照组与凝胶组培养的 NIH 3T3 细胞活/死染色荧光显微镜图像(绿色:活细胞,红色:死细胞,比例尺:200μm)。(b) 基于活/死染色实验计算的细胞存活率。(c-d) 含或不含功能凝胶的 LB(Luria–Bertani)培养基中,金黄色葡萄球菌(S. aureus)和白色念珠菌(Candida albicans)培养24小时后的菌落图像及光密度值测定结果。(e) 纱布组、空白组与水凝胶组的止血过程图像。(f) 小鼠肝脏出血模型中各组止血性能的光学照片。(g) 皮下植入凝胶的小鼠与仅进行手术缝合的小鼠光学照片。(h) 第7天小鼠肝脏和脾脏组织的H&E染色切片(比例尺:100μm)。(i) 小鼠皮肤伤口愈合模型示意图。(j) 不同处理组在不同时间点的伤口数码照片。(k) 伤口愈合过程的视觉轨迹记录。(l) 不同时间点伤口面积的定量分析结果。(m) 第10天伤口愈合区域的H&E染色切片。

图 4. 智能传感创面敷料(SSWD)的传感性能表征。(a) 结构化离子凝胶的制备流程图。(b) 结构化离子凝胶表面的扫描电子显微镜(SEM)图像。(c) 智能传感创面敷料(SSWD)传感单元的电容 – 压力曲线。(d) 采用两个不同重量棉球施加超低压力时,加载与卸载阶段记录的输出电压曲线。(e) 响应时间与恢复时间。(f) 智能传感伤口敷料(SSWD)传感单元在 0.5 Hz至 10 Hz不同动态刺激下的输出电压曲线。(g) 智能传感伤口敷料(SSWD)传感单元在10 Hz循环机械载荷下经过5000次循环后,仍保持良好的输出重复性与稳定性。

图 5. 智能传感创面敷料(SSWD)的应用研究。(a) 婴幼儿创面触碰预警系统的演示验证。(b) 整体器件的电路原理图。(c) 含 32×32 单元的高密度传感阵列实物图及显微图像。(d) 不同形态伤口的触觉映射图。(e) 柔性电极阵列在形变状态下的实物照片。(f) 柔性电极阵列与皮肤的贴合性能表征。(g) 伤口肿胀程度递进过程中的三维压力映射图。





