当前位置: 材料牛 » HTH官网地址 » 导读 » 武汉大学张先正团队Adv. Sci.: 利用生物正交反应构建细菌生物反应器用于缓解重金属中毒和清除活性氧(ROS)

武汉大学张先正团队Adv. Sci.: 利用生物正交反应构建细菌生物反应器用于缓解重金属中毒和清除活性氧(ROS)

【背景介绍】

长期暴露在重金属,如镉(Cd)、铅(Pb)和汞(Hg)等污染的环境中,对人类健康产生了极大的危害。重金属中毒可能会导致机体蛋白质失活,破坏体内氧化应激平衡,并且会干扰人体必需金属元素发挥正常的功能,从而对机体产生严重的毒性。现今生活环境中广泛存在重金属铅,例如汽车尾气、工业废水和装修材料等,急性或慢性过量摄入铅会导致神经衰弱、心血管疾病和肾脏疾病等,尤其会严重影响儿童的智力发育。目前,临床上对急性铅中毒通常采用药物(DMSA或EDTA)疗法和血液透析疗法,但是这些治疗方式费用高、不具备特异性,还会造成强烈的副作用。而且目前存在的临床治疗手段基本不能预防慢性铅中毒。因此,开发实用且经济的治疗铅中毒的疗法是非常有必要的。

有研究表明,细菌对自然界中的重金属具有一定的抗性。细菌主要通过生物吸附的手段高效降低金属离子含量。纳米技术可以对细菌进行修饰,进而用于多种疾病的治疗。另据报道,二氧化铈是一种在生理pH值环境中也同样具有优良抗氧化活性的抗氧化剂。基于以上二者的特性,利用生物正交反应实现细菌与无机纳米粒子快速且稳定的结合,构建具有特异性、低毒性以及高效的生物反应器,从而实现过量有毒金属被细菌清除,铅中毒造成的机体氧化应激失衡同时被氧化铈修复。

【成果简介】

近日,武汉大学的张先正教授(通讯作者)团队报道了一种基于细菌的生物反应器(Bac@Ceria),可精确地降解铅(Pb)离子,并消除伴随铅中毒产生的活性氧(ROS),以缓解急性/慢性铅中毒的伤害。通过生物正交反应,在非致病性菌MG1655(Bac)的表面修饰上抗氧化的二氧化铈纳米粒子(Ceria)。该生物反应器可以自发地聚集在铅离子高度富集的肝肾等器官中,细菌清除过量的铅离子,同时二氧化铈消除铅中毒所产生的ROS。体外和体内实验表明,这种生物/非生物杂化生物反应器成功实现了铅离子的解毒和机体的损伤修复,而且几乎没有毒副作用。研究成果以题为“Bio‐Orthogonal Bacterial Reactor for Remission of Heavy Metal Poisoning and ROS Elimination”发表在国际著名期刊Adv. Sci.上。

【图文解读】

图一、Bac@Ceria的作用示意图、清除重金属离子的细菌的筛选以及细菌降解重金属离子的机理探究
(a)基于细菌的生物反应器实现解毒和机体损伤修复的机理;

(b)多种细菌对不同重金属的生物降解率;

(c)细菌与铅离子共培养后,表面Pb的价态;

(d)细菌与铅离子共培养后,表面的元素分布。

图二、对Bac@Ceria以及生物正交反应成功发生的表征
(a)Ceria的TEM图像;

(b)Ceria、Ceria-NH2和Ceria-NH2-DBCO的水合粒径;

(c)以不含生物正交反应基团的Bac和Ceria做对照,通过共聚焦显微镜表征Bac-N3与Ceria-DBCO的结合能力;

(d)Bac@Ceria的TEM图像;

(e-f)EDX检测Bac@Ceria表面的元素分布;

(g)将Bac-N3和Bac分别包埋在琼脂糖水凝胶中,分别用Ceria-DBCO和Ceria处理后,通过荧光强度表征Ceria-DBCO和Bac-N3之间的生物正交反应

(h)通过TA法检测Bac@Ceria及其各组分消除•O2的能力;

(i)通过MB法检测Bac@Ceria及其各组分消除H2O2的能力。

图三、利用细胞实验以及斑马鱼实验评估Bac@Ceria及其各组分的生物学效应
(a)与不同浓度的细菌孵育24 h后,COS7和3T3细胞的存活率;

(b)与不同浓度的Bac@Ceria孵育24 h后,COS7和3T3细胞的存活率;

(c)Ceria、Bac、Bac@Ceria与COS7和3T3细胞共培养时清除ROS的能力;

(d)在铅中毒环境中,细菌对COS7和3T3细胞的保护作用;

(e)在铅中毒环境中,细菌对斑马鱼幼虫中NMDA受体的mRNA表达的影响;

(f)不同浓度的铅(有无细菌处理)后斑马鱼胚胎的孵化率;

(g)在铅中毒环境中,细菌对斑马鱼胚胎发育的保护作用。

图四、在慢性中毒小鼠模型中,Bac@Ceria的体内治疗效果
(a)在慢性铅中毒小鼠中,Bac@Ceria的治疗示意图;

(b)细菌处理后,小鼠肠道中菌群类型分布情况;

(c)经过不同的处理之后,慢性铅中毒小鼠肠道组织中的髓过氧化物酶(MPO)含量;

(d)经过不同的处理之后,慢性铅中毒小鼠各器官中的铅含量;

(e)经过不同的处理之后,慢性铅中毒小鼠血液中的铅含量;

(f)经过不同的处理之后,慢性铅中毒小鼠的生存曲线;

(g)经过不同的处理之后,水迷宫实验表征慢性铅中毒小鼠的神经发育情况;

(h)经过不同的处理之后,慢性铅中毒小鼠脑、肝和脾等组织的H&E染色。

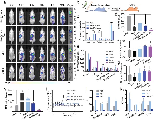
图五、在急性中毒小鼠模型中, Bac@Ceria的体内治疗效果
(a)经过不同的处理之后,Bac@Ceria及其各组分在小鼠体内各器官的分布情况;

(b)Bac@Ceria治疗急性铅中毒小鼠的示意图;

(c)ICP-MS检测急性铅中毒小鼠不同器官中的Ce含量。

(d)经过不同的处理之后,急性铅中毒小鼠血液中的铅含量;

(e)经过不同的处理之后,急性铅中毒小鼠各器官中的铅含量;

(f-h)经过不同的处理之后,急性铅中毒小鼠肠道组织中SOD、GSH-px和MPO的含量;

(i)Bac@Ceria处理后小鼠的体温曲线变化;

(j-k)经过不同的处理之后,小鼠的血生化指标。

【小结】

综上所述,作者构建了一种用于降解重金属和清除铅中毒产生的ROS的生物反应器-Bac@Ceria。Bac@Ceria中,非致病菌作为智能机器人用于靶向病灶和解毒,而二氧化铈则作为清除ROS和修复机体的抗氧化剂。实验结果表明,无论静脉注射还是口服,Bac@Ceria均具有良好的降解重金属和机体修复作用。与目前的疗法相比,本文中报道的Bac@Ceria具有靶向性好、穿透力强、效率高、副作用小等优势。总之,该工作为智能降解重金属急性或者慢性中毒以及消除其伴随的氧化应激失衡提供了一种新思路。

文献链接:Bio-Orthogonal Bacterial Reactor for Remission of Heavy Metal Poisoning and ROS Elimination. (Adv. Sci., 2019, DOI: 10.1002/advs.201902500)

本文由CQR编译。

欢迎大家到材料人宣传HTH官网地址 成果并对文献进行深入解读,投稿邮箱tougao@cailiaoren.com.

投稿以及内容合作可加编辑微信:cailiaokefu.

未经允许不得转载:材料牛 » 武汉大学张先正团队Adv. Sci.: 利用生物正交反应构建细菌生物反应器用于缓解重金属中毒和清除活性氧(ROS)

相关文章

Baidu
map