复旦大学最新Science:碲纳米线视网膜纳米假体改善盲症模型视力
温华
一、 【科学背景】
本文聚焦于解决视网膜退行性疾病(如视网膜色素变性和老年黄斑变性)导致的不可逆视力丧失问题。当前视觉修复技术面临多重挑战:干细胞疗法存在移植存活率和功能整合难题;基因治疗受限于特定遗传突变类型且长期安全性存疑;光遗传学技术需依赖基因改造和外源光敏蛋白表达,临床应用受限。传统视网膜假体(如光电二极管阵列)虽已在部分患者中实现光感恢复,但其依赖外部供电系统、笨重的眼镜式摄像头及电缆,极大限制了患者的活动自由度与生活便利性。更关键的是,现有假体的光谱响应范围通常局限于可见光(≤1000 nm),无法利用近红外光(NIR),且受制于Shockley-Queisser物理极限,光电转换效率低下,需强光刺激才能激活视网膜神经元,存在潜在组织损伤风险。红外视觉拓展具有重要应用价值,自然界中部分动物(如蛇类)可通过红外感知增强暗环境下的空间辨识能力,而人类视网膜因缺乏红外敏感光感受器,无法利用此波段光信号。开发兼具宽光谱响应(覆盖可见光与红外)、高生物相容性且无需外接设备的植入式假体,对恢复基础视觉功能乃至实现夜视增强具有重大意义。
针对上述瓶颈,本研究团队基于碲(Te)纳米材料特性提出创新解决方案。碲作为一种窄带隙(~0.3 eV)半导体材料,具备从可见光延伸至红外II区(1550 nm)的宽谱吸收能力,理论预测其可自发产生零偏压光电流,是理想的光电转换材料。作者前期研究已验证二氧化钛纳米线阵列在盲态小鼠及非人灵长类模型中作为人工光感受器的可行性,成功恢复部分视觉行为,但受限于材料带隙,其光谱响应范围仍集中于可见光波段。在此基础上,本研究通过化学气相沉积法设计合成碲纳米线网络(TeNWNs),利用其独特的螺旋链状晶体结构,结合材料内部缺陷(锡取代、碲空位)与外部界面(纳米线/视网膜细胞接触面)的非对称性协同效应,突破传统体材料对称性限制,实现“自供电”式高效光电转换。这一设计巧妙规避了外部电源依赖,简化了植入系统,为开发微创、宽谱、高灵敏度的新一代视网膜纳米假体奠定了技术基础。
二、 【科学贡献】

今日,复旦大学王水源、周鹏、张嘉漪以及中国科学院上海技术物理研究所胡伟达课题组,在最新Science上发表了题为“Tellurium nanowire retinal nanoprosthesis improves vision in models of blindness”的论文。本研究通过化学气相沉积合成碲纳米线网络(TeNWNs),其独特的一维链状晶格结构结合锡(Sn)替代缺陷和碲空位,在界面不对称性驱动下产生超高光电流密度(30 A cm⁻²),覆盖可见光至1550 nm近红外-II波段。在视网膜色素变性盲鼠模型中,TeNWNs通过微创视网膜下植入替代受损感光细胞,成功激活视网膜神经节细胞(RGCs)和视觉皮层(图3:TeNWNs诱导盲鼠视网膜神经节细胞对多波段光刺激的电生理反应)。行为实验证实植入盲鼠恢复瞳孔光反射,并在近红外光下完成光源定位(正确率71.67%)和图案识别(正确率~62.3%)。在食蟹猴模型中,TeNWNs植入后兼容正常视力,新增红外光感知能力,且植入区域血管完整,无炎症反应。

图1 展示碲的螺旋链晶格结构、Sn缺陷分布及理论计算证明缺陷驱动的超高零偏压光电流 © 2025 AAAS

图2 实验验证TeNWNs在可见光至红外-II波段的自发光电流响应及空间电场分辨率© 2025 AAAS

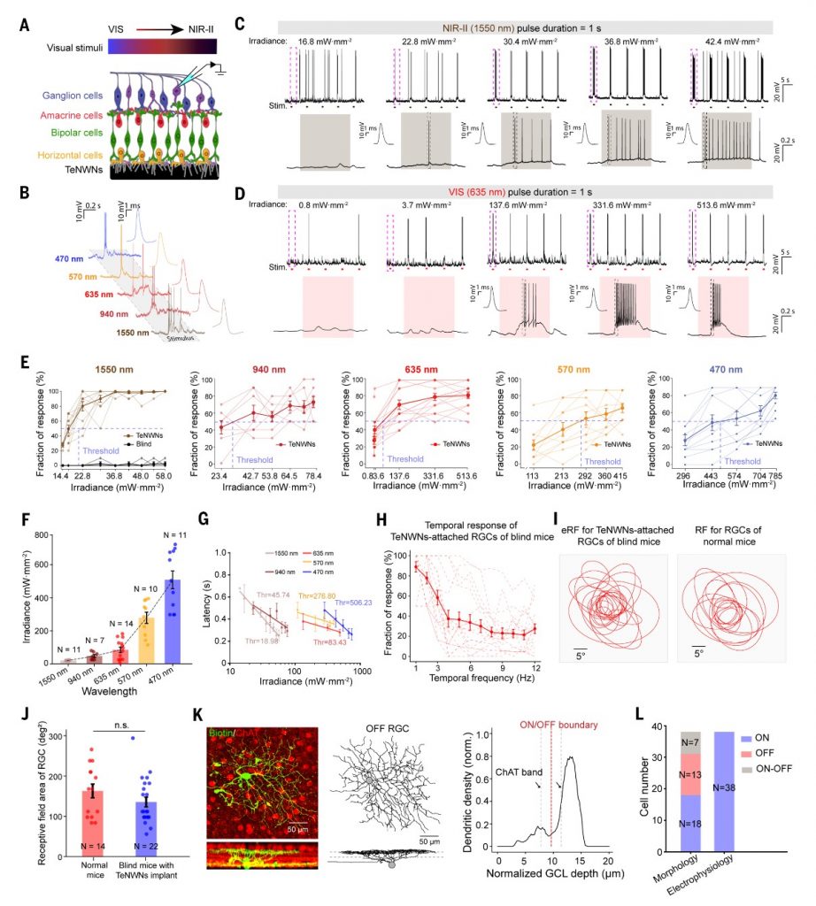
图3 盲鼠视网膜神经节细胞经TeNWNs刺激后,对多波段光产生动作电位并恢复感受野功能© 2025 AAAS
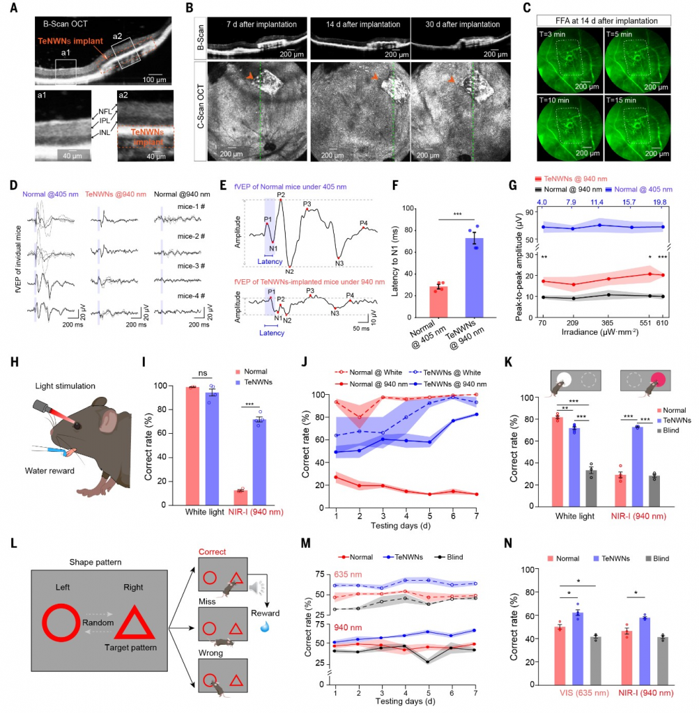
图4 植入盲鼠的视觉皮层激活、瞳孔反射恢复及行为学测试© 2025 AAAS

图5 食蟹猴植入TeNWNs后视网膜结构完整性评估及红外光诱导的视网膜电图响应© 2025 AAAS
图1展示了碲(Te)纳米线的晶格结构与光电流机制。通过理论计算和实验表征(SEM、HAADF-STEM),揭示碲的螺旋链状原子结构(图1A-B),并证明内部缺陷(锡替代、碲空位)和外部界面不对称性共同诱导零偏压下的巨幅光电流。图2通过实验验证TeNWNs的光电性能。器件在零偏压下的光电流密度达30 A cm⁻²(创纪录值),且随光照强度线性增长。与各类材料对比表明,降维结构显著提升光电流,其响应波段(可见光-1550 nm)超越现有视网膜假体技术(图2D)。图3聚焦TeNWNs激活盲鼠视网膜神经节细胞(RGC)的能力。植入后RGC对可见光(470/570/635 nm)和近红外光(940/1550 nm)均产生动作电位(图3B),近红外II区激活阈值最低(18.98 mW mm⁻²,图3E-F)。图4评估视觉功能恢复。植入盲鼠的皮层视觉诱发电位(VEP)证实信号上传至高级视觉中枢(图4D-G)。行为学测试显示:瞳孔对可见光/近红外光产生收缩反射;在饮水联想任务中,植入鼠对近红外光的正确率达66.67%。 图5验证食蟹猴模型的生物相容性与功能。植入112天后,OCT和眼底荧光造影(FFA)显示TeNWNs稳定贴附视网膜内核层,无血管异常。
三、【科学启迪】
总之,本文成功开发了一种基于碲纳米线网络(TeNWNs)的视网膜纳米假体,能够高效地将可见光至近红外-II区(1550 nm)的光谱自发转换为零偏压光电流,光电流密度高达30 A cm⁻²。通过缺陷工程和界面不对称性设计,该假体克服了传统视网膜假体依赖外部设备、光谱响应窄及效率低的局限。在失明小鼠模型中,TeNWNs成功植入视网膜下空间,激活了残余视网膜环路和视皮层神经信号,恢复了瞳孔光反射、光源定位及图案识别等视觉行为,其光强度仅为临床安全阈值的1/80。在非人灵长类动物(食蟹猴)实验中,该假体展现出良好的生物相容性和长期稳定性,在保留正常可见光视觉的同时新增了红外光感知能力,且未引起明显炎症或视网膜结构损伤。
展望未来,TeNWNs技术为视障患者提供了兼具视力恢复与红外视觉增强的革新方案。其微创植入特性、宽光谱响应及无需外置电源的优势,显著提升了临床实用性与安全性。下一步需推进人类临床试验,验证其在人体中的长期安全性和视觉恢复效果。同时,通过优化材料空间分布与神经编码策略,有望进一步提升假体的分辨率与色彩识别能力。结合视觉训练促进大脑皮层可塑性,该技术或可帮助患者适应并充分利用新型视觉信息,最终实现从基础光感知到复杂视觉场景理解的跨越,为视网膜退行性疾病患者带来更自然、更强大的视觉功能重建。
原文详情:https://www.science.org/doi/10.1126/science.adu2987





