【引言】
近年来,采用光吸收剂在近红外(NIR)光下产生高温消除肿瘤的光热治疗(PTT)法引起了人们的广泛关注。由于光的穿透能力有限,无法向大肿瘤内部提供足够热量,以致经过PTT后仍有残余肿瘤细胞存活并扩散到其他器官。但另一方面,由于激光诱导的非特异性加热与热扩散现象的存在,强激光在破坏肿瘤的同时可能导致肿瘤附近正常器官被灼伤。因此,在低温加热下有效破坏肿瘤的PTT方法在光学癌症治疗方法的未来临床转化具有重要价值。作为一种新兴多孔材料,纳米级金属有机骨架(NMOF)及可生物降解的纳米配位聚合物(NCP)因其结构多样性与化学多样性、明确的尺寸和形状在生物医学领域受到广泛关注。尽管存在更简单的制备具有可控形态的1D-NCP的方法,但我们对1D-NCP在纳米医学领域中的应用尚未充分了解。
【成果简介】
近日,苏州大学刘庄教授、徐来副教授和澳门大学陈美婉助理教授(共同通讯作者)等人在Advanced Materials上发表题为“1D Coordination Polymer Nanofibers for Low-Temperature Photothermal Therapy”的文章,论文中通过一个简单方法合成了聚乙二醇改性(PEGylated)一维纳米尺度配位聚合物(1D-NCPs)。以Mn2+/靛青绿(IGC)为例,在轻度近红外(NIR)触发加热下,这种Mn-ICG@pHis-PEG/GA 能有效诱导肿瘤细胞凋亡,实现低温光热治疗(约43°C)。这项工作开发了一种制备具有肿瘤特异性、pH响应性和治疗诊断功能的PEGylated 1D-NCPs的方法,并提出一种独特的低温PTT方法,通过高效和微创的方式杀死肿瘤。
【图文导读】
图1:一维PEGylated NCPs的制备与表征。

(a)一维PEGylated NCPs的一步合成方法示意图;
(b)一维PEGylated NCPs的高角度环形暗场扫描投射电镜(HAADF-STEM)图像,(b)中插入图片为放大的TEM图像;
(c)一维PEGylated NCPs的STEM图像;
(d)Mn-ICG@pHis-PEG的电子衍射图;
(e)Ca-ICG@pHis-PEG的TEM图像;
(f)Co-ICG@pHis-PEG的TEM图像;
(g)Mn-ICG在不同溶液(甲醇和水)中的TEM图像;
(h)Mn-ICG@pHis-PEG在不同溶液中的TEM图像;
(i-j)3D-NCP(i)和1D-NCP(j)的3D结构(左)、放大结构(中)和详细化学结构(右)。在(i)和(j)中,Mn为绿色,C为灰色,O为红色,S为黄色,N为蓝色。
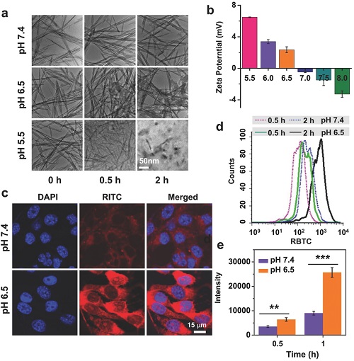
图2:Mn-ICG@pHis-PEG的pH响应性质。

(a)在pH为7.4、6.5或5.5的PBS中孵育不同时间后,Mn-ICG@pHis-PEG的TEM图像;
(b)在pH为5.5至8.0的PBS中孵育后,Mn-ICG@pHis-PEG的表面电荷变化;
(c)在pH为6.5或7.4下,将4T1细胞与RITC标记的Mn-ICG@pHis-PEG共同孵育2小时后的4T1细胞共聚焦荧光图像;
(d)采用流式细胞术分析技术,分析不同pH值下细胞对RITC标记的MnICG@pHis-PEG的吸收情况;
(e)由细胞计数分析得出的定量平均荧光强度。细胞对Mn-ICG@pHis-PEG的摄取在低pH下会增强。(e)中的P值通过Tukey检验(***P<0.001,**P<0.01或*P<0.05)计算。
图3:GA加载的NCPs在相对较低的温度下进行热疗和光热疗(PTT)。

(a)用Mn-ICG@pHis PEG/GA抑制Hsp90以克服细胞耐热性的示意图;
(b)43℃下,4T1细胞在4种不同浓度游离GA和NCPs/GA中培养不同时间后的相对存活率,及随后在37℃培养孵育17小时后的相对存活率;
(c)将Annexin V-FITC、PI成年4T1细胞在游离GA、NCPs和NCPs/GA分别经过或不经过加热处理(43℃)的环境中孵育1小时,再在37℃下培养5小时后获得的流式细胞术数据;
(d)Western印迹图像;
(e)以GADPH作内标量化经过不同治疗的4T1细胞细胞分裂物中Hsp90的表达水平;
(f)在功率密度为0.3 W/cm-2的情况下,4T1细胞在游离GA、NCPs和NCPs/GA中孵育并经过/不经过808 nm激光照射40 min后细胞的相对存活率。
(b)和(f)中的P值通过Tukey检验(***P<0.001,**P<0.01或*P<0.05)计算。
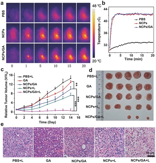
图4:体内低温光热疗法。

(a)携带4T1肿瘤的小鼠的红外图像。往小鼠体内注入PBS、NCPs或NCPs/GA后,将其置于波长为808 nm、强度为0.3 W/cm-2的激光下照射,照射时间持续20分钟;
(b)肿瘤温度随红外热成像时间(天数)的变化;
(c)经处理的小鼠的肿瘤体积增长曲线。肿瘤经近红外激光(808 nm, 0.3 W/cm-2)照射20分钟。(c)中的P值通过Tukey检验(***P<0.001,**P<0.01或*P<0.05)计算;
(d)处理14天后,从各组小鼠收集的肿瘤照片:经综合治疗的小组中,5个肿瘤中有2个完全消失,其余3个肿瘤经Mn-ICG@pHis-PEG/GA低温光热治疗14天后尺寸变得非常小;
(e)经各种处理2天后,从小鼠身上收集的经H&E染色的肿瘤的切片。
图5: NCPs/GA低温细胞凋亡光热疗法的体内机制研究。

(a)经各种处理2天后,从小鼠身上收集的经TUREL染色的肿瘤切片;
(b)从小鼠身上收集的,注射有NCPs或NCPs/GA的4T1肿瘤细胞经过/不经过激光(808 nm, 0.3 W/cm-2)照射20分钟后,与Annexin V-FITC、PI在4℃下染色30分钟,用流式细胞术对其进行分析;
(c)通过免疫荧光染色方法测定小鼠肿瘤中的Hsp90表达(经各种方法处理24小时后);
(d)经特定处理24小时后,小鼠4T1肿瘤裂解物的蛋白质印迹数据。用GADPH做内标,定量测定Hsp90的相对表达水平。
【小结】
与先前报道的合成一维NCP的方法相比,本文通过一步法反应和相转移构建聚乙二醇化一维NCP。此方法简单易行,适用于不同类型的金属离子。此研究中提出的一维NCP对肿瘤内微弱的pH降低有响应,从而直接提高了靶向效率和特异性。此外,这项研究通过加载有NCP的GA抑制Hsp90(与耐热性相关的蛋白质)的表达,而不是采用(超过50℃)光热加热产生的高温破坏肿瘤,实现了低温加热诱导癌细胞有效凋亡。这种方法对减少正常器官的非特异性加热有利,且对大型肿瘤的光热治疗更加可行。与之前报道的无机纳米粒子的光热诱导剂不同,这种一维NCP具有生物降解性并可被肾脏排泄,使纳米颗粒的长期毒性问题得到缓解,有助于未来在临床实验中应用。
文献链接:1D Coordination Polymer Nanofibers for Low-Temperature Photothermal Therapy
(Adv. Mater., 2017, DOI: 10.1002/adma.201703588)
本文由材料人编辑部新人组高慧编译,雪琰审核,点我加入材料人编辑部。
材料测试,数据分析,上测试谷!





