【引言】
胃癌是全球最常见的恶性肿瘤之一,而大部分胃癌的发生可归因于幽门螺旋杆菌(H. pylori)感染。因此对幽门螺旋杆菌的快速精确检测对于胃癌的诊断及治疗十分重要。现有的H. pylori诊断方法有很多,如组织学检查、细菌培养、尿素呼气试验等,但这些方法尚不能完全实现对H. pylori无痛、快速直接的原位检测。
磁共振成像(MRI)作为一种无创伤、无射线的医学影像检测手段,可以提供高分辨率的软组织影像,因此有望成为一种H. pylori的原位无创检测手段。临床上应用最广泛的造影剂为轧的络合物,但Gd3+在体内沉积存在毒性,Mn2+无毒性问题,但无法在胃黏膜的低PH值条件下稳定存在。因此,仍需开发能够在强酸性条件下稳定存在的MRI造影剂。
【成果简介】
近日,湖南大学陈卓教授(通讯作者)与谭蔚泓院士在Nature Communications上发表了题为“In situ targeted MRI detection of Helicobacter pylori with stable magnetic graphitic nanocapsules”的文章。该文章报道了一种磁性石墨纳米胶囊(MGNs),该磁性纳米胶囊可在胃黏膜的酸性条件下稳定存在,经硼酸聚乙二醇(B-PEG)修饰后可靶向癌细胞。在该造影剂的作用下,通过T2-加权磁共振图像和拉曼胃黏膜显像可以对幽门螺旋杆菌实现有效的原位检测。
【图文导读】
图1:MGNs性能表征
(a)MGNs的高分辨透射电镜图(标尺5 nm);
(b)MGNs的拉曼图谱(激发波长633 nm);
(c)MGNs的MRI-T2驰豫特性;
(d)MTS法测试的细胞活性。
图2:MGNs的抗酸性
(a)MGNs和SPIONs在加入1 M HCl 后的紫外-可见吸收光谱;
(b)MGNs和SPIONs在加入1 M HCl 后的MRI-T2驰豫特性;
(c)MGNs和SPIONs经1 M HCl 处理20 min后的高分辨透射电镜图像(标尺5 nm);
(d) MGNs和SPIONs在加入1 M HCl 后的T2-加权磁共振图像。
图3:MGNs和SPIONs在模拟胃酸环境(pH=0)中的稳定性
(a) 紫外-可见吸收光谱;
(b) MR T2 驰豫特性;
(c) T2-加权磁共振图像;
(d) c中图像所对应的MRI-T2信号值(**P<0.01);
(e-g) MGC-803细胞(e),BALB/c小鼠胃黏膜组织(f)及BALB/c小鼠(g)在注射了经胃酸处理不同时间后 的MGNs和SPIONs的T2-加权磁共振图像;
(h) g中图像所对应的MRI-T2信号值(**P<0.01);
图4:B-PEG功能化的MGN的合成及表征
(a)B-PEG的合成及对MGN的功能化示意图;
(b)B-PEG功能化的MGNs的荧光光谱;
(c)MGNs在B-PEG修饰前后的拉曼图谱。
图5:在MGN@B-PEG作用下对H. pylori的体外检测
(a) MGN@B-PEG 对H. pylori的检测示意图;
(b) H. pylor的激光共聚焦图像(标尺50 nm);
(c) MGN@ B-PEG处理前后的H. pylor的拉曼图谱;
(d) 在MGN 或 MGN@B-PEG 处理不同时间时H. pylor的T2-加权磁共振图像;
(f) 在MGN@B-PEG培养下,不同浓度H. pylor的的T2-加权磁共振图像;
(h) 感染H. pylo后的BALB/c小鼠胃黏膜组织在不同处理条件下的T2-加权磁共振图像;
(e, g, i) 图(d, f, h)中所对应的MRI-T2信号值(**P<0.01)
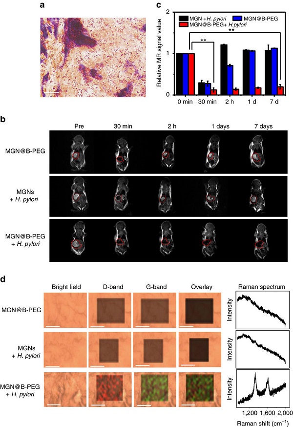
图6:在MGN@B-PEG作用下对被感染BALB/c小鼠的H. pylori检测
(a)革兰氏染色的被感染BALB/c小鼠的胃黏膜切片照片(标尺10 μm,切片厚度10 μm);
(b)不同处理条件下BALB/c小鼠经过不同时间后的T2-加权磁共振图像;
(c)图b中各图像所对应的MRI-T2信号值(**P<0.01);
(d)图b中对应小鼠胃黏膜切片的拉曼照片及图谱(标尺10 nm,切片厚度50 nm)。
【小结】
该文所报道的磁性石墨纳米胶囊可通过外层石墨有效防止胃部酸性环境对磁性核的腐蚀,且不影响其体内及体外的T2-加权磁共振成像效果。而功能化的MGNs还可以实现对幽门螺旋杆菌的靶向检测。该项工作的成功表明MGNs有望在更多体内恶劣环境下得到应用,如肿瘤的靶向成像、诊断,光热治疗及靶向药物输送等。
文献信息:In situ targeted MRI detection of Helicobacter pylori with stable magnetic graphitic nanocapsules(Nat. Commun., 2017, DOI: 10.1038/ncomms15653)
本文由材料人编辑部生物材料组nanoCJ编辑整理,点我加入材料人编辑部。
参与生物材料话题讨论或了解生物材料小组招募详情,请加入材料人生物材料交流群(124806506)。
材料牛网专注于跟踪材料领域HTH官网地址 及行业进展,这里汇集了各大高校硕博生、一线科研人员以及行业从业者,如果您对于跟踪材料领域HTH官网地址 进展,解读高水平文章或是评述行业有兴趣,点我加入编辑部。
材料测试,数据分析,上测试谷!











