当前位置: 材料牛 » HTH官网地址 » 导读 » 北京大学Science:单细胞NanoATAC-seq2揭示小鼠早期胚胎染色质可及性景观

北京大学Science:单细胞NanoATAC-seq2揭示小鼠早期胚胎染色质可及性景观

一、【科学背景】

哺乳动物的早期胚胎发育(从受精卵到植入前胚胎)是生命起始的关键阶段,这一时期胚胎会经历基因组激活、细胞谱系分化以及多能性建立等重要事件。然而,由于技术限制,对于这一阶段表观遗传调控机制的理解仍不完善。表观遗传调控,尤其是染色质状态的调控,在基因表达、细胞命运决定等方面起着至关重要的作用。例如,染色质的可及性变化会影响转录因子的结合以及基因的表达。此外,印记基因(基因表达受亲本来源影响)在胚胎发育中也扮演着关键角色,包括非典型印记基因(受母本H3K27me3修饰调控的基因)以及与X染色体失活(XCI)相关的印记调控。因此,深入研究早期胚胎发育过程中的染色质状态及其动态变化,对于理解胚胎发育的分子机制具有重要意义。

二、【创新成果】

近期,北京大学汤富酬教授和Kehkooi Kee教授联合在Science上发表了题为“Chromatin accessibility landscape of mouse early embryos revealed by single-cell NanoATAC-seq2”的论文,报道开发了开发了scNanoATAC-seq2技术,这是一种使用稀缺样本的长读长测序对转座酶可及染色质进行单细胞检测的方法,并利用该方法分析小鼠着床前发育各关键阶段的染色质可及性景观,探究转录因子在其中的作用机制。该技术通过优化单细胞分离、核提取、Tn5转座酶处理等步骤,并结合Oxford Nanopore测序平台,实现了对稀缺样本(如单个细胞)的高分辨率染色质可及性分析。研究人员利用该技术对小鼠从合子到囊胚各个阶段的胚胎进行了分析,共获得了3302个单细胞的染色质可及性图谱。本研究为哺乳动物植入前发育和谱系分化过程中染色质动力学提供了见解。

 

三、【图文解析】

1  scNanoATAC-seq2分析小鼠着床前胚胎染色质可及性 © 2025 AAAS

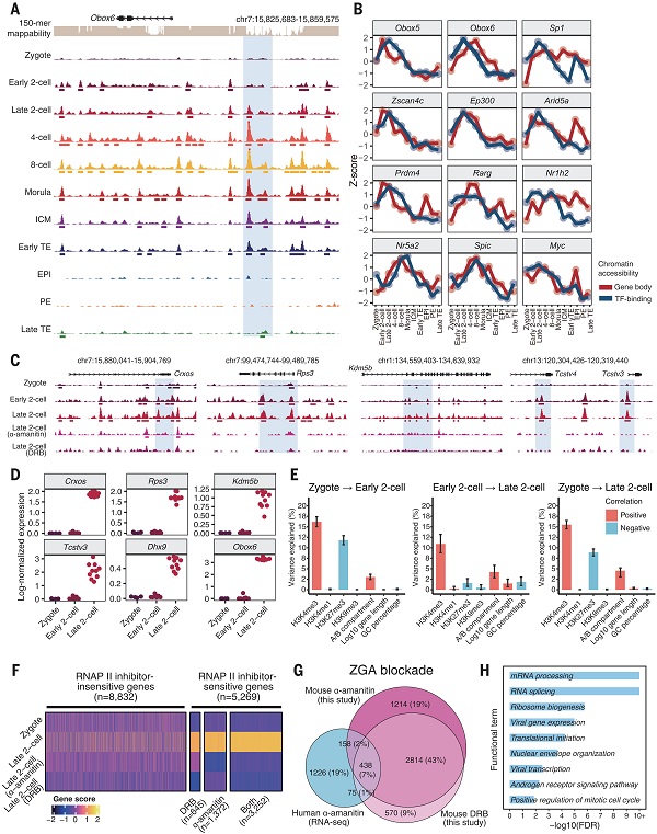
次要ZGA和主要ZGA的染色质可及性动态 © 2025 AAAS

小鼠着床前发育中染色质可及性的顺式调控动力学及其在细胞命运决定过程中的作用 © 2025 AAAS

 

常染色体非经典印记基因和印记X染色体失活的等位基因特异性开放染色质景观 © 2025 AAAS

小鼠植入前发育过程中重复元件染色质可及性的动力学 © 2025 AAAS

 

6  Zscan4同源物在小鼠晚期二细胞胚胎中的染色质可及性和RNA表达 © 2025 AAAS

 

四、【科学启迪】

综上,本研究开发了scNanoATAC-seq2,可用于分析即使只有一个细胞的稀缺样本的研究。通过这种方法,研究人员首次系统揭示小鼠植入前发育中染色质可及性的全景观,填补了谱系分化和XCI动态的空白,并提出重复元件通过顺式调控参与ZGA和胚胎发育的新机制。该方法可作为研究珍贵和稀有样本的工具。单细胞图谱为第一谱系分化(ICM和早期TE之间)和第二谱系分化(EPI和PE之间)的表观遗传调控提供了有价值的见解,并为未来研究哺乳动物植入前发育的表观遗传学机制铺平了道路。

原文详情:Chromatin accessibility landscape of mouse early embryos revealed by single-cell NanoATAC-seq2 (Science 2025, 387, DOI: 10.1126/science.adp4319)

本文由大兵哥供稿。

 

未经允许不得转载:材料牛 » 北京大学Science:单细胞NanoATAC-seq2揭示小鼠早期胚胎染色质可及性景观

相关文章

Baidu
map