01研究背景
环磷酸鸟苷-腺苷酸合成酶(cGAS)-干扰素基因刺激因子(STING)信号通路作为关键的先天免疫调控机制,在肿瘤免疫治疗领域展现出广阔的应用前景。目前,多种STING激动剂已用于临床癌症治疗,然而肿瘤间质压力过高,阻碍了STING激动剂和药物向肿瘤组织深层渗透,导致药物大量聚集在肿瘤组织周边,难以发挥作用,这成为当前癌症治疗的重大难题。针对这一问题,燕山大学高大威教授团队基于压电催化较高的组织穿透性、时空可控性以及无创性等独特优势,创新性地设计了一种由硫化锌纳米片(ZnS)、姜黄素(Cur)和肿瘤细胞膜(CM)构成的特殊压电-STING激动剂(ZnS-Cur@CM,Z/C@M)。其不仅可以实现纳米药物在肿瘤处的靶向富集,同时,在超声刺激下可有效降低肿瘤内递送阻力,显著提升药物在肿瘤中的渗透深度,增强肿瘤催化-免疫治疗。该压电-STING激动剂实现了药物在肿瘤组织的深层递送以及压电催化与免疫治疗的协同增效,开辟了肿瘤治疗新策略。相关研究成果发表在《Advanced Functional Materials》。

02创新之处
1. 得益于肿瘤细胞赋予的同源靶向特性,Z/C@M在肿瘤区域特异性蓄积。在超声刺激下,Z/C@M通过压电催化作用分解水产生氢气,从而减少肿瘤间质液体积并降低肿瘤间质压力,促进Z/C@M向肿瘤深处渗透。
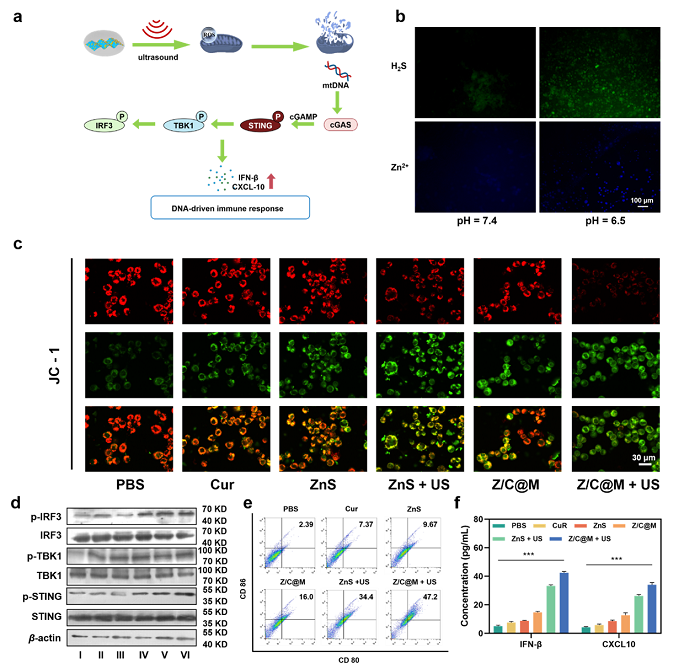
2. 同时压电催化产生的大量活性氧与姜黄素协同作用,诱导肿瘤细胞线粒体损伤,线粒体DNA释放,激活cGAS-STING信号通路。此外,肿瘤微环境的微酸特性促进Zn2+的释放,增强了cGAS对双链DNA的敏感性,从而强化cGAS-STING信号转导,提升抗肿瘤免疫疗效,实现了压电催化与免疫的协同治疗。
03图文简介

图1. 压电STING激动剂(Z/C@M)的合成和降低肿瘤间质压力以增强肿瘤穿透实现催化-免疫治疗的机制示意图。

图2. Z/C@M的表征

图2. Z/C@M的压电催化表征

图3. Z/C@M的体外细胞摄取和细胞毒性

图4. Z/C@M激活cGAS-STING信号通路

图5. Z/C@M增强瘤内渗透

图6. Z/C@M的体内免疫激活

图7. 体内抗肿瘤作用及生物安全性评价。
04结论
我们构建了一种不同于传统激动剂的压电STING激动剂,以增强肿瘤内药物传递,实现催化免疫协同治疗。在超声刺激下,压电STING激动剂能分解肿瘤间质液中的水分,降低肿瘤间质压力,有利于治疗剂向肿瘤深部输送。同时,压电催化过程产生的活性氧(ROS)与姜黄素协同作用,导致肿瘤细胞线粒体损伤,触发线粒体DNA释放,激活cGAS-STING通路。在酸性肿瘤微环境中释放的Zn2+增强了cGAS对dsDNA的敏感性,从而强化cGAS-STING信号转导,诱导强大的先天免疫应答。压电STING激动剂实现了催化治疗和免疫治疗的有效结合,显著抑制肿瘤生长。这为临床STING激动剂的开发提供了新的途径,并为未来纳米催化医学和癌症免疫治疗的发展做出了贡献。
05论文信息
Zhuo Li. et al. Piezo‐STING Agonists Enhance Tumor Penetration and Catalytic‐immunotherapy. Advanced Functional Materials. 2025
DOI: 10.1002/adfm.202419032
https://advanced.onlinelibrary.wiley.com/doi/10.1002/adfm.202419032





