一、 【导读】
由于其低成本、高理论容量(820 mA h g-1)和安全性的固有特性,水性锌离子电池(AZIBs)作为下一代储能系统的潜在候选者受到了广泛关注。但是其实际应用受到低库仑效率(CE)和不稳定的循环寿命的阻碍。
研究人员针对锌负极界面问题已经实施了大量研究,目前的策略可归纳为三个方面:人工界面层构建、电解液优化和集流体改性。其中,电解液优化是最直接的策略,具有良好的可重复性。目前电解液添加剂相关的研究,大多数焦点都集中在镀锌过程上。事实上,实际的AZIBs在初始循环中是发生剥离而不是镀锌,因为常用的正极在带电状态下没有锌离子。剥离是金属溶解的过程,其中锌金属失去电子并转化为 Zn2+。这意味着调节锌失去电子的能力可以影响锌的剥离过程。所以均匀的剥离过程对AZIBs的电池性能至关重要。
二、【成果掠影】
在此,中南大学李维杰教授课题组提出了一种通过添加剂来调节锌失电子能力的策略来进行剥离调控。选择氧杂环戊烷(OL)作为模型添加剂来验证这一假设。OL含有高电负性氧原子(3.44),氧原子具有很强的吸引电子能力,从而可以增强锌的溶解能力。OL优先吸附并聚集在初始商业锌箔的凸起尖端处而不是其他较平整的表面。与尖端效应类似,更多的OL添加剂倾向于聚集在最初不平整的锌箔表面的凸起处。与平坦的锌表面相比,电子倾向于集中在尖端处。由于OL中含有电负性的氧原子,OL可以调节从锌金属上失去电子的能力,加速锌从尖端溶解,直至尖端完全消失在锌表面,最终诱导锌的均匀溶解。除此之外,OL易与水混溶。OL作为环醚,其氧原子可以与水形成氢键,从而降低水的活性,进而减少锌的副反应。
三、【核心创新点】
1.提出了一种通过添加剂来调节锌失电子能力的策略来进行金属锌剥离过程调控。OL吸附在不平坦的初始商业锌表面,并通过强吸电子能力加速锌尖端的溶解,从而在剥离过程中提供均匀的锌负极。
2.OL诱导锌外延生长,最终暴露 (002) 晶面,从而抑制枝晶生长。
3.为电解质添加剂对均匀锌剥离/电镀的影响和机理提供了新颖而全面的见解。
四、【数据概览】

图1 OL添加剂作用的模拟 ©2024 The Author(s)

图2 OL对锌剥离过程的调节 ©2024 The Author(s)

图3 电解液和 SEI 膜的表征 ©2024 The Author(s)

图4 通过OL调节电镀过程及锌负极表征 ©2024 The Author(s)

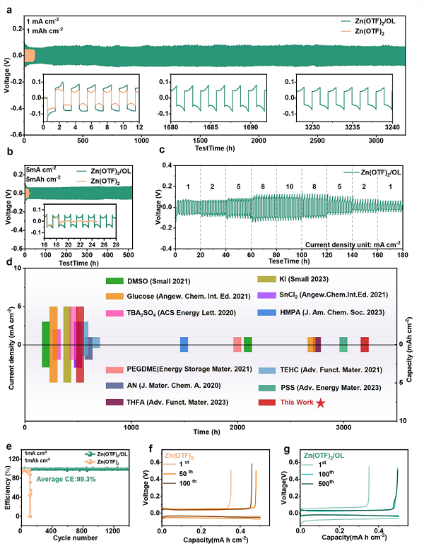
图5 锌负极电化学表征 ©2024 The Author(s)

图6 全电池电化学性能评估 ©2024 The Author(s)

图7 不同电解液剥离机制示意图 ©2024 The Author(s)
五、【成果启示】
该本研究展示了一种失电子能力调节策略,用于调控锌金属剥离过程,从而使锌负极具有优异的性能。OL 被用作模型添加剂,以促进锌金属中的失电子能力并诱导定向锌沉积。在锌剥离过程中,OL 吸附并聚集在锌表面的尖端,加快初始凸起尖端的溶解速度,从而导致均匀的剥离。至于电镀,实验表征和理论模拟证实,OL 分子会诱导锌的定向沉积并暴露 (002) 晶面,这往往会抑制枝晶生长。OL 添加剂降低水的活性并优化了 Zn2+ 的溶剂化结构。该电解液在 1 mA cm-2 和 1 mA h cm-2 下Zn||Zn 电池拥有超过3200 小时的循环寿命。除此之外,在 1 mA cm-2 和 1 mA h cm-2 下高达 99.3% 的 CE(循环次数超过 1400 )也表明了 OL 的潜力。因此,该策略为开发稳定锌负极和高性能商业 AZIBs 的可能性提供了新的方向。
原文详情:An electron-losing regulation strategy for stripping modulation towards a highly reversible Zn anode
本文由WXY供稿





