01 【导读】
作为身体重量和外力的主要接受者,骨骼系统在支撑和保护身体方面起着至关重要的作用。骨组织缺损在日常生活中非常常见,如外力造成的骨外伤、手术后的骨缺损等。由于干细胞具有自我更新和多向分化的潜能,基于干细胞的骨再生是一种很有前景的治疗骨缺损的方案。设计具有骨诱导性的生物材料诱导骨髓间充质干细胞(MSCs)向成骨细胞分化是骨组织工程和骨再生的关键。同时,在骨组织受损之后,会有大量的巨噬细胞被募集到损伤处,引发一系列炎症响应。剧烈的炎症响应通常导致植入物的破坏和纤维组织的形成,不利于骨修复。因此,开发同时具备成骨和免疫调节功能的生物材料在骨修复中具有重要意义。
02 【成果掠影】
针对这个问题,山东大学刘宏、仇吉川团队制备了兼具成骨诱导和免疫调节功能的神经酸钙纳米颗粒,这种材料将钙离子的成骨诱导能力和神经酸的免疫调节能力整合为一体,为骨修复提供了更优异的再生微环境。作者利用纳米沉淀法制备了神经酸钙纳米颗粒,体外实验证明,神经酸钙纳米颗粒会促进MSCs向成骨细胞分化,并会通过抑制巨噬细胞的M1极化来缓解炎症反应。体内实验证明,与仅具有骨诱导特性的醋酸钙或仅具有免疫调节特性的神经酸相比,神经酸钙纳米颗粒更有效地促进了大鼠颅骨缺损处的骨再生。
相关研究成果以“Osteoinduction-Immunomodulation dual-functional calcium nervonate nanoparticles for promoting bone regeneration”为题于2023年2月16日发表在Composites Part B: Engineering上。


03 【核心创新点】
1.创新性的合成了具有成骨诱导和免疫调控双功能的神经酸钙纳米颗粒。
2.神经酸钙纳米颗粒在溶酶体的弱酸性环境中分解出钙离子和神经酸,从而有效的促进了MSCs的成骨分化和抑制了巨噬细胞的M1极化。
3.神经酸钙纳米颗粒为体内骨修复提供优异微环境,促进了骨再生。
04 【数据概览】

图1.神经酸钙纳米颗粒的表征。神经酸钙纳米颗粒的a)SEM图和b)高倍SEM的图像,c-d)神经酸钙纳米颗粒和神经酸的FTIR光谱,e)用罗丹明B标记的MSCs和溶酶体的共定位荧光图,f)钙离子在pH=5.5和7.4缓冲液中的累计释放曲线

图2. MSCs的分化水平。a-b)培养7和14天的MSCs中成骨相关mRNA的水平, c-d)培养7天和14天的MSCs中成骨相关蛋白质的水平

图3. MSCs的分化水平。a-d)MSCs的免疫荧光染色结果,e)免疫荧光图的半定量分析,f-g)MSCs的茜素红S染色结果

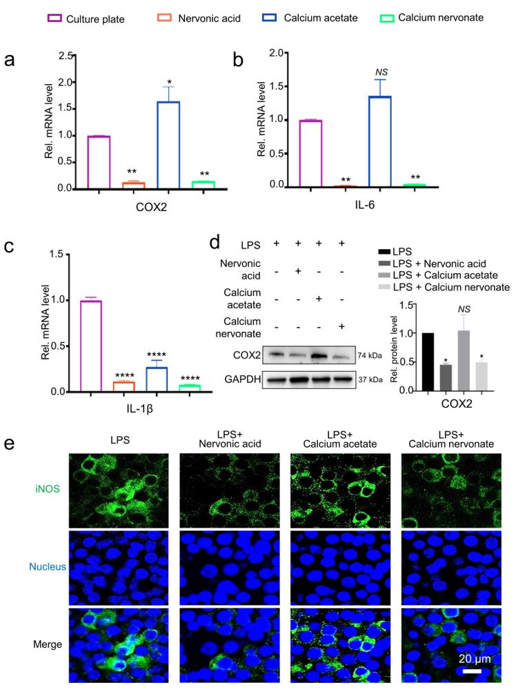
图4. 神经酸钙纳米颗粒的抗炎作用。a-c) RAW264.7细胞中炎症相关mRNA的表达水平, d) RAW264.7细胞中炎症相关蛋白的表达水平,e) RAW264.7细胞的免疫荧光染色图

图5. 神经酸钙纳米颗粒在体内的骨修复性能。a)创建大鼠颅骨缺损模型的示意图, b)micro-CT图像和骨相关参数, c)大鼠颅骨的H&E染色图像, d-g)大鼠颅骨的IHC染色图像
05【成果启示】
综上所述,作者展示了一种通过纳米沉淀法制备神经酸钙纳米颗粒的简便方法。神经酸钙纳米颗粒的骨诱导和免疫调节特性分别来自于酸性环境中分解出的钙离子和神经酸。体外实验表明,神经酸钙纳米颗粒刺激MSCs的成骨分化,并抑制巨噬细胞M1极化。大鼠颅骨缺损修复实验证实了神经酸钙纳米粒优异的骨修复能力。
文献链接:“Osteoinduction-immunomodulation dual-functional calcium nervonate nanoparticles for promoting bone regeneration” (Composites Part B: Engineering,https://doi.org/10.1016/j.compositesb.2023.110612)
本文由作者供稿





