当前位置: 材料牛 » HTH官网地址 » 导读 » 中南大学最新ACS Nano:可双重调节肿瘤微环境的级联纳米酶

中南大学最新ACS Nano:可双重调节肿瘤微环境的级联纳米酶

【背景介绍】

以免疫抑制和缺氧为特征的肿瘤微环境对于癌症恶化和转移来说是至关重要的。因此,调节肿瘤微环境以此来提高抗肿瘤性能在肿瘤治疗中获得了极大的关注。然而,目前的研究表明,在肿瘤微环境中同时逆转免疫抑制和缓解缺氧是一项挑战。针对这一挑战,级联纳米酶的出现有望为癌症治疗带来新的机会。

【成果简介】

有鉴于此,中南大学的刘又年教授和邓留副教授等人设计发展了一种多功能平台(HABT-C@HA),首先将均一的空心白色二氧化钛作为前驱体由硼氢化钠进行还原得到黑色的二氧化钛,再在该材料表面先后合成和修饰金纳米颗粒、碳点和透明质酸。研究表明,HABT-C@HA具有内生性的多酶(葡萄糖氧化酶、过氧化氢酶和过氧化物酶)仿生活性,可作为自级联纳米酶循环产生氧气和活性氧ROS用于声动力学治疗以实现逆转肿瘤免疫抑制微环境和缓解肿瘤微环境中的缺氧,为实现高效抗癌提供了新的思路。本文第一作者为博士研究生陶娜,研究成果以题为“A Cascade Nanozyme with Amplified Sonodynamic Therapeutic Effects through Comodulation of Hypoxia and Immunosuppression against Cancer”发布在国际著名期刊ACS Nano上。

【图文解读】

示意图一、HABT-C@HA的合成和抗癌治疗示意图

图一、HABT的表征和纳米酶活性

(a,b)HABT不同放大倍数的TEM图像;

(c)HABT的TEM图像和元素mapping;

(d)HABT高分辨TEM图像;

(e)HABT-C的尺寸分布;

(f,g)不同过氧化氢浓度下HABT产生羟基自由基的量,分别用(f)OPDA和(g)TMB检测;

(h)B-TiO2, HABT, HABT-C的XRD图谱;

(i,j)HABT-C的Ti 2p和O 1s特征峰的XPS图谱。

图二、氧缺陷增强声动力学的机制

(a,d)EPR图谱阐释了不同组分钛基材料在超声辐照下的羟基自由基(a)和单线态氧(d)的产生;

(b,e)在DPBF(b)和MB(e)探针中HABT超声不同时间的降解;

(c,f)使用DPBF(c)和MB(f)探针比较H2O,W-TiO2, B-TiO2, 和HABT的声动力学性能;

(g-i)W-TiO2, B-TiO2, 和HABT的UV-vis漫反射图谱和Kubelka−Munk函数关系以及XPS带隙图谱;

(j)W-TiO2, B-TiO2, 和HABT的能带结构;

(k)W-TiO2和B-TiO2上水分子和氧气分子的吸附能和电荷差异分布;

(l)氧缺陷增强声动力学的机制。

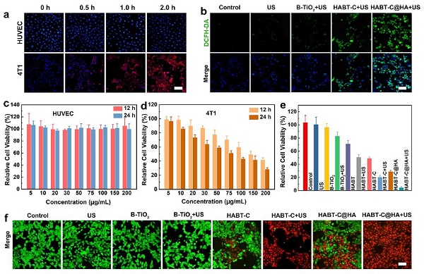
图三、HABT-C@HA肿瘤治疗效率的体外评价

(a)不同细胞与HABT-C孵育不同时间内吞图;

(b)不同处理组的DCFH-DA染色的4T1细胞的荧光图像;

(c,d)与不同浓度HABT-C孵育后4T1细胞和HUVECs细胞的相对活性;

(e)不同处理组24小时的4T1细胞活性;

(f)超声下4T1细胞的死活荧光图像。

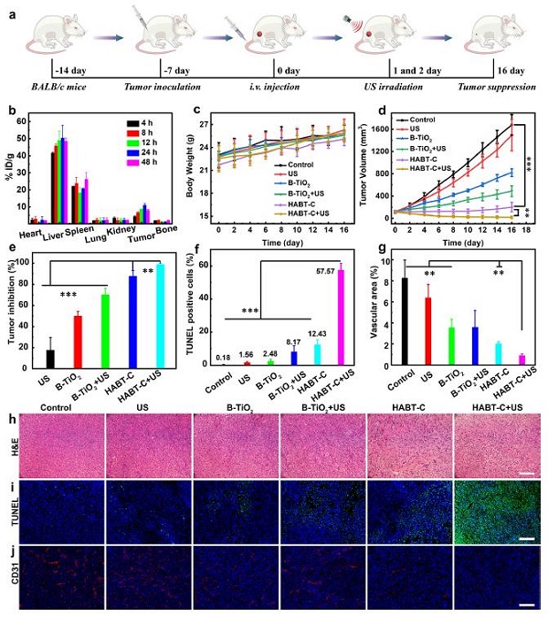
图四、HABT-C@HA介导的活体肿瘤抑制能力

(a)肿瘤治疗示意图;

(b)不同时间间隔下小鼠体内钛的浓度;

(c)小鼠体重曲线;

(d)小鼠肿瘤体积曲线;

(e)肿瘤生长抑制率;

(f)TUNEL染色定量分析肿瘤坏死区域;

(g)肿瘤血管组织免疫组化染色的数据统计分析;

(h-j)肿瘤组织切片的H&E、TUNEL、CD31染色情况。

图五、利用RNA-sq分析对HABT-C@HA进行机制研究

(a)实验组和对照组之间差异表达基因(DEGs)的热图;

(b)实验组和对照组之间差异表达基因的火山图;

(c)基于DEGs的最显著生物学过程;

(d)HABT-C@HA治疗组关于乏氧的标志通路;

(e)HABT-C@HA治疗组关于间充质转化的标志通路;

(f)ICB疗法相关通路的热图。

图六、临床数据信息

(a)MMP2与免疫细胞浸润的Spearman关联分析;

(b)BHLHE40与免疫细胞浸润的Spearman关联分析;

(c,d)qPCR分析验证MMP2与BHLHE40的表达;

(e,f)细胞因子IL-10和TNF-a在血清中的水平;

(g)流式细胞结果分析成熟树突细胞的占比;

(h,i)Th细胞和毒性T细胞的浸润情况;

(j)IFN-g在血清中的水平。

 

【小结】

该工作成功地构建了一种多功能纳米酶平台,具有级联酶活性和高效的声动力学效应用以共调节肿瘤微环境中的缺氧和免疫抑制因素。这个肿瘤治疗系统具有如下优势:首先,该系统可作为级联平台实现连续的氧气输出和丰富的高效ROS产出;其次,理论计算和实验结果均表明HABT-C@HA的电子陷阱位点可以实现电子-空穴分离和水/氧气吸附,从而提高响应自由基的催化产生效率;随后,系统的级联酶性质、放大的声动力学活性、靶向性等可有效精准地清除肿瘤。最后,RNA-sq结果揭示了HABT-C@HA可激活免疫响应,下调诸如MPP2和BHLHE40等负相关因子,从而提高免疫浸润、逆转肿瘤免疫抑制。HABT-C@HA可以为治疗剂应用提供新的策略,也为增强肿瘤催化治疗和肿瘤免疫性提供工具。

文献链接:A Cascade Nanozyme with Amplified Sonodynamic Therapeutic Effects through Comodulation of Hypoxia and Immunosuppression against Cancer, ACS Nano, 2021, DOI: 10.1021/acsnano.1c07504.

未经允许不得转载:材料牛 » 中南大学最新ACS Nano:可双重调节肿瘤微环境的级联纳米酶

相关文章

Baidu
map