引言
由老龄化、心脑血管疾病、创伤性脑损伤等引起的神经退行性疾病已成为世界性的社会问题。功能性神经元的缺失是神经功能障碍疾病的主要发病机制。然而有研究表明,人类成年后海马体不再产生新的神经元细胞,这意味着不能使用内源性神经元细胞自体治愈神经退行性疾病或其他神经损伤等问题。因此获得大量具有功能性的神经元细胞是治疗神经功能障碍疾病的基础。目前大多数研究人员利用电极或基于大型电信号发生装置的外加电场诱导干细胞神经分化,但这些设备往往会造成机体感染、操作不便等一系列问题,并不适用于临床使用。
成果简介
济南大学前沿交叉科学研究院(iAIR)刘宏教授、王金刚教授团队设计了一种基于压电电子学的超声驱动电刺激信号——铁离子协同作用诱导间充质干细胞神经分化的策略,利用静电纺丝技术与水热反应制备出具有优良压电性的FeOOH/PVDF纺丝纤维膜。该策略利用FeOOH/PVDF纺丝纤维膜优异的压电性,在没有添加任何生长因子的前提下,使用外场超声波信号引起FeOOH/PVDF纺丝纤维膜发生形变,进而使得FeOOH/PVDF纺丝纤维膜表面产生电刺激信号,同时利用超声促进铁离子的缓释作用,有效的促进了干细胞脑源性神经营养因子(BDNF)的表达。利用电信号与铁离子协同作用诱导间充质干细胞神经分化,不仅在基因与分子水平上证实了其转分化的可能,并且通过钙火花实验证明,分化后的神经元细胞具有一定的功能。该成果以题为“Ultrasonic-Driven Electrical Signal-Iron Ion Synergistic Stimulation Based on Piezotronics Induced Neural Differentiation of Mesenchymal Stem Cells on FeOOH/PVDF Nanofibrous Hybrid Membrane”发表在Nano Energy上。
图文导读

图1 基于超声作用下的电信号——铁离子协同作用诱导间充质干细胞神经元分化示意图

图2 相关材料表征以及CCK-8细胞增殖实验。(a)PVDF的SEM图;(b)FeOOH/PVDF的SEM图;(c,d)FeOOH的TEM和HRTEM图;(e)FeOOH的XRD图;(f)FeOOH,PVDF和FeOOH/PVDF的XRD图;(g)PVDF的压电响应相位图和振幅图;(h)FeOOH/PVDF的压电响应相位图和振幅图;(i)CCK-8细胞增殖实验。

图3 静止和400 W超声功率作用条件下, 2天和21天时不同材料上接种细胞的骨架染色图,其中细胞骨架被染成红色,细胞核被染成蓝色。

图4 分别在7、14、21天,对样品上培养细胞的相关神经基因进行的q-PCR检测: (a) Nestin; (b) Tuj1; (c) MAP2; (d) GFAP。所有数据均代表平均值±标准偏差(n = 3)。 0.01 <* p <0.05,** p <0.01。

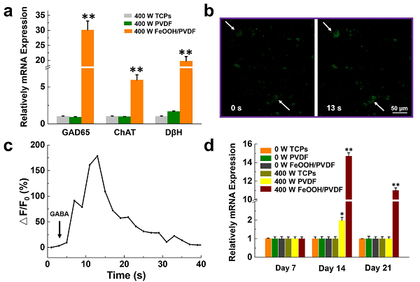
图5 (a)对样品上培养细胞相应神经元特异性基因进行的q-PCR检测,所有数据均代表平均值±标准偏差(n = 3)。 0.01 <* p <0.05,** p <0.01;(b)加入神经递质前后FeOOH/PVDF压电薄膜上培养的骨髓间充质干细胞分化后的神经元细胞结合钙离子探针荧光强度的图像。每个图像的左下角表示神经递质添加后的时间,单位为秒。(c) 神经递质加入后细胞荧光强度分析。箭头表示加入神经递质的时间。(d)对样品上培养细胞BDNF基因进行的q-PCR检测,所有数据均代表平均值±标准偏差(n = 3)。 0.01 <* p <0.05,** p <0.01。
小结
综上所述,以上研究结果证明了所提出的基于压电电子学的超声驱动电刺激信号——铁离子协同作用诱导间充质干细胞神经分化的策略的可行性,这种基于超声驱动的电信号装置,可以有效的实现了细胞的转分化,并使得分化后的细胞具有一定的功能。该研究开拓了压电电子学在生物领域上的新应用,为修复神经损伤提供了一定的理论基础与临床模型。目前相关工作已发表在Nano Energy上。
文献链接:Ultrasonic-Driven Electrical Signal-Iron Ion Synergistic Stimulation Based on Piezotronics Induced Neural Differentiation of Mesenchymal Stem Cells on FeOOH/PVDF Nanofibrous Hybrid Membrane. Nano Energy, 2021, 87, 106192, DOI: 10.1016/j.nanoen.2021.106192
本文由刘宏教授课题组投稿。





