当前位置: 材料牛 » HTH官网地址 » 导读 » 林恒伟团队Angew. Chem. Int. Ed.:肿瘤微环境响应型碳点-Cu2+离子纳米组装体用于成像及协同治疗

林恒伟团队Angew. Chem. Int. Ed.:肿瘤微环境响应型碳点-Cu2+离子纳米组装体用于成像及协同治疗

【研究背景】

肿瘤微环境(TME)以新生血管、异常的生物合成中间体、弱酸环境、乏氧为主要特征,为肿瘤的产生及发展提供了条件,并且与肿瘤的侵袭性转移及多药耐药性的产生密切相关。此外,TME的特异性也为癌症治疗提供了有效靶点,因而在探索全新抗癌策略的过程中发挥着重要作用。基于纳米材料构建的针对内源性TME及外源刺激(光/磁场/超声波等)响应的诊疗平台具有靶向治疗及降低副作用的优势。碳点(carbon dots, CDs)作为一类新型荧光纳米材料,凭借稳定的光学性能、优异的生物相容性、易于修饰性及潜在的光热(PTT)/光动力(PDT)治疗性能而在肿瘤诊疗领域展现出巨大的应用潜力。目前,限制CDs在该领域应用的主要因素包括:1)在肿瘤组织的累积不充分(受限于小尺寸性);2)缺乏针对肿瘤微环境特异性识别、响应的能力;3)单一模式的治疗效率有限,部分提高效率的方法伴随着提升治疗副作用的风险。

【成果简介】

近日,中科院宁波材料所/江南大学林恒伟研究员(教授)等人通过简便组装光敏剂(Ce6)修饰的荧光碳点(CDs-Ce6)和Cu2+的方法,构建了TME智能响应型纳米平台,可用于荧光成像介导下的协同治疗。基于金属离子与CDs-Ce6的络合效应所制备的纳米组装体(Cu/CC NPs)展现出更适于血液长循环的尺寸(47.5 nm),并且表现出猝灭的荧光与光敏性能。当其暴露于TME的刺激中,Cu2+离子一方面能够与过表达的双氧水(H2O2)反应产生具有癌细胞杀伤力的羟基自由基(•OH)发挥化学动力学治疗(CDT)功效,另一方面能够和肿瘤组织中高浓度的谷胱甘肽(GSH)反应,通过消耗GSH达到增强细胞内活性氧(ROS)产生,放大氧化应激的目的。同时,Cu2+在反应中被还原为Cu+,与CDs-Ce6的络合能力减弱,在肿瘤微酸环境的作用下诱导组装体发生解组装,同时伴随着荧光性能与光敏性能的有效恢复及功能组分向肿瘤深组织的扩散。最后,通过细胞及动物层面的实验证明了Cu/CC NPs优异的协同治疗效果(PDT、PTT及光热增强的CDT)。该文章近日以题为“Tumor Microenvironment Stimuli-Responsive Fluorescence Imaging and Synergistic Cancer Therapy by Carbon- Dot-Cu2+ Nanoassemblies”发表在知名期刊Angew. Chem. Int. Ed.

【图文导读】

图一、Cu/CC NPs的制备及表征

(a-d)Cu/CC NPs的TEM,HR-TEM,元素mapping图像以及水合动力学直径。

(e)CDs, CDs-Ce6以及Cu/CC NPs的红外光谱。

(f-g)Cu/CC NPs的XPS全谱以及Cu 2p谱。

(h)CDs, CDs-Ce6, Cu/CC NPs以及Ce6的紫外-可见光吸收光谱。

(i)550 nm激发下CDs-Ce6和Cu/CC NPs的荧光光谱。

图二、Cu/CC NPs的内源刺激响应性

(a)随GSH的加入,Cu/CC NPs的荧光强度变化。

(b)空白组、CDs-Ce6和Cu/CC NPs分别对GSH的消耗能力评估。

(c)Cu2+与H2O2反应的方程式。

(d)对照组、Cu/CC NP在双氧水存在条件下与•OH检测探针(TA)反应的探针荧光光谱。

图三、Cu/CC NPs的外源刺激响应性

(a)在660 nm激光辐照下,不同浓度(50至200 μg mL-1)的Cu/CC NPs溶液温度随时间的变化曲线。

(b)不同浓度的Cu/CC NPs溶液(50、100 μg mL-1)在有/无激光辐照条件下与•OH检测探针(TA)反应的探针荧光强度的比值。

(c)在660 nm激光辐照下,有/无GSH加入时,Cu/CC NPs溶液与单线态氧检测探针(SOSG)反应的探针荧光强度随辐照时间的变化。

(d)在660 nm激光辐照5 min后,SOSG分别与Cu/CC NPs和CDs-Ce6溶液反应的探针荧光强度变化。

图四、体外荧光成像与协同治疗

(a)用Cu/CC NPs和Hoechst处理的4T1细胞的CLSM图像。

(b)有/无ALA预处理的4T1细胞与Cu/CC NPs孵育的CLSM图像及荧光强度定量结果。

(c)不同浓度的Cu/CC NPs与正常细胞(MRC-5)及癌细胞(A549和4T1)共孵育24小时后的细胞存活率。

(d)4T1细胞与PBS、H2O2、Cu/CC NPs和Cu/CC NPs与H2O2的混合溶液孵育后的活/死细胞染色图像。

(e)与不同浓度的Cu/CC NPs孵育的4T1细胞在不同的激光辐照条件下的细胞存活率。

(f)与DCFH-DA孵育的4T1细胞,分别经过PBS,Cu/CC NP和Cu/CC NPs+激光处理的CLSM图像及荧光强度定量结果。

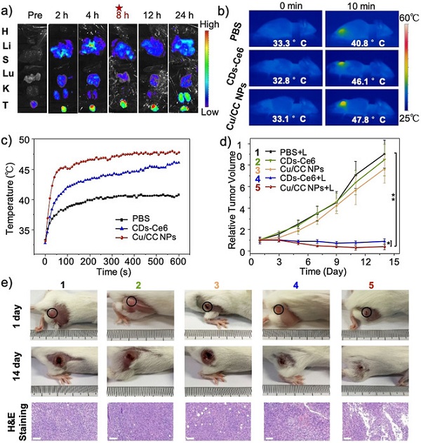
图五、体内成像与抗肿瘤作用

(a)尾静脉注射材料后不同时间点小鼠主要器官和肿瘤的荧光图像。

(b)不同处理组荷瘤小鼠激光辐照10分钟前后的热成像图。

(c)b图对应的小鼠肿瘤部位温度随时间变化曲线。

(d)监测期内不同组别荷瘤小鼠的肿瘤体积变化情况。

(e)第1天和第14天不同组别代表性小鼠照片,以及第14天牺牲小鼠收集的肿瘤组织的H&E染色切片。

【结论展望】

本研究通过CDs-Ce6和Cu2+离子的简便组装,构建了具有TME及外光源刺激响应性的智能肿瘤诊疗平台,展现出TME特异性激活的FL成像、光敏性能与解组装性能,结合PTT、PDT和光热增强的CDT协同治疗模式,在提高肿瘤治疗效率的同时有效降低了副作用。本研究一方面针对CDs在肿瘤生物医学中的应用,提出了解决CDs肿瘤累积不充分、缺乏TME特异性识别/响应能力及单一治疗模式限制的问题的策略,另一方面也拓展了金属离子在肿瘤治疗中的潜在价值。

文献链接:Tumor Microenvironment Stimuli-Responsive Fluorescence Imaging and Synergistic Cancer Therapy by Carbon‐Dot–Cu2+ Nanoassemblies (Angew. Chem. Int. Ed., 2020, DOI: 10.1002/anie. 202007786)

团队介绍:

团队负责人:林恒伟,江南大学教授,博士生导师,中科院“百人计划”入选者,主要从事新型发光材料制备与应用及食品安全、疾病诊疗相关的研究工作。团队在先进材料(Advanced Materials)、德国应用化学(Angewandte Chemie)、美国化学会志(Journal of the American Chemical Society)等期刊发表SCI论文50余篇(其中SCI高被引论文7篇),被引用3400余次。

团队在该领域工作汇总:

团队近年来在碳基荧光纳米材料的开发及其在生物医学领域的应用研究中取得的主要成果总结如下:1)构建了基于碳点的细胞器靶向成像及多种生物小分子和离子(谷胱甘肽、半胱氨酸、抗坏血酸、磷酸根、过氧亚硝酸根等)探针(Chem. Commun. 2015, 51, 12748; Biosens. Bioelectron. 2017, 90, 501; Carbon 2017, 124, 342; Biosens. Bioelectron. 2017, 97, 150; Anal. Chm. 2017, 89, 5542; Nanoscale 2018, 10, 1532;Nanoscale 2018, 10, 17834; Analyst, 2019, 144, 468);2) 构建了多类基于碳点的纳米复合肿瘤诊疗材料(例如:碳点-光敏剂 (ACS Appl. Mater. Interfaces 2019, 11, 5791),碳点-介孔硅(Nano-Micro Lett. 2019, 11, 32),碳点-金属离子等),基于复合单元的多模态成像、肿瘤微环境响应、催化及光热/光动力功能实现了在细胞及小动物层面成像介导下的肿瘤治疗。

与该工作相关优质文献推荐:

1)Zhao, S.; Sun, S.*; Jiang, K.; Wang, Y.; Liu, Y.; Wu, S.; Li, Z.; Shu, Q.*; Lin, H.*, In Situ Synthesis of Fluorescent Mesoporous Silica–Carbon Dot Nanohybrids Featuring Folate Receptor-Overexpressing Cancer Cell Targeting and Drug Delivery. Nano-Micro Lett. 2019, 11, 32.

2)Sun, S., Chen, J., Jiang, k., Tang, Z., Wang, Y., Li, Z., Liu, C.*, Wu, A., Lin, H.*, Ce6-modified Carbon Dots for Multimodal-Imaging-Guided and Single-NIR-Laser-Triggered Photothermal/ Photodynamic Synergistic Cancer Therapy by Reduced Irradiation Power. ACS Appl. Mater. Interfaces 2019, 11, 5791. (IF=8.758, JCR Q1)

本文由大兵哥供稿。

欢迎大家到材料人宣传HTH官网地址 成果并对文献进行深入解读,投稿邮箱:tougao@cailiaoren.com

投稿以及内容合作可加编辑微信:cailiaorenvip。

未经允许不得转载:材料牛 » 林恒伟团队Angew. Chem. Int. Ed.:肿瘤微环境响应型碳点-Cu2+离子纳米组装体用于成像及协同治疗

相关文章

Baidu
map