【研究背景】
在自然界中,具有分子机器功能的蛋白质复合物十分常见,这为自下而上的制造以及开发由生物相容性材料制备的柔性机器人提供了新的机遇。细胞中蛋白质部分的合成是由化学能消耗驱动的基因调控反应发生的。蛋白质复合物以低维自组装,局限于亚细胞器中的微小体积,或局限于流动性降低和相互作用增强的内表面。蛋白质合成过程中可能会发生组装,受到操纵子和簇中基因的空间组织、核糖体和mRNA定位到特定细胞靶点以及拥挤的细胞质的影响。已经证实,基因在一锅溶液反应中无细胞合成蛋白质,并将其组装成功能性机器,但这些系统缺乏空间组织和限制。除了大量溶液实验外,使用表面固定DNA模板进行蛋白质合成增加了反应的空间成分。密集的DNA结合在表面形成一个基因刷,定位RNA和蛋白质产物的合成。在表面捕获产物进一步创造了一个局部的基因型-表型连锁,并支持多蛋白机器组装,然而产物在没有物理边界的情况下稀释成大体积反应溶液。
【成果简介】
近日,以色列魏茨曼科学研究所Shirley S. Daube教授与Roy H. Bar-Ziv教授联合展示了准二维(2D)硅室,它可以通过表面固定DNA刷的局部合成来编程蛋白质装配线。利用该平台,作者研究了由噬菌体和细菌RNA合成机自动合成和组装结构复合物的过程。配合物的局部合成和表面捕获提供了高的组装产率和对空间分辨的组装中间体的灵敏检测,而腔室的三维几何结构和二维模式决定了组装步骤的产量和方式。蛋白质在单个基因刷中的局部合成增强了它们之间的相互作用,它们的基因在分离刷中的位移导致了逐步的表面组装。这种方法使蛋白质合成的空间调控,以及生物机器装配线的破译、重建和设计成为可能。该文章近日以题为“Programming multi-protein assembly by gene-brush patterns and two-dimensional compartment geometry”发表在知名期刊Nature Nanotechnology上。
【图文导读】
图一、二维隔室中的蛋白质合成与组装

(a)二维硅室阵列的图像和示意图。
(b)T7RNAPs(浅灰色)和核糖体(深灰色)定位于DNA刷并表达楔形蛋白(棕色),这些蛋白按顺序组装并与表面抗体上的gp11(浅棕色)结合示意图。
(c)基因-10片段可变的四个隔间,以及固定基因6、7和8。
(d)后染色方案的顺序与组装路径。
(e)分别滴定的在不同基因部分形成的楔形物的标准化剂量响应曲线。
(f)GFP和楔形物根据其基因片段在DNA刷中的基因分数而捕获,并由可表达的非相关基因补充。
图二、一维隔室的溶液组装和表面支架

(a)长轴上有基因10和7的刷状双倍体的矩形隔间的图像和示意图。
(b)gp10和gp7的解决方案和支架组装示意图。
(c)带有gene-10和gene-7刷子的隔间图像。
(d)随着基因-10和基因-7刷之间距离的增加,gp10-7(红色)和占据位点(绿色)的分布。
(e)在(c)中实验和模拟的gp10-7复合物的总数。
(f)在两种基因比率(1:1和3:1)下,在混合刷或500μm分离条件下,gp10-7组装产量的计算机模拟。
图三、基因刷分布对楔形组装的影响

(a)分别用FL-gp8、FL-gp6和FL-gp53后染色的gp10-7复合体(左)、预楔子(中)和楔体(右)的后染色隔间图像。
(b)从混合((i),(ii),(iii)),分离((iv),(v),(vi))和展开((vii),(viii),(ix))基因刷染色的楔子和中间产物的27个剖面。
(c)用FL-gp53后染色的楔形体,其基因-8(左)或基因-6(右)从其余楔形基因中移位。
(d)作为基因-10和基因-8或基因-6之间的刷间距离的函数,在c的整个隔室中整合的楔形物。
图四、解密装配顺序

(a)在片上反应过程中,用FL-gp8原位标记的隔室图像(红色)。
(b)三种不同的FL蛋白和五种不同HA蛋白的所有组合在(a)中的白色虚线框中红色信号的积分。
(c)用FL-gp8和(b)中选择的HA-gp11原位标记楔形剖面的图像,用白色圆圈标记楔形基因的分离刷,在每个间隔中删除不同的刷。
(d)整体楔形剖面图,用FL-gp8(顶部)和FL-gp10(底部)进行原位标记。
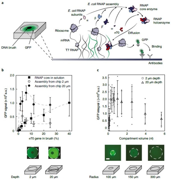
图五、基因组成和隔室几何结构对大肠杆菌RNAP组装的影响

(a)大肠杆菌RNAP核心酶和σ70亚基(在T7启动子控制下)的合成、组装和活性的级联反应示意图。
(b)GFP信号在深2 µm(空圈)和20 µm(深圈)隔室中作为DNA刷中σ70基因分数的函数。
(c)HA-GFP信号在整个隔室表面,可变隔室半径(100-300 µm)和深度(2 µm和20 µm)处的积分。
图六、资源分配对基因表达的局部调控

(a-c)在具有刷子分布(混合(i)、分离(ii)和展开(iii))的隔间中的总GFP信号(a),以及定义的基因颜色编码(c)。在2 µm深和20 µm深的刷子分布的隔间内的局部GFP信号(b)。
(d-e)GFP信号(d),集成在五个相同的刷子(e中各自代表性图像中的1-5)周围,并根据1周围的信号进行归一化。
【结论展望】
研究结果表明范例从无细胞反应转变为有限的准二维表面定位反应,能够进行基因组规模的合成、高效且可调节的组装、蛋白质簇的捕获以及资源分配,从而促进了级联反应的高产量。亚毫米级的基因布局和隔室的几何形状可调谐纳米级蛋白质装配产量。同时作者还发现,在刷子附近的耦合合成和组装增强了顺序组装步骤的弱相互作用,而表面支架组装通过消除竞争性相互作用而增强了非顺序组装步骤。基因模式可以区别性地沉默,否则相同的遗传调节单位和原位标记方法可用于破译组装顺序。表面轮廓未来可能会通过高分辨率成像方法用于表征装配中间产物。
文献链接:Programming multi-protein assembly by gene-brush patterns and two-dimensional compartment geometry (Nature Nanotechnology, 2020, DOI: 10.1038/s41565-020-0720-7)
本文由大兵哥供稿。
欢迎大家到材料人宣传HTH官网地址 成果并对文献进行深入解读,投稿邮箱:tougao@cailiaoren.com
投稿以及内容合作可加编辑微信:cailiaorenvip.





