【研究背景】
糖尿病患者伤口愈合受损在全世界范围内导致了显著的发病率和死亡率。可注射自愈水凝胶具有高耐用性和微创植入程序,理想地满足了细胞迁移和增殖的生物学和分子事件的整合要求,为促进伤口愈合提供了有希望的选择。然而,由于自身恢复能力的高度有限性和对多药耐药(MDR)细菌感染的脆弱性,目前大多数基于水凝胶的伤口愈合在糖尿病患者中常常受到损害。除了细菌感染外,恶劣的高血糖和氧化微环境进一步阻碍了糖尿病皮肤创面的恢复。在糖尿病的情况下,包括中性粒细胞在内的免疫细胞产生更多的活性氧(ROS),导致糖尿病器官损伤、疤痕延长或伤口不愈合。此外,高血糖可导致血管收缩,抑制血管生成,从而通过阻断氧气供应阻碍愈合过程。
【成果简介】
近日,西北工业大学张秋禹团队开发了一种可注射、自愈和粘附的水凝胶(FEMI),用于加速MDR感染的糖尿病伤口重塑。利用EPL包覆MnO2纳米片(EM)与胰岛素包封醛Pluronic F127(FCHO)胶束的席夫反应制备了多功能水凝胶。其具有快速凝胶化行为和稳定的流变性能,同时,通过正电荷的EPL和“纳米刀状”MnO2纳米片的协同作用,也表现出非凡的抗菌能力。FEMI水凝胶还表现出良好的止血性能,这是由于其快速凝胶化和良好的组织粘附性,如肝脏出血模型所示。最重要的是,得益于纳米酶MnO2纳米片的高催化效率,FEMI水凝胶通过催化内源性H2O2分解为O2来缓解氧化应激。同时,由于酸性和氧化性糖尿病的皮肤环境,该pH和氧化还原双响应FEMI水凝胶实现了胰岛素的持续和时空控制释放。通过同时消除MRSA感染、降低高血糖、改善氧化应激和持续提供氧气,FEMI水凝胶为减轻炎症、加速细胞增殖、促进血管化、促进肉芽组织形成和再上皮化提供了有益的微环境,在体内显示出显著的加速糖尿病伤口愈合。该文章近日以题为“Nanoenzyme-Reinforced Injectable Hydrogel for Healing Diabetic Wounds Infected with Multidrug Resistant Bacteria”发表在知名期刊Nano Letters上。
【图文导读】
图一、FEMI水凝胶对感染多药耐药细菌的糖尿病创口愈合的示意图

(a)利用EM与胰岛素负载FCHO胶束的可逆Schiff反应制备的FEMI水凝胶。
(b)FEMI水凝胶可以通过分解大量的ROS(H2O2)转化为O2来保护成纤维细胞免受氧化应激。
(c)正电荷的EPL与锋利的纳米刀状MnO2纳米片协同抗菌。
(d)FEMI水凝胶促进止血,消除MDR感染,消耗大量有害ROS,改善永久性炎症微环境,促进创面愈合示意图。
图二、pH和氧化还原响应FEM水凝胶的合成与表征

(a)MnO2纳米片的典型TEM图像。
(b)在pH 7.4的水溶液中测定了EPL、MnO2纳米片、EM纳米片的Zeta电位。
(c)FCHO的核磁氢谱。
(d)F127、F127-SO3、FCHO、MnO2纳米片(NS)、EPL、EM和FEMI的FTIR光谱。
(e)FEMI水凝胶的典型SEM图像,显示了明显的三维多孔结构。
(f)FEMI水凝胶的SEM放大图像和EDS元素映射。
(g)EDS测定了FEMI水凝胶中Mn离子的含量。
(h)FEM-4水凝胶的储能模量(G′)和损耗模量(G〃)。插图:FEM-4水凝胶的溶胶-凝胶转变照片。
(i)通过对FEM-4水凝胶在37℃下进行3次1%~1000%剪切应变的G′和G〃循环试验,评价了FEM-4水凝胶的力学性能。
(j)通过搭接剪切试验评价了FEM水凝胶对皮肤组织的粘附强度。
(k)剪切速率为0.1~100 s-1的FEM水凝胶的粘度。插图:FEM水凝胶通过针注射的照片。
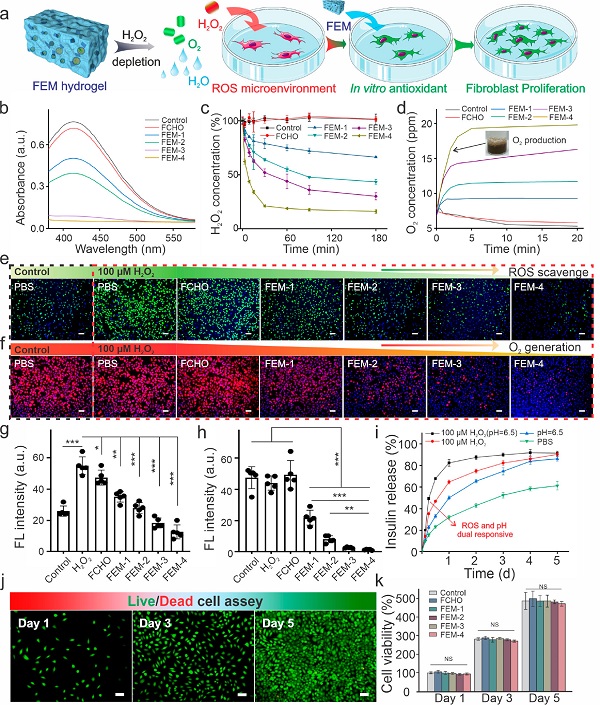
图三、通过减轻氧化应激和产生氧气,提高成纤维细胞的存活和增殖。

(a)FEM水凝胶中MnO2纳米片催化氧化应激生成O2示意图。
(b)通过测量H2O2指示剂[Ti(SO4)2]溶液的紫外-可见吸收光谱,评价了MnO2纳米片对H2O2的剂量依赖性消除作用。
(c)应用不同纳米MnO2水凝胶后溶液中残留H2O2的定量分析。
(d)用商用氧气计记录的的氧气生成。插图:生成的O2气泡的代表性照片。
(e)用ROS探针(DCFH-DA)监测不同处理对L929细胞氧化应激的缓解作用。
(f)用氧探针Ru(dpp)3Cl2对L929细胞进行不同处理后的细胞内O2生成实验进行了验证。
(g-h)通过计算L929细胞的荧光强度,分析了细胞内ROS消耗和O2生成的定量研究。
(i)pH和氧化还原双反应胰岛素释放动力学。
(j-k)成纤维细胞体外活/死染色(j)和细胞存活情况(k)。
图四、FEM水凝胶的抗菌性能和止血性能

(a-b)不同EM含量FEM水凝胶抗菌活性分析。
(c)不同处理后MRSA细胞的代表性SEM图像。
(d)FEM水凝胶在糖尿病小鼠肝出血模型中止血能力示意图。
(e)对照组(未治疗)、美罗赛、FCHO和FEM水凝胶治疗的受损肝脏的总失血量。
(f)在0、5、15、30、60秒的特定时间进行上述处理的肝脏代表性照片。
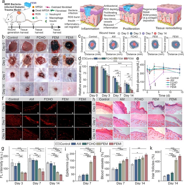
图五、FEMI水凝胶通过构建有益的微环境促进糖尿病创面愈合

(a)手术过程的时间线,基于FEMI水凝胶的抗菌行为,和加速伤口闭合性能的示意图。
(b)对照组、抗生素氨苄西林、FCHO、FEM和FEMI水凝胶处理的小鼠伤口愈合过程的图像。
(c)每次治疗14天内伤口愈合的痕迹。
(d)五组不同时间点的体内伤口闭合率。
(e)五组糖尿病小鼠不同时间点血糖的变化。
(f)用ROS探针(DHE,DHE)监测不同处理后创面的ROS水平。
(g)氧化DHE荧光强度直方图显示FEM和FEMI水凝胶中ROS的有效消耗。
(h)第3、7、14天5种不同处理创面再生的组织形态学评价。
(i)第7天各组表皮厚度。
(j)第7天和第14天再生血管。
(k)第14天各组毛囊大小对比。
【结论展望】
综上所述,作者设计并验证了一种具有可注射性、粘附性、自愈性、抗氧化性和抗菌性的FEMI水凝胶,可有效促进多药耐药菌感染的糖尿病伤口愈合。通过引入2D-EM纳米填料与聚合物基体相互作用,制备了凝胶化速度快、流变性能稳定的水凝胶。通过将带正电荷的EPL和纳米刀状MnO2纳米片协同结合,FEMI水凝胶在体外和体内对MDR细菌都表现出了非凡的抗菌能力。此外,FEMI水凝胶在小鼠肝损伤模型中也表现出良好的止血效果。在糖尿病创面不同的酸性和氧化性微环境下,FEMI水凝胶通过将内源性H2O2转化为O2,同时释放胰岛素来调节血糖水平,从而有效缓解氧化应激。FEMI水凝胶将清除多药耐药菌、降低高血糖、改善氧化应激和持续产氧整合在一个平台上,协同减少炎症反应、刺激血管生成、加速细胞增殖、促进肉芽组织形成和ECM沉积,在促进糖尿病皮肤重建方面具有重要的应用前景。据报道,这是首次通过全面构建具有指导意义的皮肤微环境,构建多功能水凝胶促进多药耐药糖尿病创面愈合的研究。总之,FEMI水凝胶显示了一个多功能的策略,以再生糖尿病患者的广泛受损组织,这些组织遭受细菌侵袭和高度氧化病变的微环境。
文献链接:Nanoenzyme-Reinforced Injectable Hydrogel for Healing Diabetic Wounds Infected with Multidrug Resistant Bacteria (Nano Lett., 2020, DOI: 10.1021/acs.nanolett.0c01371)
课题组简介:
张秋禹,“长江学者”特聘教授,博士生导师,西北工业大学应用化学研究所所长,中国化学会会员,陕西省化学会理事,中国材料研究学会高分子材料与工程分会委员,陕西省环境学会理事,中国颗粒学会理事等。《高分子材料》、《化学工程》、《粘接》等期刊编委。张秋禹教授曾获全国巾帼建功标兵、教育部新世纪优秀人才奖励计划、陕西省HTH官网地址 奖一等奖、二等奖三项、陕西省青年HTH官网地址 奖、教育部霍英东青年教授教学奖等奖励。主要研究方向为多孔聚合物材料、微纳米有机/无机材料杂化材料,仿生智能与功能性高分子材料等。研制了多种高效分离的多孔有机材料、具有电磁响应性的微纳米高分子杂化材料、自修复高分子复合材料。课题组迄今已在J.Mater.Chem. A, Appl. Catal. B, ACS AMI, Macromolecules等国际知名期刊发表论文200余篇。
本文由大兵哥供稿。
欢迎大家到材料人宣传HTH官网地址 成果并对文献进行深入解读,投稿邮箱:tougao@cailiaoren.com
投稿以及内容合作可加编辑微信:cailiaorenvip。





