【背景介绍】
纳米酶是一类既有纳米材料的独特性能,又有催化功能的模拟酶。其具有催化效率高、稳定、经济和易规模化制备等优势,在医学、化工、食品、农业和环境等领域得到广泛应用。当前,研究人员正在大力开发基于肿瘤微环境(TME)的响应性纳米酶的肿瘤催化疗法。因为TME具有轻度的酸性、低氧微环境以及谷胱甘肽(GSH)和过氧化氢(H2O2)过表达的特异性,使得纳米酶对肿瘤具有高特异性而对正常组织低毒。然而,肿瘤区域内源性H2O2浓度(50-100×10-6 M)触发纳米酶的活性使得产生活性氧(ROS)的水平较低,导致期催化性能较差。因此,开发一种更有效的TME响应治疗策略,以增强基于纳米酶的肿瘤催化治疗效果具有重要意义。在TME中,与肿瘤相关的巨噬细胞(TAMs)是数量最多的非肿瘤性免疫细胞之一,与调节性T细胞(Treg)一起在肿瘤的生长和转移中起着重要的作用。通常TAMs表达M2型,而M2型具有免疫抑制和促进肿瘤功能。但是,对M1型的极化可以改善免疫抑制,并增加肿瘤内H2O2的浓度以潜在地增强纳米酶的催化活性。因此,将基于纳米酶的肿瘤催化疗法与TME免疫调节相结合非常有希望。
【成果简介】
近日,北京化工大学的刘惠玉教授和中科院过程工程研究所的魏炜研究员(共同通讯作者)等人首次报道了一种利用免疫调节增强基于纳米酶的肿瘤催化治疗的方法法,以实现纳米酶与TME调控之间的协同作用。作者首先制备了H2O2响应性的硅酸锰铁纳米颗粒(IMSN)纳米酶,随后将TGF-β抑制剂(TI)加载到被聚乙二醇化的IMSN中形成IMSN-PEG-TI,从而实现协同治疗。该策略具有以下特征:(1)IMSN表现出类过氧化物酶的活性,将H2O2分解为羟基自由基(•OH)杀死肿瘤细胞,同时具有类过氧化氢酶活性,将H2O2分解为O2,以克服肿瘤的缺氧微环境;(2)通过重新编程的TAMs增加M1巨噬细胞的数量以产生更多的H2O2,进而增强IMSN的催化性能。实验结果表明,IMSN纳米酶在酸性TME下确实具有类过氧化物酶和类过氧化氢酶活性,可以将H2O2分解为羟基(•OH)和氧(O2)。同时,还证明IMSN和TI均可调节肿瘤免疫微环境,导致巨噬细胞从M2极化到M1,以产生更多的H2O2,从而促进IMSN纳米酶的催化活性。此外,通过体外多细胞肿瘤球体(MCTS)和体内CT26荷瘤小鼠模型实验证明,IMSN-PEG-TI确实具有高效的抗肿瘤效果,其中在CT26肿瘤异种移植小鼠模型中以87.5%的肿瘤抑制率实现了高肿瘤治疗效果。总之,利用免疫调节增强基于纳米酶的肿瘤治疗策略是一种杀死癌细胞的有前途的策略。研究成果以题为“Immunomodulation-Enhanced Nanozyme-Based Tumor Catalytic Therapy”发布在国际著名期刊Adv. Mater.上。
【图文解读】
图一、IMSN-PEG-TI的合成和肿瘤治疗的示意图

图二、IMSN纳米酶的结构和组成表征
(a-b)mSiO2和IMSN的TEM图像;
(c)IMSN的SEM图像;
(d)IMSN的STEM图像和相应的元素映射;
(e)通过DLS测量的IMSN的大小分布;
(f-g)IMSN的高分辨率Fe 2p和Mn 2p XPS光谱。
图三、IMSN纳米酶的类酶活性表征
(a)IMSN的类过氧化物酶活性的示意图;
(b)在不同pH的PBS缓冲液中添加IMSN和H2O2后,将MB(A/A0)的吸光度标准化;
(c)不同组中oxTMB的紫外可见吸收光谱;
(d)加入IMSN和不同摩尔浓度H2O2后,oxTMB的时间依赖性吸收;
(e-f)稳态动力学分析,以及IMSN的Lineweaver-Burk图;
(g)IMSN的类过氧化氢酶活性的示意图。
(h)在不同pH的PBS缓冲液中添加IMSN和H2O2后生成的O2;
(i)加入IMSN和不同摩尔浓度的H2O2后生成的O2。
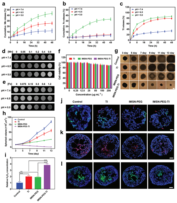
图四、在溶液和细胞中测试IMSN-PEG-TI
(a-c)锰离子、铁离子和TI释放在不同时间点与不同pH的缓冲液共孵育后IMSN-PEG-TI的释放;
(d-e)IMSN-PEG-TI在不同条件下的T1和T2加权MR图像;
(f)用不同浓度的TI、IMSN-PEG和IMSN-PEG-TI处理后,HUVEC的细胞存活率;
(g-h)对照组、TI、IMSN-PEG和IMSN-PEG-TI各个组在不同天数的MCTS的照片和体积;
(i)不同组的MCTS中生成的过氧化氢;
(j)MCTS中巨噬细胞分布的免疫荧光图像;
(k)MCTS中HIF-1α的免疫荧光图像;
(l)MCTS中GPX4表达的免疫荧光图像。
图五、IMSN-PEG-TI对CT26肿瘤异种移植物的体内免疫调节增强基于纳米酶的肿瘤治疗
(a)CT26肿瘤异种移植物建立和治疗结果的示意图;
(b-c)在15天不同治疗后,携带CT26的荷瘤小鼠的体重变化和肿瘤体积;
(d)不同治疗后携带CT26肿瘤的小鼠的存活率;
(e)各种治疗后肿瘤切片的H&E染色。
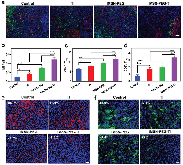
图六、体内IMSN-PEG-TI诱导肿瘤微环境变化
(a)肿瘤组织中M1和M2巨噬细胞的免疫荧光图像。
(b-d)不同组的M1至M2巨噬细胞、CD4+ T至Treg细胞和CD8+ T至Treg细胞;
(e)肿瘤组织中HIF-1α的免疫荧光图像;
(f)肿瘤组织中GPX4表达的免疫荧光图像。
【小结】
综上所述,作者开发了一种基于免疫调节增强型纳米酶的肿瘤治疗策略,用于协同治疗肿瘤。IMSN-PEG-TI纳米复合材料是通过将H2O2响应性IMSN纳米酶与TI整合而形成的。其中,IMSN表现出固有的类过氧化物酶和类过氧化氢酶的活性,从而可以生成•OH和O2。IMSN纳米酶和TI之间的协同作用极大地促进了IMSN纳米酶的催化活性,并且调节了体内和TME中的MTCS。实验结果表明,对于IMSNPEG-TI、GPX4的明显下调和有效的基于铁死亡的肿瘤治疗。因此,这种基于免疫调节增强纳米酶的肿瘤治疗是一种有效的治疗癌症的策略,并为拓宽纳米酶的生物应用提供了新的思路。
文献链接:Immunomodulation-Enhanced Nanozyme-Based Tumor Catalytic Therapy(Adv. Mater., 2020, DOI: 10.1002/adma.202003563)
本文由CQR编译。
欢迎大家到材料人宣传HTH官网地址 成果并对文献进行深入解读,投稿邮箱:tougao@cailiaoren.com.
投稿以及内容合作可加编辑微信:cailiaokefu.





