引言
一氧化氮是汽车尾气的组成部分,被认为是一种有害气体。然而事实上,一氧化氮也是人体中非常重要的信号分子,例如内皮细胞能够合成一氧化氮,既能促进血管生成,又有助于维持内皮功能。此外,一氧化氮在介导肿瘤形成和增殖方面也都扮演了重要的角色。越来越多的研究表明,血管周围的一氧化氮对肿瘤血管的正常化具有不可忽视的作用,从而提升抗癌治疗效力。因此,已有研究报道了有机(基于硝酸/硝酸盐和亚硝基硫醇)以及无机(金属亚硝酰)成分可以作为产生一氧化氮的药剂用于肿瘤治疗。然而,这些药剂目前依然面临着半衰期短、生物利用度低以及肿瘤靶向效率差的问题,限制了一氧化氮疗法的发展。

图1 一氧化氮的体内合成机理(来源:网络)
有鉴于此,国立清华大学的陈韻晶团队合成了一种新型的一氧化氮递送系统(NanoNO),能够持续释放一氧化氮并将一氧化氮高效递送至肝癌组织。该研究显示,低剂量的NanoNO不仅能够使肿瘤血管正常化、提高化疗药物的递送能力,还能抑制肿瘤转移、改善肿瘤区域的免疫抑制性环境。接下来,就让我们看看这项工作是怎样完成这些功能的吧。

图2 陈韻晶团队在Nature Nanotechnology上发表的最新工作
NanoNO的制备和一氧化氮生成表征

图3 NanoNO的制备和表征
脂质-PLGA是一种非常经典的药物载体,在这项工作中,研究人员就利用脂质-PLGA纳米颗粒装载可以产生NO的双亚硝铁复合物(DNIC),从而组装得到NanoNO。由透射电镜图和DLS粒径分析可知,NanoNO是一种分散性良好的纳米球体,其粒径在120纳米左右(图3a b)。DNIC作为一氧化氮携带剂能够主动分解产生一氧化氮。由图3b可知,在生理条件下NanoNO中的DNIC的半衰期为24小时左右,而相比之下,自由形态DNIC的半衰期只有4小时左右,因此纳米颗粒包裹能够提高DNIC的稳定性。不仅如此,纳米颗粒中的DNIC在48小时内能够稳定持续释放一氧化氮,而自由DNIC则在前2h快速释放一氧化氮,并很快就将一氧化氮释放殆尽。总结来说,纳米颗粒装载更有利于DNIC持续控制一氧化氮的释放(图3c)。
NanoNO的抗癌评价
图4 NanoNO治疗模式示意图
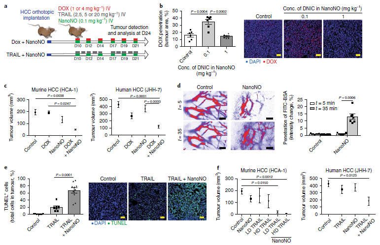
接着,研究人员直入正题,先对NanoNO的抗癌效果进行评价。肝细胞性肝癌(HCC)是血管最为丰富(血管异常化率高)的恶性肿瘤之一,具有抗治疗特性,死亡率居高不下。因此研究人员以HCC为肿瘤模型,探讨NanoNO在治疗HCC方面的作用。研究人员建立了鼠源和人源两种HCC原位肿瘤模型用以检测NO富集程度对肿瘤生长的影响。如图4所示,高剂量NanoNO的处理的小鼠肿瘤均得到了有效抑制,并且随着剂量的增加,肿瘤体积的减小更加明显,表明NanoNO治疗肿瘤存在剂量依赖性行为。
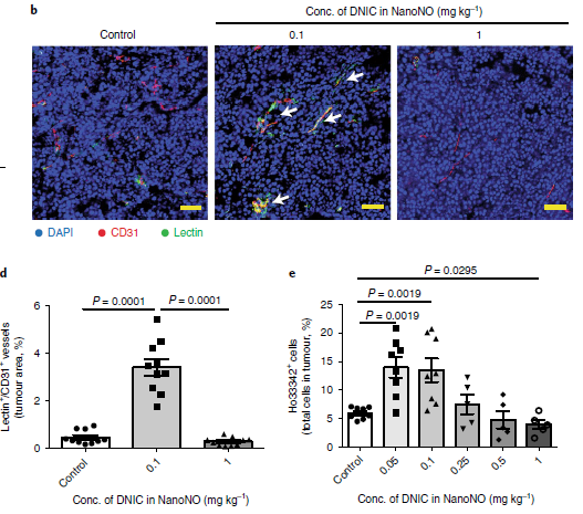
NanoNO促进肿瘤血管正常化

图5 低剂量NanoNO能够正常化HCC肿瘤血管
在确定了NanoNO能够有效抑制肿瘤后,研究人员开始探讨NanoNO的抗肿瘤机理。NanoNO释放的一氧化氮是一种血管调节剂,它在血管生成和维持血管功能方面均起到了关键作用。更重要的是,血管周边的一氧化氮梯度可以使异常肿瘤血管正常化,以恢复血管功能,更有利于药物的递送。因此,研究人员以平均血管密度(MVD)以及血管正常化作为指标评价了HCC模型中的肿瘤血管。 研究显示,高剂量的NanoNO显著减少了MVD,证明高剂量一氧化氮能够发挥抗血管生成活性。而低剂量NanoNO则对MVD的影响可以忽略不计,但是Hoechst 33342+和lectin+/CD31+区域明显增加,说明低剂量NanoNO处理过的肿瘤血管更加成熟(图5)。总结来说,相比于高剂量NanoNO,低剂量的NanoNO并未展现出明显的抗血管生成和抗癌效果,但是其能正常化肿瘤血管,提高肿瘤血管功能和血液灌注能力。

图6 低剂量NanoNO提高药物递送能力
肿瘤血管的异常状态对药物递送和渗透具有消极作用,因此研究人员也研究了经过低剂量NanoNO处理得到正常化肿瘤血管是否会改善药物递送效率。研究人员首先以化疗药物DOX作为模型药物,发现低剂量NanoNO处理的肿瘤能够提高DOX对肿瘤组织的渗透,增加倍数可以达到2.5倍,而高剂量NanoNO处理过的肿瘤中并没有发现明显的DOX渗透改善现象,因此与自由DOX相比,低剂量NanoNO处理的肿瘤对DOX更敏感,肿瘤体积更能被抑制住(图6a-c)。对于小分子化疗药物具有明显的作用,那么对于大分子的蛋白质药物呢?图6d-f的数据显示,经过低剂量NanoNO处理的肿瘤,蛋白质药剂TNF相关凋亡诱导配体(TRAIL)的作用效力更强,肿瘤组织的凋亡细胞比例显著提升。
NanoNO重塑肿瘤微环境

图7 低剂量NanoNO重塑肿瘤免疫微环境
肿瘤区域异常的血管状态能够导致乏氧的肿瘤微环境,极化肿瘤相关的巨噬细胞进入免疫抑制状态并且抑制T细胞对肿瘤组织的浸润,从而降低免疫系统对肿瘤组织的杀伤能力。因此,研究人员非常想知道经过NanoNO处理正常化后的肿瘤血管是否能够重塑肿瘤免疫微环境。免疫学评价显示,经过NanoNO处理的肿瘤组织中,M1型巨噬细胞增加而M2型巨噬细胞减少,表明巨噬细胞极化现象被抑制。不仅如此,低剂量NanoNO处理的肿瘤组织能够显著提升T细胞的浸润程度。与阴性对照相比,一氧化氮还能抑制PD-L1(肿瘤细胞上能够减弱T细胞杀伤效力的免疫检查点配体)的表达,但是与此同时,高剂量NanoNO处理的肿瘤组织并没有观察到T细胞浸润程度的增加(图7)。总结来说,低剂量NanoNO既可以直接抑制PD-L1的表达,也能通过正常化肿瘤血管和改变肿瘤组织的极化状态使得免疫抑制的肿瘤微环境变得具有抗肿瘤免疫性。
NanoNO抑制肿瘤的远端转移

图8 低剂量NanoNO抑制肿瘤转移
血管正常化也能抑制肿瘤远端转移。但是血管正常化和一氧化氮在肿瘤转移过程中起到的作用目前缺乏机理解释。因此,文章最后还研究了NanoNO对肿瘤转移的抑制效果。如图8所示,DNIC能够显著抑制鼠源肝癌细胞的迁移和侵袭。接着,装载了DNIC的NanoNO被用于研究活体的肿瘤肺转移过程。数据显示,低剂量NanoNO也能够显著抑制肿瘤的肺转移发展。
结语
针对肿瘤治疗,理想的一氧化氮释放系统应该是稳定的、具有持续释放一氧化氮的能力以及在肿瘤区域高度富集的特点。在这篇文章中,研究设计了一种纳米递送系统——NanoNO,不仅能够稳定一氧化氮供体,实现一氧化氮的持续释放并且有效靶向肿瘤组织。低剂量NanoNO能够使肿瘤血管正常化、反转肿瘤的免疫抑制性环境、抑制肿瘤转移并且提高化学药物/蛋白质药物/免疫疫苗药物的抗癌效果,为实现一氧化氮气体疗法提供新的思路。
参考文献:Delivery of nitric oxide with a nanocarrier promotes tumour vessel normalization and potentiates anti-cancer therapies. Nature Nanotechnology, 2019, 14, 1160-1169.
文献链接:https://www.nature.com/articles/s41565-019-0570-3
本文由nanoCJ供稿。
欢迎大家到材料人宣传HTH官网地址 成果并对文献进行深入解读,投稿邮箱: tougao@cailiaoren.com.
投稿以及内容合作可加编辑微信:cailiaorenVIP。





