【背景介绍】
光动力治疗(PDT)主要依靠活性氧(ROS)(羟基自由基、单线态氧(1O2)等)来杀死癌细胞或细菌,具有易于控制、副作用最小等优势。虽然研究人员设计出了具有近红外(NIR)发射的高效光敏剂(PSs),但是复杂的肿瘤微环境(TME)和缺乏肿瘤靶向性的药物递送严重影响了光化学治疗的效果。其中,癌细胞中高水平的谷胱甘肽(GSH)和肿瘤缺氧是导致化疗和PDT治疗效果降低和产生耐药性的关键因素。GSH会耗尽化疗和PDT期间产生的ROS,而肿瘤缺氧不仅降低了氧依赖性PDT的效果,而且还会导致化疗期间的耐药性和肿瘤转移。因此,为提高光化学治疗的疗效、同时降低副作用,除了开发有效的化疗药物和PSs外,构建有效的O2释放型和GSH消耗型纳米载体非常重要。此外,许多在临床上使用的抗癌药缺乏肿瘤组织处的有效富集,而导致严重的副作用,进而影响治疗效果。
【成果简介】
基于此,新加坡国立大学的刘斌教授(通讯作者)团队报道了一种金属有机骨架(MOF)辅助策略,该策略通过减少肿瘤缺氧和细胞内谷胱甘肽(GSH)来调节TME,并对化疗药提供靶向递送和可控释放。其中,铂(IV)-二叠氮基络合物(Pt(N3)2(OH)2(NH3)2)被封装在铜基的金属有机骨架中(MOF-199),并且利用聚集诱导发射(AIE)光敏剂TBD与聚乙二醇的偶联物(TBD-PEG)包裹Pt(V)@MOF-199 NPs以形成TBD-Pt(IV)@MOF-199 NPs。当制备的TBD-Pt(IV)@MOF-199 NPs被癌细胞内吞后,MOF-199就会消耗细胞内GSH并坍塌以释放Pt(V)药物。在光照射下,释放的Pt(IV)产生可缓解缺氧的O2,并且在癌细胞内部产生基于Pt(II)的化疗药物。同时,释放的TBD可以产生有效的单线态氧(1O2)和明亮的发射,从而产生了协同的成像引导光化学治疗,具有增强疗效和降低副作用的效果。研究成果以题为“Metal-Organic Framework Assisted and Tumor Microenvironment Modulated Synergistic Image-Guided Photo-Chemo Therapy”发布在国际著名期刊Adv. Funct. Mater.上。
【图文解读】
图一、TBD-Pt(IV)@MOF-199 NPs的制备和作用原理示意图
(A)Pt(IV)@MOF-199和TBD-Pt(IV)@MOF-199 NPs的制备;
(B)在光化学治疗的肿瘤微环境中,TBD-Pt(IV)@MOF-199 NPs消耗GSH和缓解肿瘤缺氧。
图二、MOF-199和Pt(IV)@MOF-199的性能测试
(A)在白光照射下,GSH溶液中Pt(IV)生成O2的浓度;
(B)Pt(IV)@MOF-199和浸入PBS或GSH溶液中Pt(IV)@MOF-199的PXRD图;
(C)在77 K下,MOF-199和Pt(IV)@MOF-199的氮气吸附和解吸等温线和孔径分布;
(D)将Pt(IV)负载到MOF-199中的动力学评估;
(E)Pt(IV)@MOF-199的SEM图像和DLS结果;
(F)经不同浓度MOF-199、Pt(IV)@MOF-199和TBD-Pt(IV)@MOF-199 NPs处理后的GSH的定量分析。
图三、TBD-Pt(IV)@MOF-199 NPs的表征和释放性能
(A)TBD在THF/水(1/99,v/v)、TBD-PEG和TBD-Pt(IV)@MOF-199 NPs在水中的UV-vis和PL光谱;
(B)在缺氧和GSH环境下,在白光照射下,水中不同PSs引起的ABDA的分解速率;
(C)TBD-Pt(IV)@MOF-199 NPs的代表性TEM图像和DLS结果;
(D)在透析过程中,有/无GSH处理或70 min白光照射的PBS中,TBD-Pt(IV)@MOF-199 NPs中的Pt(II)释放。
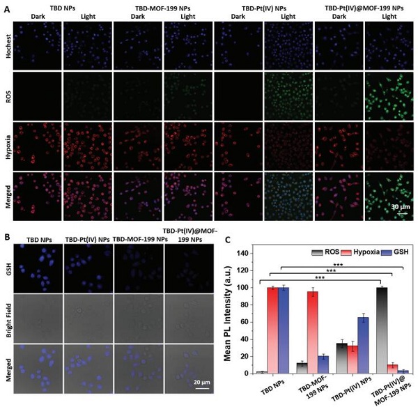
图四、细胞实验和相应的检测
(A)在有/无照射光的情况下,将HeLa细胞与TBD NPs、TBD-MOF-199 NPs、TBD-Pt(IV) NPs和TBD-Pt(IV)@MOF-199 NPs共孵育并用Hochest、ROS和缺氧检测试剂盒进一步染色的CLSM图像;
(B)用TBD NPs、TBD-MOF-199 NPs、TBD-Pt(IV) NPs和TBD-Pt(IV)@MOF-199 NPs与HeLa细胞共孵育的CLSM图像,并进一步用基于GSH细胞的检测试剂盒染色;
(C)在白光下与不同的NPs孵育后,HeLa细胞中的相对ROS、低氧或GSH水平。
图五、有无光照下,细胞的存活率
(A)不同NPs与HeLa细胞共孵育,在有光照下的细胞存活率;
(B)不同NPs与HeLa细胞共孵育,在无光照下的细胞存活率;
(C)不同NPs与NIH-3T3细胞共孵育,在有光照下的细胞存活率;
(D)不同NPs与NIH-3T3细胞共孵育,在无光照下的细胞存活率。
图六、动物体内实验
(A)静脉注射TBD NPs、TBD-MOF-199 NPs、TBD-Pt(IV) NPs和TBD-Pt(IV)@MOF-199 NPs后,EGFP-krasV12斑马鱼胚胎的CLSM图像;
(B)在光照后,用低氧探针或GSH探针于1 dpi处理的对照组或NPs注射的斑马鱼幼虫中的肝肿瘤;
(C)在单独治疗24 h后,研究的每组中相对缺氧的肿瘤体积变化。
【小结】
综上所述,作者证明了具有TME调节特性和靶向药物释放能力的协同成像引导光化学抗癌治疗的MOF辅助策略。该策略开始于将Pt(IV)高负载到具有GSH响应的MOF-199中,以形成Pt(IV)@MOF-199。接着,利用TBD-PEG包封Pt(IV)@MOF-199以产生TBD-Pt(IV)@MOF-199 NPs。在TBD-Pt(IV)@MOF-199 NPs进入肿瘤后,MOF-199消耗细胞内GSH并解离释放Pt(IV)。在光照射下,释放的Pt(IV)在细胞内产生O2并释放Pt(II)化疗药。同时,TBD在调节的TME下可以有效的产生ROS,并发出明亮的荧光来指导治疗。因此,该策略成功地实现了降低了副作用的高效光化学抗癌治疗。总之,本文提出的MOF辅助方法将促进有关如何制定可行策略以充分利用不同疗法进行最佳疗效的协同抗癌治疗的进一步研究。
文献链接:Metal-Organic Framework Assisted and Tumor Microenvironment Modulated Synergistic Image-Guided Photo-Chemo Therapy(Adv. Funct. Mater., 2020, DOI: 10.1002/adfm.202002431)
通讯作者简介
刘斌,博士,新加坡国立大学教授,化学与生物分子工程系主任,新加坡工程院院士,亚太材料科学院院士,英国皇家化学会会士,ACS Materials Letters, Advanced Materials and Advanced Functional Materials 等多个杂志执行主编、副主编及编委。刘斌教授于南京大学和新加坡国立大学分别获得硕士与博士学位,随后于加州大学圣芭芭拉分校从事博士后研究。刘斌教授自2005年起任教于新加坡国立大学,2010年获聘副教授,2014年被授予Dean’s Chair Professor, 2016年获评教授,2017年被授予Provost’s Chair Professor,2019年被任命为新加坡国立大学副校长(研究与技术)。
刘斌教授致力于先进功能纳米材料在生物医学及能源中的应用研究,并因其研究成果荣获多项奖项,包括2008年新加坡科学技术杰出青年科学家奖, 2011年新加坡欧莱雅女性科学家国家研究奖, 2013年亚洲新星奖, 2014年巴斯夫材料奖, 2016年新加坡总统科学技术奖, 2014-2019年汤森路透世界最具影响力及引用前1% 材料科学研究者,2019年美国化学会纳米讲座奖。
本文由CQR编译。
欢迎大家到材料人宣传HTH官网地址 成果并对文献进行深入解读,投稿邮箱:tougao@cailiaoren.com.
投稿以及内容合作可加编辑微信:cailiaorenvip.





