【研究背景】
系统性红斑狼疮(Systematic Lupus Erythematosus,SLE)是一种常见的致死性自身免疫性疾病,其特征是效应子/调节性T细胞失衡。目前关于SLE的疗法大多无效或具有严重的副作用。SLE病因复杂,效应性/调节性T细胞的失衡是SLE 发生发展的关键病因。miRNA作为一种负调控分子参与包括T细胞在内的大部分免疫细胞的分化和免疫应答的各个环节,其可调节大约90%的蛋白质编码基因。越来越多的证据表明,miRNA的失调与SLE的发病有关。因此,miRNA在机体中对免疫细胞的调节作用是 SLE 药物开发的极好靶点。但免疫原性和高剂量要求阻碍了miRNA治疗的应用,因此,开发合适的载体是在体内应用miRNA治疗SLE的前提。
【成果简介】
近日,上海交通大学段友容教授、沈南教授和唐元家副教授联合开发了一种纳米递送系统(PEALmiR-125a)递送miRNA至T细胞,重塑效应T细胞和调节T细胞(Treg)平衡治疗系统性红斑狼疮。实验结果显示,PEALmiR-125a NPs可以被优先富集在脾脏中,并有效地将miR-125a转染到MRL/lpr小鼠的T细胞中。然后,作者研究了PEALmiR-125a NPs治疗SLE的疗效,发现注射PEALmiR-125a NPs可以通过恢复效应/调节性T细胞平衡来减轻SLE的发展。此外,与非特异性免疫免疫抑制GC试剂相比,PEALmiR-125a NPs显示出极好的安全性。总体而言,PEALmiR-125a NPs代表了SLE治疗的一种有前途的策略。该文章近日以题为“MicroRNA-125a-Loaded Polymeric Nanoparticles Alleviate Systemic Lupus Erythematosus by Restoring Effector/Regulatory T Cells Balance”发表在知名期刊ACS Nano上。
【图文导读】
图一、纳米粒子的稳定性以及对药物的包封及释放

(A)PEALmiNC NPs的粒径分布和TEM图像。
(B)PEALmiNC NPs的表面电势为0.01 mV。
(C-D)在4 oC和37 oC条件下放置一周PEALmiNC NPs的粒径和PDI分布。
(E)游离miNC和PEALmiNC NPs的体外释放曲线。
(F)在不同时间点用RNA酶孵育的游离miRNA或PEALmiNC NPs,然后通过琼脂糖凝胶电泳检查miRNA水平。
图二、PEAL NPs在活化T细胞中的吸收

(A)分别与PBS、游离cy5-miNC、PEG-PLGAcy5-miNC和PEALcy5-miNC孵育6小时的脾脏T细胞的流式细胞分析。
(B)(A)中cy5+细胞的含量对比。
(C)将脾脏细胞与PBS、游离cy5-miNC、PEG-PLGAcy5-miNC和PEALcy5-miNC共孵育6小时。流式细胞仪分析原始T细胞和效应T细胞内的cy5+细胞含量。
(D)(C)中cy5+细胞的含量对比。
(E)将T细胞静息或活化24小时,然后与PBS、游离cy5-miNC、PEG-PLGAcy5-miNC和PEALcy5-miNC共孵育6小时。对静息或激活的T细胞中cy5+细胞群的流式细胞分析。
(F)(E)中cy5+细胞的百分比。
图三、PEALmiNC NPs对Treg的作用和抑制功能

(A)在培养过程中,用涂有抗CD3/CD28抗体的平板刺激脾脏T细胞,脾脏T细胞与PBS、PEALmiR-125a或游离MiR-125a共孵育24小时的MiR-125a水平。
(B,C)用PBS、游离miR-125a或PEALmiR-125a处理3天的T细胞,在CD3/CD28抗体刺激下IFN-γ和STAT3 mRNA的表达水平。
(D)将脾脏T细胞与Dex或不同浓度PEAL或PEALmiR-125a共孵育24小时,用流式细胞仪检测T细胞凋亡率。
(E)用PBS、游离miR-125a、PEALmiR-125a或Dex平板包被抗CD3/CD28抗体孵育3天的分裂细胞百分比。
(F)CD4+ T细胞与PBS、游离miR-125a、PEALmiR-125a或Dex+TGF-β共孵育不同时间后,细胞内的Foxp3+ Treg。
(G)Tregs由PBS、游离miR-125a、PEALmiR-125a或Dex+TGF-β诱导72小时后,在板包被的抗CD3/CD28抗体下,将Tag-it紫罗兰标记的常规T细胞与诱导的Treg以2:1的比率孵育不同的时间点。测量了在不同时间点的常规T细胞增殖。
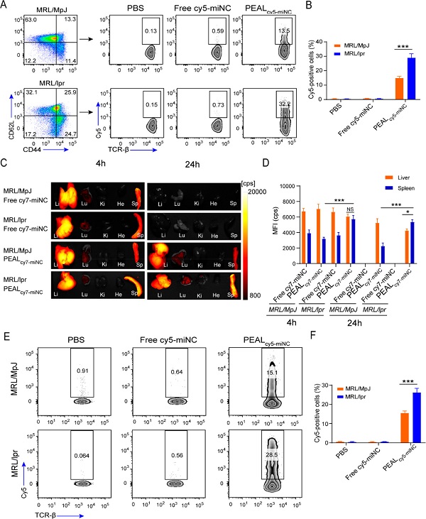
图四、PEALmiNC NPs在SLE模型中对miR-125a的有效递送

(A)将T细胞与PBS,游离cy5-miNC或PEALcy5-miNC共孵育6小时后细胞中cy5+细胞的流式细胞分析。
(B)(A)中cy5+细胞的百分比。
(C)来自用PEALcy7-miNC NPs或游离cy7-miNC静脉注射4小时和24小时的MRL/MpJ小鼠和MRL/lpr小鼠的器官的荧光图像。
(D)(C)中的脾和肝cy7的MFI。
(E)用PEALcy7-miNC NPs或游离cy7-miNC静脉注射24小时的MRL/MpJ和MRL/lpr小鼠的脾脏T细胞中的cy5+T细胞。
(F)(E)中cy5+T细胞的统计分析。
图五、PEALmiR-125a对脾脏细胞稳态的影响

在第10、11、12周时,向MRL/MpJ小鼠静脉注射PBS、PEALmiR-125a NPs(1.5 mg/kg)、相同剂量的PEAL NPs、Dex(1 mg/kg)测量脾细胞。(A-B)脾脏CD4+和CD8+T细胞数。
(C)CD4+T细胞中Treg细胞群的比例。
(D)脾脏中B细胞数目。
(E-G)显示脾脏巨噬细胞、DC细胞和嗜中性粒细胞的绝对数量。
图六、PEALmiR-125a改善SLE小鼠的自身免疫性

(A)动物实验方案:小鼠每周两次(分别在第10、11、12和13周)静脉注射PBS,游离miR-125a、PEALmiR-125a或Dex。
(B)用PBS,游离miR-125a、PEALmiR-125a或Dex处理的SLE小鼠的脾脏的对比图像。
(C)不同处理小鼠的脾脏重量。
(D)在不同时间点测量尿蛋白含量。
(E)通过ELISA测量的血清肌酐水平。
(F)SLE小鼠的皮肤损伤对比。
图七、PEALmiR-125a治疗减少狼疮性肾炎

(A)肾脏切片的H&E染色图像。
(B-D)肾切片的IHC图像显示抗CD3、抗IgG和抗C3的肾沉积。
(E)(A)肾小球性肾炎评估。
(F)(B)中浸润性CD3+T细胞的数量。
(G)(C)中肾脏IgG染色的定量分析。
(H)(D)中肾脏C3染色的定量分析。
图八、PEALmiR-125a逆转SLE中效应/调节T细胞的失衡

(A)治疗4周后,各组脾脏T细胞的数量。
(B)各组CD4+T细胞内Treg细胞的频率。
(C)foxp3在CD4+T细胞foxp3+群中的MFI。
(D)不同组T细胞内Tfh细胞的百分比。
(E)血清IL-21水平。
(F)血清IL-17a水平。
(G)将MRL/MpJ小鼠经TGF-β诱导分化为Tregs的幼稚T细胞培养72h后,在有或无IL-6的抗CD3/CD28抗体刺激下,与标记为紫罗兰标记的常规T细胞共培养,并与PBS、游离miR-125a或PEALmiR-125aNPs共培养。标记紫罗兰染料+细胞进行门控和增殖分析。
(H)脾脏B细胞的绝对数目。
(I)各组脾脏内浆细胞绝对数。
(J-K)纯化的B细胞被紫罗兰标记,然后与PBS、游离miR-125a或PEALmiR-125aNPs共孵育3天。B细胞分裂百分率和上清液IgG水平。
【结论展望】
在本研究中,作者成功地构建了PEALmiR-125a纳米给药系统,实验证明该纳米给药系统具有很高的生物安全性。实验表明,PEALmiR-125a NPs可优先富集于病理性脾脏,并在SLE模型中有效地将miR-125a导入致病性脾脏T细胞。在全身给药4周后,PEALmiR-125a NPs纳米粒显著减轻SLE小鼠的病症。相反,相同剂量的游离miR-125a对SLE几乎没有治疗作用。这些结果表明PEAL纳米给药系统大大提高了miR-125a的体内治疗效率。此外,研究表明PEALmiR-125a NPs可以通过逆转效应/调节T细胞的失衡来恢复SLE小鼠的免疫稳态。所以结果显示,PEALmiR-125a NPs为SLE的基因治疗提供了一种策略。此外,该制剂在其他以T细胞为主的自身免疫性疾病中具有广泛的应用前景。
文献链接:MicroRNA-125a-Loaded Polymeric Nanoparticles Alleviate Systemic Lupus Erythematosus by Restoring Effector/Regulatory T Cells Balance (ACS Nano, 2020, DOI: 10.1021/acsnano.9b09998)
课题组简介:
段友容教授课题组近年来主要致力于药物递送系统与转化医学领域的研究,探索了多种基于纳米技术和生物材料的肿瘤治疗新策略。将构建的纳米递送系统应用于脑胶质瘤、前列腺癌、胰腺癌、肝癌、肺癌、乳腺癌以及卵巢癌等多种耐药性肿瘤的靶向治疗研究,有一系列原创性研究成果发表(ACS Nano 2016, 10, 11548; Advanced Functional Materials 2018, 28, 1706; Autophagy 2017, 13, 1176; Chemical Engineering Journal 2020, 383, 123230; Biomaterials 2019,222, 119442; Biomaterials 2014, 35, 760; Theranostics 2017, 7, 4424; Theranostics 2019, 9, 1047)。
本文由大兵哥供稿。
欢迎大家到材料人宣传HTH官网地址 成果并对文献进行深入解读,投稿邮箱:tougao@cailiaoren.com
投稿以及内容合作可加编辑微信:cailiaorenvip。





