【引言】
纳米结构作为具有独特优势的新型药物输送系统,被广泛用于治疗不同疾病的药物开发中。在过去的几十年中,通过解决溶解性问题和调节药物的药代动力学特征,纳米药物取得了巨大的成功,至今已批准了约50种纳米药物用于临床。尽管取得了这些进展,其中仅有12种小分子纳米药物用于静脉给药。这是因为传统的纳米药物设计是受配方驱动的,药物结构的多样性和迥异的理化性质明显阻碍了新型纳米药物的发展。在这12种纳米药物中,有10种纳米药物是脂质体剂型,可用于包裹具有相似特性的负载药物。但是,由于药物和纳米载体之间的相容性差,因此物理包载的纳米药物,例如聚合物胶束和蛋白质纳米颗粒(NPs),往往存在药物突释和载药量低等问题。为了突破这些限制,实施创新型的前药策略对于优化模块化纳米药物设计和促进其临床应用都至关重要。
【成果简介】
南开大学的郭术涛教授和国家纳米中心的梁兴杰教授设计了模块化的pH敏感地塞米松缩酮前药(AKP-dexs),全面研究了AKP-dexs分子结构与物化性质之间的关系,并将其制成纳米颗粒。之后根据纳米颗粒尺寸、载药量、胶体稳定性、水解速度等参数筛选出两种类型的AKP-dexs纳米颗粒进行体内研究。在胶原蛋白诱发的关节炎大鼠模型中,与游离地塞米松磷酸钠相比,这些负载AKP-dexs的纳米粒在发炎关节中表现出更高的积聚和更好的治疗效果,且副作用少。负载AKP-dexs的纳米颗粒也可用于治疗其他炎症疾病,因此具有巨大的临床潜力。这个工作迈出了酸敏感缩酮前药实际应用的重要一步,并且有利于模块化纳米药物设计。该成果以题为“Modular Acid-Activatable Acetone-Based Ketal-Linked Nanomedicine by Dexamethasone Prodrugs for Enhanced Anti-Rheumatoid Arthritis with Low Side Effects”发表在国际著名期刊Nano Lett.上。
【图文导读】
图1. AKP-dexs及其纳米颗粒的制备与评价

(a)由地塞米松和异丙烯基醚合成AKP-dexs,然后通过纳米沉淀法与DSPE-mPEG2000共组装,形成负载AKP-dexs的纳米粒
(b)相应的AKP-dexs的前药载体结构和名称。根据粒径、胶体稳定性和酸敏感性,筛选出两种理想的AKP-dex纳米粒。
(c)地塞米松和部分AKP-dexs的模拟LogP值
(d)部分AKP-dexs在二氯甲烷(DCM)和丙酮中的溶解度
(e)部分AKP-dexs在pH 5.0缓冲液中的水解半衰期
(f)七个AKP-dexs不同配料比所得纳米粒情况简图
图2. 负载AKP-dexs的纳米粒的体外表征
(a)负载SKD的纳米粒和负载2’NKD的纳米粒的代表性透射电镜图像
(b)大鼠血清中负载SKD的纳米粒和负载2’NKD的纳米粒的前药水解度(%)
(c)负载2’NKD的纳米粒和负载SKD的纳米粒对Raw 264.7细胞的细胞毒性
(d)孵育24小时后,正常和LPS刺激的Raw 264.7巨噬细胞摄取游离DID和负载AKP-dexs的纳米粒(共载DID)的共聚焦显微镜图像。
图3. ELVIS效应的研究

(a)正常大鼠和CIA大鼠尾静脉注射游离DID或负载AKP-dex的纳米粒(共载DID)后,第4小时和第24小时的荧光成像
(b)单次尾静脉注射负载SKD的纳米粒(共载DID)和负载2’NKD的纳米粒(共载DID)后第24小时,正常大鼠和CIA大鼠的关节部位荧光信号强度比较
(c)单次尾静脉注射游离DID,负载SKD的纳米粒(共载DID)和负载2’NKD的纳米粒(共载DID)后的第4和24小时,CIA大鼠的关节部位荧光信号比较
图4. AKP-dexs 纳米粒的药代动力学和生物分布

(a,b)不同时间点游离地塞米松和总地塞米松的血浆浓度
(c)不同制剂的游离地塞米松和总地塞米松的AUC
(d,e)在4 h时游离地塞米松和总地塞米松的每克组织百分注射剂量率
(f)在24 h各个器官和关节中游离地塞米松占总地塞米松的比例
(g,h)在4 h时游离地塞米松和总地塞米松的每克组织百分注射剂量率
(i)在24 h各个器官和关节中游离地塞米松占总地塞米松的比例
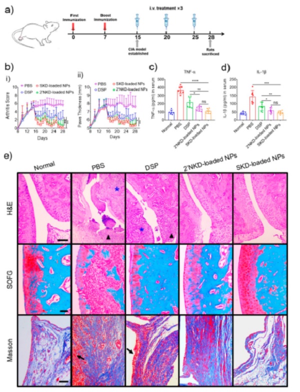
图5. 不同制剂对CIA大鼠模型的体内治疗作用

(a)CIA模型示意图和治疗方案时间表
(b-i)关节炎评分
(b-ii)足跖厚度评价
(c,d)在第28天通过ELISA测量血清TNF-α和IL-1β水平
(e)不同治疗方式的正常大鼠和CIA大鼠关节的组织病理学分析
图6. 微型CT分析不同剂型对正常大鼠和CIA大鼠后爪的治疗作用

(a)第28天时踝关节的代表性微型CT图像
(b)骨小梁的代表性图像
(c)ROI的三维小梁结构
(d-i)从微型CT数据分析获得的组织形态计量学参数
【总结】
在这个工作中,作者使用地塞米松作为模型药物进行模块化可调节的pH敏感缩酮前药合成,并展示了合理的AKP-dexs纳米药物设计。这些前药与DSPE-mPEG2000共组装以制备用于类风湿关节炎治疗的纳米药物。使用长碳链醇作为前药载体,可以使地塞米松与DSPE-mPEG2000之间具有更好的相容性,并可以制备具有高AKP-dexs载药量和包封率的稳定纳米粒。在体内实验中,负载AKP-dexs的纳米粒在发炎关节中显示出更高的积累量,并且纳米粒在关节的酸性微环境中有效地释放了地塞米松,提高了对类风湿关节炎的治疗效果并减少了系统性副作用。这项研究是使用缩酮前药治疗类风湿关节炎的首次报道,这个发现可能会促进各种基于缩酮前药的抗炎制剂的发展,例如长效微球和纳米晶。鉴于AKP-dexs的所有水解副产物都是生物相容性好的无毒材料,AKP-dexs可能会促进抗炎症纳米药物的临床转化。更重要的是,这项研究证明了缩酮前药是一种可以在体内有效转化为原药的pH敏感前药设计策略。
文献链接:Modular Acid-Activatable Acetone-Based Ketal-Linked Nanomedicine by Dexamethasone Prodrugs for Enhanced Anti-Rheumatoid Arthritis with Low Side Effects. Nano Lett., 2020, DOI: 10.1021/acs.nanolett.9b05340.
本文由tt供稿。
欢迎大家到材料人宣传HTH官网地址 成果并对文献进行深入解读,投稿邮箱tougao@cailiaoren.com。
投稿以及内容合作可加编辑微信:cailiaorenvip。





