【引言】
急性肾损伤(AKI)是由多种因素引起的肾功能快速下降的危急重症,在住院患者中具有高发病率、高死亡率等特点。此外,AKI幸存者进展为慢性肾脏病(CKD)和终末期肾病的风险显著增高。但是,目前尚无明确的疗法来治疗AKI或阻止其发展为CKD。白介素10(IL-10)是一种功能强大的免疫调节剂,具有强大的抗炎和组织再生能力。在AKI中,研究表明IL-10可以通过限制炎症细胞因子的产生和免疫细胞浸润来预防缺血,顺铂或输尿管梗阻引起的肾损伤,这表明IL-10可能成为AKI的新型疗法。然而,细胞因子易受化学和物理因素影响而不稳定,并且不可避免地激活循环中的白细胞,这可能导致患者伤害或降低治疗效果。解决该问题的关键是提高IL-10的稳定性并选择性地靶向受损的肾脏。细胞外囊泡(EVs),例如外泌体和微囊泡,是细胞以组成型或诱导型方式分泌的小膜颗粒(大小为40至1000 nm)。释放的细胞外囊泡通过将核酸和蛋白质转运至远端或附近的细胞而自然地充当细胞间的信使。最近的研究表明,细胞外囊泡作为强大的纳米载体进行药物输送在化学治疗、基因治疗等领域展现出巨大的应用前景。与现有的递送系统相比,细胞外囊泡的独特优势是其天然来源,这使其能够逃避吞噬作用,延长药物循环半衰期并降低免疫原性。因此,基于EV的药物递送系统可能是推动IL-10用于AKI治疗的新型给药策略。
【成果简介】
东南大学刘必成和吕林莉报道了一种从巨噬细胞衍生的负载IL-10的细胞外囊泡(IL-10+EV)的有效制备方法,并研究了IL-10+细胞外囊泡在缺血性AKI鼠模型中的治疗效果。IL-10+EV能够增强IL-10的稳定性,并有效地靶向损伤的肾脏,这是由于其表面富含粘附成分包括整联蛋白α4β1,α5β1,αLβ2和αMβ2。IL-10+EV的治疗不仅可靶向肾小管间质中的巨噬细胞,而且可靶向肾中的肾小管上皮细胞(TECs),可显著改善肾脏缺血/再灌注(I/R)损伤,并防止AKI向CKD的转变。具体而言,文章显示IL-10 + EV抑制了哺乳动物雷帕霉素(mTOR)的靶标,因此促进了线粒体代谢以维持TEC中的线粒体稳态。同时,IL-10 + EV还可诱导巨噬细胞向M2型转化,促进肾脏修复。这个发现强烈支持将细胞外囊泡用作IL-10的多功能递送系统,将其作为治疗缺血性AKI的有效策略。该成果以题为“Extracellular vesicle–encapsulated IL-10 as novel nanotherapeutics against ischemic AKI”发表在Sci. Adv.上。
【图文导读】
图1.IL-10+细胞外囊泡的制备和表征

(A)用RFP标记的IL-10转染RAW细胞,然后用地塞米松刺激
(B)在工程RAW细胞中对IL-10(绿色)和EV标记CD63(红色)进行免疫染色
(C)在IL-10+细胞外囊泡中对EV相关的(Alix,CD63和CD81)和巨噬细胞相关的标志物(CD68和CD206)进行蛋白质印迹分析
(D)IL-10+细胞外囊泡的尺寸分布和代表性TEM图像
(E)显示从抗体阵列分析获得的每种细胞因子的蛋白质水平
(F)细胞外囊泡中IL-10的ELISA分析,以及IL-10+细胞外囊泡中的IL-10和IL-10受体的蛋白质印迹分析(n = 3或6)
(G)通过实时定量PCR测量IL-10+细胞外囊泡中的IL-10 mRNA
(H-1)比较IL-10 +细胞外囊泡和游离IL-10在不同条件下的稳定性,包括在37°C或-80°C下放置一周,在pH 5.5溶液中12小时
图2.肾靶向IL-10+EV

(A)以亲代RAW细胞为对照的IL-10+EVs蛋白质组成的LC-MS/MS分析
(B)蛋白质印迹分析
(C-E)为了分析体内分布,给小鼠静脉注射DID标记的IL-10+EV(n=3)
(C)注射后6、12、24、48和96小时(缺血时间35分钟)对指定器官的荧光强度成像
(D)缺血20分钟,28分钟和35分钟的IRI肾脏在12小时时的荧光强度成像
(E)代表性共聚焦图像显示DID标记的IL-10+EV在小管(包括近端小管和远端小管),内皮细胞(CD31)和巨噬细胞(CD68)中的蓄积
(F-G)H/R诱导的TECs摄取PKH67标记的IL-10+EV(n = 3)
图3.IL-10+EV可预防小鼠的肾脏I/R损伤

(A)实验设计示意图
(B)IL-10+EV对血清肌酐的影响(n = 10)
(C)基于H&E染色的肾小管损伤的量化(n = 10)
(D)肾皮质和髓质的H&E染色的代表性图像
(E-G)TUNEL染色和凋亡细胞定量的代表性图像(n = 6)
(F-H)代表性共聚焦图像和KIM-1+小管的定量(n = 6)
(I)肾脏组织中caspase-3的蛋白质印迹分析(n = 3)
(J)实时定量PCR分析肾脏组织中炎性细胞因子mRNA水平(n = 6)
图4.IL-10+EVs抑制mTOR信号传导并诱导线粒体保持线粒体稳态

(A)肾组织中mTOR信号和LC3的蛋白质印迹分析(n = 3)
(B)肾小管自噬事件的代表性TEM图像
(C-E)评估IL-10 + EV对培养的TEC中线粒体功能的影响(n = 3)
(F)肾小管中线粒体的代表性TEM图像
(G)肾脏切片中细胞色素C氧化酶亚基I(MT-CO1)表达的免疫组织化学分析
(H)线粒体呼吸链复合体I的酶活性(n = 6)
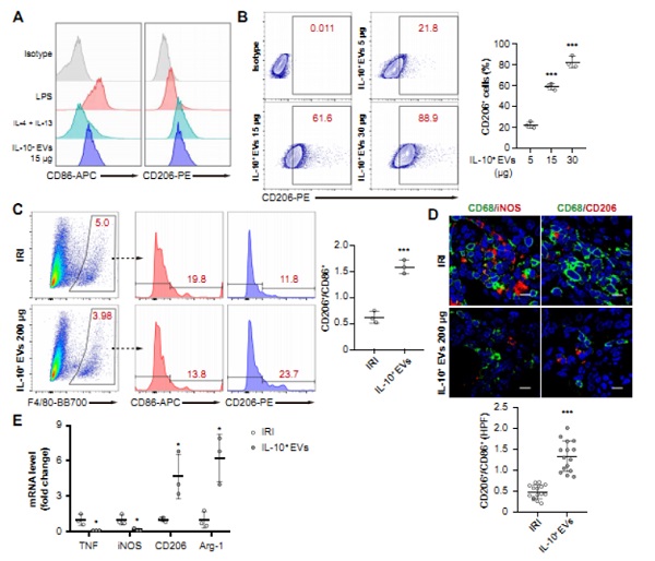
图5.IL-10+EVs引起肾巨噬细胞表型转变

(AB)分别用LPS,IL-4+IL-13或不同剂量的IL-10+EV刺激BMDM 48小时( n = 3)
(C-E)IRI组与IL-10+EV组之间肾巨噬细胞表型变化的探讨
图6.IL-10+EV抑制AKI-CKD转变

(A)PAS染色的代表性图像(n = 6)
(B)矢状面Masson三色染色的代表性图像(n = 6)
(C)肾组织中胶原蛋白I和α-平滑肌肌动蛋白(β-SMA)的蛋白质印迹分析(n = 4)
(D)肾脏切片中CD68+巨噬细胞和CD3+T细胞的代表性共聚焦图像(n = 6)
(E)用于治疗缺血性AKI的IL-10+EV制剂的示意图
【小结】
细胞外囊泡(EVs)用作天然药物递送系统已引起强烈的研究兴趣。作者报告了一种通过工程巨噬细胞来制造负载白介素10(IL-10)的细胞外囊泡(IL-10+EV)的方法,用于治疗缺血性急性肾损伤(AKI)。细胞外囊泡输送不仅增强了IL-10的稳定性,而且还提高了其对肾脏的靶向性。IL-10+EV的治疗可显著改善由缺血/再灌注损伤引起的肾小管损伤和炎症,并有效地防止了向慢性肾脏病的转变。从机制上讲,IL-10+EV靶向肾小管上皮细胞,并抑制了雷帕霉素信号传导的哺乳动物靶标,从而促进线粒体自噬,维持线粒体稳态。此外,IL-10+EV可以通过靶向肾小管间质中的巨噬细胞有效地驱动M2巨噬细胞极化。研究表明,细胞外囊泡作为载体递送IL-10的新型纳米疗法在AKI治疗中具有广阔的应用前景。
文献链接:Extracellular vesicle–encapsulated IL-10 as novel nanotherapeutics against ischemic AKI. Sci. Adv., 2020, DOI: 10.1126/sciadv.aaz0748
本文由tt供稿编辑。
刘必成,东南大学医学院院长,江苏省肾脏病临床研究中心主任,东南大学肾脏病研究所所长,东南大学首席教授(二级)、主任医师,博士(后)研究生导师,兼任中华医学会肾脏病学会副主任委员,中国肾脏生理学会副主任委员等。近年来,刘必成教授团队主要致力于细胞外囊泡在肾脏疾病中的基础与应用研究,取得了一系列具有国际影响力的原创性成果:(1)发现了细胞外囊泡介导的细胞间通讯在肾小管间质炎症形成中的重要作用 [1-4];(2)开展了基于细胞外囊泡的肾脏新型靶向治疗研究 [5-8]。课题组先后开发了利用巨噬细胞源细胞外囊泡递送地塞米松和白介素-10的新型纳米疗法用于肾脏炎症的治疗。同时还报道了利用中空纤维系统大规模制备间充质干细胞源外泌体的新方法。相关工作已申请国内国际专利3项,目前授权1项,相关转化及推广正在进行中。
- Lv LL, Feng Y, Wu M, Wang B, Li ZL, Zhong X, Wu WJ, Chen J, Ni HF, Tang TT, Tang RN, Lan HY, Liu BC. Exosomal miRNA-19b-3p of tubular epithelial cells promotes M1 macrophage activation in kidney injury. Cell Death Differ. 2020;27(1):210-226.
- Lv LL, Feng Y, Wen Y, Wu WJ, Ni HF, Li ZL, Zhou LT, Wang B, Zhang JD, Crowley SD, Liu BC. Exosomal CCL2 from Tubular Epithelial Cells Is Critical for Albumin-Induced Tubulointerstitial Inflammation. J Am Soc Nephrol. 2018;29(3):919-935.
- Li ZL, Lv LL, Tang TT, Wang B, Feng Y, Zhou LT, Cao JY, Tang RN, Wu M, Liu H, Crowley SD, Liu BC. HIF-1α inducing exosomal microRNA-23a expression mediates the cross-talk between tubular epithelial cells and macrophages in tubulointerstitial inflammation. Kidney Int. 2019;95(2):388-404.
- Wang B, Wang ZM, Ji JL, Gan W, Zhang A, Shi HJ, Wang H, Lv L, Li Z, Tang T, Du J, Wang XH, Liu BC. Macrophage-Derived Exosomal Mir-155 Regulating Cardiomyocyte Pyroptosis and Hypertrophy in Uremic Cardiomyopathy. JACC Basic Transl Sci. 2020;5(2):148-166.
- Tang TT, Wang B, Wu M, Li ZL, Feng Y, Cao JY, Yin D, Liu H, Tang RN, Crowley SD, Lv LL, Liu BC, Extracellular vesicle–encapsulated IL-10 as novel nanotherapeutics against ischemic AKI. Sci Adv. 2020;6:eaaz0748.
- Tang TT, Lv LL, Wang B, Cao JY, Feng Y, Li ZL, Wu M, Wang FM, Wen Y, Zhou LT, Ni HF, Chen PS, Gu N, Crowley SD, Liu BC. Employing Macrophage-Derived Microvesicle for Kidney-Targeted Delivery of Dexamethasone: An Efficient Therapeutic Strategy against Renal Inflammation and Fibrosis. Theranostics. 2019;9(16):4740-4755.
- Tang TT, Wang B, Lv LL, Liu BC. Extracellular vesicle-based Nanotherapeutics: Emerging frontiers in anti-inflammatory therapy. Theranostics. 2020;10(18):8111-8129.
- Cao J, Wang B, Tang T, Lv L, Ding Z, Li Z, Hu R, Wei Q, Shen A, Fu Y, Liu B. Three-dimensional culture of MSCs produces exosomes with improved yield and enhanced therapeutic efficacy for cisplatin-induced acute kidney injury. Stem Cell Res Ther. 2020;11(1):206.





