【研究背景与研究进展】
CRISPR/CRISPR相关酶(Cas13a)可以在靶向识别后可通过“附带效应”对肿瘤细胞进行选择性杀伤,这使得其在肿瘤治疗中具有广阔的应用前景。然而,这种“附带效应”并不特别针对肿瘤细胞,当在全身给药时可能会引起安全问题。近日,南开大学刘阳教授,史林启教授和天津医科大学康春生教授(共同通讯作者)在国际著名期刊Adv. Mater.上发表相关研究文章,题目为“Dual-Locking Nanoparticles Disrupt the PD-1/PD-L1 Pathway for Efficient Cancer Immunotherapy”。
该研究描述了一种可限制CRISPR/Cas13a对肿瘤组织特异性激活的双锁纳米颗粒(DLNP)。DLNP具有核-壳结构,其中CRISPR/Cas13a系统(质粒DNA,pDNA)被具有双响应聚合物壳层包裹在核内。该聚合物层赋予DLNP在血液循环或正常组织中增强的稳定性,并促进CRISPR/Cas13a系统的细胞内化和进入肿瘤组织时基因编辑的激活。在仔细筛选和优化以程序性死亡配体1(PD-L1)为靶点的CRISPR RNA(crRNA)序列后,DLNP显示了对B16F10荷瘤小鼠T细胞介导的抗肿瘤免疫的有效激活和免疫抑制肿瘤微环境(TME)的重塑,从而显著抑制了肿瘤的生长,提高了荷瘤小鼠的生存率。
【图文简介】
图1 DLNP在有效肿瘤免疫治疗中的示意图

类似于仅在两个锁都解锁时才能打开的双锁保险箱,DLNP只能在低pHe和高H2O2浓度同时存在的微环境中释放CRISPR / Cas13a系统。用这种基于CRISPR/Cas13a的PD-1/PD-L1通路靶向剂,DLNP有效地指导了T细胞介导的抗肿瘤免疫应答,并对免疫抑制的TME进行了重塑,使抗肿瘤效果和生存率显著提高,且对小鼠的副作用极小。
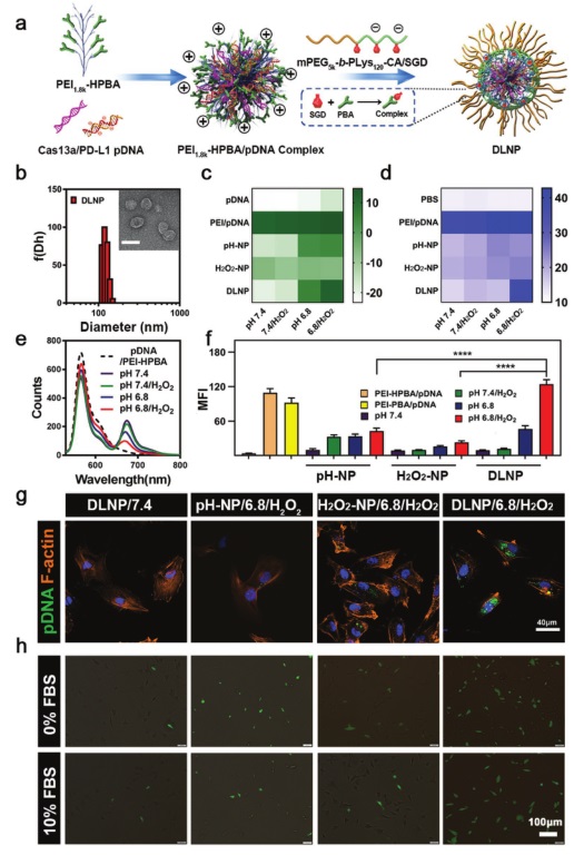
图2 DLNP、H2O2-NP和pH-NP的结构表征

a)双锁定纳米颗粒(DLNP)的合成示意图;
b)DLNP的尺寸分布和TEM图像。标尺为200纳米;
c)不同条件下DLNP、H2O2-NP和pH-NP的Zeta电位;
d)在37°C的FBS溶液中培养30分钟后,DLNP、H2O2-NP和pH-NP的非特异性蛋白质吸附量;
e)不同条件下培养后DLNP的荧光光谱。PEI-PBA和PEI-HPBA用Cy5预标记;mPEG-b-PLys-SGD/CA和mPEG-b-PLys-SGD/SA用Cy3预标记。在515nm的激发波长下记录光谱;
f)流式细胞仪定量分析DLNP,H2O2-NP和pH-NP的细胞内在化程度;
g)将DLNP(a),H2O2-NP(b)和pH-NP(c)在不同条件下与胶质瘤细胞共培养2 h的荧光显微镜图片。细胞骨架F-肌动蛋白和细胞核分别用若丹明鬼笔环肽(橙色)和4,6-二氨基-2-苯基吲哚(DAPI)(蓝色)复染色。 标尺为40 µm;
h)在含有0%或10%血清的培养基中,不同条件下用DLNP,H2O2-NP和pH-NP转染的U87MG细胞的荧光显微镜图像。
图3 DLNP、H2O2-NP和pH-NP的生物功能表征

a–c)在不同条件下用DLNP处理的B16F10(a),GL261(b)和4T1(c)细胞的RNA变性凝胶。DLNP负载Cas13a/PD-L1;
d, e)在不同条件下用DLNP处理的B16F10(a),GL261和4T1(b)的细胞存活率。
图4 DLNP的体内抗肿瘤作用

a-c)PBS,Null,PEI25k/pDNA,pH-NP,H2O2-NP和DLNP处理的小鼠的平均肿瘤生长动力学a),荷瘤小鼠的存活率b),以及小鼠的体重变化c)(n = 6);
d-f)PBS,Null,PEI25k/pDNA,pH-NP,H2O2-NP和DLNP处理的小鼠的肿瘤中肿瘤内的TNF-α(a),IFN-γ(b)和IL-2(c)水平;
g)PBS,Null,PEI25k,pH-NP,H2O2-NP和DLNP处理的小鼠体内肿瘤内CD8+ T细胞的流式细胞统计分析;
h)PBS,Null,PEI25k,pH-NP,H2O2-NP和DLNP处理的小鼠体内肿瘤内CD8+ T细胞和CD4+ T细胞的流式细胞仪图;
i)肿瘤的代表性免疫荧光图像显示CD8+ T细胞和CD4+ T细胞浸润。标尺为100 μm。
图5 TME中DLNP的免疫反应分析

a,d)PBS,Null,PEI25k,pH-NP,H2O2-NP和DLNP处理的小鼠体内肿瘤内M2细胞的流式细胞仪图a),和统计结果d);
b,e)PBS,Null,PEI25k,pH-NP,H2O2-NP和DLNP处理的小鼠体内肿瘤内M1细胞的流式细胞仪图b),和统计结果e);
c,f)PBS,Null,PEI25k,pH-NP,H2O2-NP和DLNP处理的小鼠体内肿瘤内髓系抑制细胞的流式细胞仪图c),和统计结果f);
g)PBS,Null,PEI25k/pDNA,pH-NP,H2O2-NP和DLNP处理的小鼠的肿瘤中肿瘤内的IL-12水平。
图6 DLNP对CD8+T细胞缺失的B16F10荷瘤小鼠和4T1/B16F10共荷瘤小鼠体内抗肿瘤作用的研究

a-d) DLNP处理的正常荷瘤小鼠及CD8+阻断荷瘤小鼠的平均肿瘤生长动力学a),存活率b),以及小鼠的体重变化d);
c)肿瘤的代表性免疫荧光图像显示CD8 + T细胞和CD4 + T细胞浸润。 比例尺为100 μm;
e)4T1(右)和B16F10(左)共育C57BL/6小鼠示意图;
f)共负载小鼠的肿瘤生长曲线;
g)分别用PBS和DLNP处理的小鼠4T1和B16F10肿瘤中CD8+T细胞和CD4+T细胞的代表性流式细胞仪图。
【小结】
该研究开发了一种双锁纳米粒子,它可以限制CRISPR/Cas13a在肿瘤组织中的激活。采用聚乙二醇(PEG)为基的聚合物外壳,经静脉注射后,DLNP具有良好的血液循环稳定性。更重要的是,DLNP只能在低ph和高H2O2浓度的微环境中释放CRISPR/Cas13a系统。这一特性显著改善了CRISPR/Cas13a系统在肿瘤部位的富集,提高了CRISPR/Cas13a系统的基因编辑效率,减少了CRISPR/Cas13a在正常组织中的意外激活所引起的副作用。通过DLNP对CRISPR/Cas13a活化的精确控制,首次实现了CRISPR/Cas13a系统在肿瘤免疫治疗中的应用。
全身给药DLNP/Cas13a/PD-L1后,B16F10荷瘤小鼠的肿瘤生长速率显著减缓,生存率明显提高。因此,我们的研究为精确控制CRISPR/Cas13a系统激活抑制肿瘤生长提供了一种安全有效的方法。考虑到免疫效应细胞抑制途径的多样性,可以通过替换特异性crRNA的靶向基因而进行的进一步开发可能使DLNP成为快速开发安全有效的癌症免疫疗法的通用平台。
文献链接:Dual-Locking Nanoparticles Disrupt the PD-1/PD-L1 Pathway for Efficient Cancer Immunotherapy, 2019, Adv. Mater. DOI: 10.1002/adma.201905751.
团队介绍:
刘阳博士,研究员,2006年毕业于南开大学化学专业,获学士学位。同年考入南开大学高分子化学研究所,2011年毕业,获高分子化学博士学位。毕业后赴美在加州大学洛杉矶分校化学工程与分子生物工程系深造,于2016年获化学工程博士学位。主要从事高分子纳米药物载体及生物活性纳米材料的研究。代表性研究成果包括:建立了纳米复合酶的可控构建方法,实现了多种蛋白体内和胞内的协同递送;建立了多种可动态适应体内环境的纳米载体,显著提升了药物对肿瘤的富集效率;提出通过纳米-生物界面相互作用直接干预生物过程的新思路,构建多种具有生物活性表面的纳米颗粒,为癌症免疫治疗及阿尔兹海默症的治疗提供了全新的思路。相关成果在Nat. Nanotechnol. (1), Adv. Mater. (3), Nat. Commun. (1), Angew. Chem. Int. Ed. (2), Nano Lett. (2), Adv. Sci. (1) 等期刊发表论文40余篇。2016年入选中组部“青年千人”,2018年以首席科学家身份承担HTH官网地址 部重点研发计划“纳米HTH官网地址 ”青年项目。
推荐文献:
- O. Abudayyeh, J. S. Gootenberg, S. Konermann, J. Joung, I. M. Slaymaker, D. B. Cox, S. Shmakov, K. S. Makarova, E. Semenova, L. Minakhin, K. Severinov, A. Regev, E. S. Lander, E. V. Koonin, F. Zhang, Science 2016, 353, aaf5573;
- East-Seletsky, M. R. O’Connell, S. C. Knight, D. Burstein, J. H. Cate, R. Tjian, J. A. Doudna, Nature 2016, 538, 270;
- O. Abudayyeh, J. S. Gootenberg, P. Essletzbichler, S. Han, J. Joung, J. J. Belanto, V. Verdine, D. B. T. Cox, M. J. Kellner, A. Regev, E. S. Lander, D. F. Voytas, A. Y. Ting, F. Zhang, Nature 2017, 550, 280;
- J. Knott, A. East-Seletsky, J. C. Cofsky, J. M. Holton, E. Charles, M. R. O’Connell, J. A. Doudna, Nat. Struct. Mol. Biol. 2017, 24, 825;
- S. Gootenberg, O. O. Abudayyeh, J. W. Lee, P. Essletzbichler, A. J. Dy, J. Joung, V. Verdine, N. Donghia, N. M. Daringer, C. A. Freije, C. Myhrvold, R. P. Bhattacharyya, J. Livny, A. Regev, E. V. Koonin, D. T. Hung, P. C. Sabeti, J. J. Collins, F. Zhang, Science 2017, 356, 438;
- Wang, X. Liu, J. Zhou, C. Yang, G. Wang, Y. Tan, Y. Wu, S. Zhang, K. Yi, C. Kang, Adv. Sci. 2019, 6, 1901299.





