【背景介绍】
金纳米粒子(AuNPs)已被广泛研究用于光热疗法(PTT)和治疗诊断剂的药物递送系统,是生物医学应用的一种有希望的候选物。因为AuNPs具有高效的光热转换效率、良好的光稳定性、低毒性、明确的物理化学性质等优点。但是传统的AuNPs大多采用化学方法合成,需要使用有毒的封端剂和还原剂,以及高温或高压等危险条件。鉴于某些过渡金属可以在细胞内借助细胞膜和细胞质的碳水化合物和氧化还原酶以转化为金属纳米粒子,所以在细胞内产生AuNPs是一种绿色且简便的方法,且可以赋予其生物信息。但是AuNPs在现阶段不足以抑制肿瘤转移和复发。众所周知,几乎所有细胞都能分泌参与各种生物交流的囊泡,作为母体细胞的缩影。据报道,囊泡可用作癌症疫苗,用于调节系统免疫力的治疗剂,或用于对抗癌症的药物递送载体。其中,肿瘤衍生的囊泡可以将肿瘤抗原传递给树突细胞(DC)并实现抗原的加工和呈递给T细胞以诱导随后的免疫应答。DC衍生的囊泡可以作为DC的缩影,改善生物相容性,并保持增强免疫应答的能力。因此,将囊泡和AuNPs结合或许可以将两者的优势组合,在保持AuNPs原有功能外,还可以抑制肿瘤的复发和转移。
【成果简介】
近日,华中HTH官网地址
大学的张志平教授(通讯作者)课题组通过细胞内生成和胞吐作用开发了一种新的具有免疫功能的AuNPs,用于结合PTT和免疫治疗。首先使用黑素瘤B16F10细胞产生AuNPs,然后将AuNPs捕获的囊泡释放到具有保留肿瘤抗原的细胞外环境中(AuNP@B16F10)。通过进一步将纳米颗粒引入树突细胞(DC),产生具有增强生物安全性的DC衍生的AuNPs(AuNP@DCB16F10),其可以诱导产生高温并引起抗肿瘤的免疫应答。该免疫纳米平台显示出有效抑制甚至根除原发性肿瘤、肿瘤转移以及肿瘤复发,进而显着提高了小鼠的总体存活率。总之,通过该方法制备的具有免疫学特性的细胞内产生的AuNPs可以作为癌症的有效治疗方式。研究成果以题为“Intracellularly Generated Immunological Gold Nanoparticles for Combinatorial Photothermal Therapy and Immunotherapy against Tumor”发布在著名期刊Nano Lett.上。

【图文解读】
图一、细胞内形成和表征AuNP@DCB16F10
(A)在4 d内从B16F10细胞产生和排出AuNPs的典型TEM图像;
(B)AuNP@B16F10的TEM图像;
(C)AuNP@B16F10的EDX光谱;
(D)从DC2.4上脱落的AuNP@DCB16F10的Cryo-TEM图像;
(E)AuNP DCB16F10的TEM图像;
(F)不同浓度的AuNP@DCB16F10的UV吸收;
(G)激光照射5 min期间,化学合成的AuNP、AuNP@DCL929和AuNP@DCB16F10的IR图像和相应的温度曲线;
(H)化学合成的AuNP、AuNP@DCL929和AuNP@DCB16F10在重复激光照射下的温度变化(ΔT)。
图二、纳米粒子的蛋白质组学分析
(A)从纳米颗粒和母体细胞裂解的蛋白质的比较;
(B)从AuNP@B16F10、AuNP@DCL929及其母体细胞裂解的蛋白质的比较;
(C)从三种不同纳米颗粒裂解的蛋白质的比较;
(D)AuNP@B16F10和AuNP@DCB16F10之间的56种常见蛋白质,以及AuNP@B16F10和AuNP@DCL929之间的41种常见蛋白质的热图;
(E)从AuNP@B16F10、AuNP@DCB16F10和AuNP@DCL929获得的新抗原和DAMP的比较;
(F)肿瘤抗原的Western印迹分析。
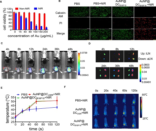
图三、AuNP@DCB16F10的细胞毒性和体内特征
(A)在孵育24 h后,用有或无NIR的AuNP@DCB16F10处理的B16F10细胞的细胞存活率;
(B)B16F10细胞的光热细胞毒性图像;
(C)在不同时间点在荷瘤小鼠中用DiR标记的AuNP@DCB16F10的体内分布;
(D)纳米颗粒向iLNs和aLNs迁移的荧光图像;
(E,F)用激光照射,分别注射PBS、AuNP@DCL929和AuNP@DCB16F10的荷瘤小鼠的IR热图像和相应的温度曲线。
图四、结合光热和免疫治疗对小鼠黑色素瘤模型的抗肿瘤效果
(A)用PBS、AuNP@DC、AuNP@B16F10、AuNP@DCL929和AuNP@DCB16F10处理的肿瘤生长曲线;
(B)不同组的肺结节的代表性H&E切片;
(C)用不同的激光照射功率抑制肿瘤生长;
(D)在有或无2.0 W·cm-2激光照射下,不同处理后的肿瘤生长曲线;
(E)第21 d处死小鼠的肿瘤重量;
(F)21 d后处死小鼠,收获肿瘤用于成像;
(G)具有各种治疗的肿瘤的H&E切片。
图五、小鼠黑色素瘤模型中光热治疗和免疫治疗的协同机制研究
(A)与纳米颗粒(AuNP@B16F10和AuNP@DCB16F10)或纳米颗粒脉冲BMDC共孵育后CD3+ T细胞的增殖;
(B-D)(B)aLNs、(C)iLNs和(D)肿瘤中DC的成熟;
(E-I)在第三次注射不同制剂后肿瘤中的淋巴细胞,其中(E)CD4+ T细胞、(F)CD8+ T细胞、活化的淋巴细胞(G)CD3+CD8+CD107+、(H)CD3+CD8+CD69+和(I)CD3+CD8+颗粒酶B+ T细胞的比例;
(J)在最后一次注射后24、48和72 h分离的荷瘤小鼠血清中的细胞因子水平;
(K)在存在或不存在CD4+(αCD4)/CD8+(αCD8)T细胞加上相应的对照组的情况下,用AuNP@DCB16F10处理的携带B16F10的小鼠的肿瘤生长曲线。
图六、AuNP@DCB16F10与NIR照射相结合的Abscopal效应
(A)原发肿瘤的生长曲线;
(B)第19 d收获的远处肿瘤的重量;
(C-G)(C)CD11C+CD86+DC、(D)CD3+CD4+ T细胞、(E)CD3+CD8+ T细胞、(F)激活的CD4+ T细胞和(G)激活活化远处肿瘤的CD8+ T细胞;
(H)CD3+CD8+ T细胞和在远处肿瘤中表达的细胞因子的免疫荧光染色;
(I)具有各种治疗的小鼠的存活率。
图七、AuNP@DC4T1在4T1肿瘤模型中的抗转移效果
(A)AuNP@DC4T1的TEM;
(B)在不同激光功率下,用AuNP@DC4T1处理的4T1肿瘤的生长曲线;
(C)具有不同处理的小鼠的代表性图像;
(D)肿瘤生长曲线;
(E)不同处理后肺结节的数量;
(F)不同组的染色肺的代表性图像;
(G)不同组的肺结节的代表性H&E切片。
【小结】
综上所述,作者开发了一种新的细胞内产生的免疫纳米平台,用于PTT和免疫疗法的联合抗肿瘤作用。利用细胞特性,在保留原始生物信息下在细胞内生成AuNPs,然后作为纳米微粒捕获囊泡进行胞吐。在进一步引入树突状细胞(DC)后,来源于树突状细胞的免疫纳米粒可增强生物相容性,激活免疫反应,促进树突状细胞成熟、多种细胞因子分泌和T细胞活化。诱导的抗肿瘤免疫应答与AuNPs的PTT结合,不仅能有效地根除肿瘤,而且对肿瘤的转移和复发有充分的预防作用。因此,通过细胞内产生的免疫AuNPs提供了一种有效的癌症治疗策略。纳米颗粒介导的肿瘤治疗在多种肿瘤模型中显示出广泛的适用性,表明纳米平台的通用性。通过进一步开发特定的细胞内环境和代谢,可以针对不同的疾病生成具有可控生物信息的纳米平台。
文献链接:Intracellularly Generated Immunological Gold Nanoparticles for Combinatorial Photothermal Therapy and Immunotherapy against Tumor(Nano Lett., 2019, DOI: 10.1021/acs.nanolett.9b02903)
本文由CQR编译。
欢迎大家到材料人宣传HTH官网地址 成果并对文献进行深入解读,投稿邮箱:tougao@cailiaoren.com.





