【引言】
众所周知,肿瘤可以逃避免疫监视,通过调节信号通路紊乱、劫持免疫抑制细胞和细胞因子、耗竭效应细胞(T细胞)和分子,从而避免被免疫系统消除。阻断程序性细胞死亡蛋白-1(PD-1)及其与配体(PD-L1)等免疫抑制途径,可以恢复全身性抗肿瘤免疫,使得被批准的几种抗PD-1和抗PD-L1抗体作为治疗癌症患者的有效方法。然而,单独靶向PD-1和PD-L1的CBI不能在非免疫原性肿瘤患者中引起足够的反应。目前,常用的光动力疗法(PDT)和化学动力疗法(CDT)等自由基疗法利用肿瘤微环境(TME)中的外部刺激或内源性触发产生的活性自由基(ROS)来杀死肿瘤细胞。但是TME中存在的还原性物质、缺氧环境以及内源性H2O2不足,都降低了ROS杀肿瘤细胞的效果。因此,需要开发新策略来克服这些不利因素以增强自由基疗法的疗效。研究发现高表达的血清雌二醇(E2),一种主要的雌激素,与癌症风险增加有关。E2主要与雌激素受体ERα和ERβ结合,其表达水平直接影响细胞增殖,细胞周期停滞,最终影响肿瘤发生。已有研究证明通过在生物可利用的Cu2+离子催化雌激素会产生ROS,进而与DNA形成稳定的加合物。因此,将自由基疗法和癌症免疫治疗相结合,有望克服彼此之间的缺点,以达到更好的治疗效果。
【成果简介】
近日,美国芝加哥大学的林文斌教授(通讯作者)课题组报道了一种新型的纳米金属有机骨架(nMOF)调控的自由基疗法。该疗法利用Cu2+催化E2诱导的CDT和光驱动的PDT,从而在具有高E2表达的小鼠模型中实现局部肿瘤控制与免疫激活,并将自由基疗法与CBI结合以协同治疗皮下黑色素瘤。基于Cu-TBP的酸响应性降解,nMOFs可以在肿瘤内有效释放Cu2+和H4TBP。其中,Cu2+催化E2代谢以产生H2O2,进而生成羟基自由基和超氧化物物质,而H4TBP介导光触发的PDT。nMOFs调控的CDT同时消耗肿瘤内E2并抑制肿瘤生长。结合抗PD-L1抗体使得nMOFs调控的自由基治疗不仅可以根除局部肿瘤,而且还可以通过同系B16F10黑色素瘤癌症模型中的全身抗肿瘤免疫来消退远处肿瘤。此外,作者还对免疫反应进行了分析,以进一步了解双重触发的基因治疗与协同CBI引起的局部效应。研究成果以题为“Nanoscale Metal-Organic Framework Mediates Radical Therapy to Enhance Cancer Immunotherapy”发表在国际著名期刊Chem上。
本文亮点:
1、铜离子催化的雌激素代谢途径被用于化学动力治疗;
2、基于酸响应的nMOF释放的Cu2+和H4TBP分别用于化学动力治疗和光动力疗法生成不同自由基;
3、自由基疗法与免疫检查点阻断法协同作用以治疗远处肿瘤。
【图文解读】
图一、Cu-TBP的表征和细胞内行为
(A)Cu2(COO)4的俯视图和侧视图;
(B)TBP桥连配体的化学结构;
(C)Cu-TBP的结构显示2D网络的sql拓扑结构;
(D, E)Cu-TBP的透射电子显微镜(TEM)图和高分辨率TEM图像及其快速傅立叶变换(FFT)图;
(F)Cu-TBP的模拟和实验粉末X射线衍射(PXRD)图;
(G)动态光散射(DLS)测量水中Cu-TBP的粒径;
(H)Cu-TBP和H4TBP的UV-vis光谱;
(I)Cu-TBP在不同pH下420 nm激发的发射光谱;
(J)通过游离H4TBP的UV-vis吸收定量分析不同pH下Cu-TBP的分解情况;
(K)相同TBP浓度为20 μM的孵育1, 2, 4或8 h后,Cu-TBP或H4TBP的细胞摄取率;
(L)激光共聚焦监测Cu-TBP或H4TBP的时间依赖性细胞摄取率;
(M)流式细胞术检测到的等效TBP浓度的Cu-TBP或H4TBP的时间依赖性细胞摄取率。
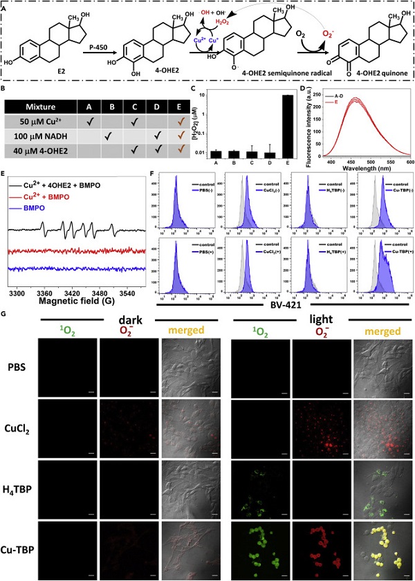
图二、激素和光引发ROS的生成
(A)激素诱导的Cu催化的ROS产生过程;
(B)五种不同混合物的组合用于产生H2O2和⋅OH;
(C)基于过氧化氢试剂盒的荧光来定量在A-E中产生的H2O2;
(D)利用香豆素酸测定法定量在A-E中产生的⋅OH;
(E)由Cu2+和4-OHE2产生的O2-的BMPO加合物的EPR光谱;
(F)利用流式细胞术定量分析香豆素-3-羧酸产生⋅OH的量;
(G)用SOSG和超氧化物试剂盒检测光照射下PBS、CuCl2、H4TBP或Cu-TBP处理的细胞产生的1O2和O2-。
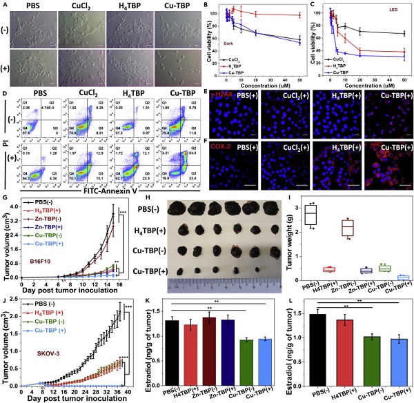
图三、nMOF调控产生的ROS的体内及体外抗癌功效
(A)没有或有光照下,利用PBS、CuCl2、H4TBP或Cu-TBP处理的B16F10细胞的光学图;
(B, C)没有或有光照下,CuCl2、H4TBP或Cu-TBP处理的B16F10细胞毒性(MTS)测定;
(D)B16F10细胞的膜联蛋白V/PI分析;
(E)γ-H2AX测定在光照射下用PBS、CuCl2、H4TBP或Cu-TBP处理的B16F10细胞中的DNA双链断裂;
(F)光照射时用PBS、CuCl2、H4TBP或Cu-TBP处理的B16F10细胞的COX-2表达;
(G, J)H4TBP或Cu-TBP与用或不用光照对携带B16F10的C57BL/6小鼠和携带SKOV-3的裸鼠的抗癌效力;
(H, I)在中处理的第15天切除的B16F10肿瘤的照片和重量;
(K, L)治疗8天后对B16F10模型的肿瘤内雌二醇的测定和治疗3天后的SKOV-3模型的测定。
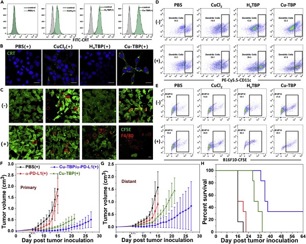
图四、免疫原性和远位效应
(A, B)通过流式细胞术和共聚焦显微镜检测光照射后,用PBS、CuCl2、H4TBP或Cu-TBP处理的B16F10细胞表面上的CRT暴露;
(C)用或不用光照射,通过共聚焦显微镜测定PBS、CuCl2、H4TBP或Cu-TBP处理的巨噬细胞对CFSE标记的B16F10细胞的吞噬作用;
(D, E)用或不用光照射,通过流式细胞术测定PBS、CuCl2、H4TBP或Cu-TBP处理的树突细胞对CFSE标记的B16F10细胞的吞噬作用;
(F, G)用PBS、α-PD-L1、Cu-TBP或Cu-TBP加上α-PD-L1处理的B16F10荷瘤小鼠的平均开始和远处肿瘤生长曲线;
(H)用PBS、α-PD-L1、Cu-TBP、或Cu-TBP加α-PD-L1处理的B16F10荷瘤小鼠的存活曲线。
图五、肿瘤特异性免疫应答
(A)通过流式细胞术定量分析的初始和远处肿瘤中T细胞;
(B-G)用PBS、α-PD-L1、Cu-TBP或Cu-TBP加α-PD-L1处理的肿瘤浸润(B)CD45+细胞、(C)CD4+T细胞、(D)CD8+T细胞、(F)巨噬细胞和(G)树突细胞占总肿瘤的百分比;(E)10 μg/mL SVYDFFVWL肽刺激42 h后测定荷瘤小鼠脾脏细胞内能生成IFN-γT细胞的比例。
【小结】
综上所述,作者报道使用的铜卟啉纳米金属有机框架(nMOF)来调控协同激素触发的化学动力治疗(CDT)和光引发的光动力治疗(PDT)。通过CDT和PDT两种自由基(ROS)介导的局部疗法与PD-L1阻断的组合,在具有高水平雌二醇的免疫活性小鼠肿瘤模型上展现的远隔效应有效地扩展了CDT和PDT对远处肿瘤的局部治疗效果。因此,该研究确定了将nMOF调控的自由基治疗与CBI相结合以在激素失调的肿瘤表型中引发全身性抗肿瘤免疫的可行性。
该工作的第一作者为芝加哥大学的四年级博士生倪开元,通讯作者为著名华人化学家林文斌教授。
文献链接:Nanoscale Metal-Organic Framework Mediates Radical Therapy to Enhance Cancer Immunotherapy. (Chem, 2019, DOI: 10.1016/j.chempr.2019.05.013)
团队(通讯作者)简介
林文斌教授于1994年在美国伊利诺伊大学厄巴纳-香槟分校化学系获博士学位。1994至1997年在美国西北大学从事博士后研究。1997年至2001年在美国布兰迪斯大学化学系任助理教授。2001年到2013年任职于美国北卡罗来纳大学教堂山分校,并于2011年被聘为Kenan 杰出教授。2013年起担任美国芝加哥大学化学系James Frank教授席位。系中国科学院海外顾问组成员,香港研究资助委员会自然科学部委员(2012-2013年度兼任主席),美国国立卫生研究院 NANO Study Section 常务会员。2011年入选美国科学促进会会士(AAAS fellow)
林文斌教授所领导的研究团队是国际上最早进行理性设计合成金属-有机框架材料的团队之一,主要研究领域为功能材料、手性催化、光催化、纳米医学及化学药物设计等。林文斌教授研究组在2005年首次成功开发出有高手性选择性的金属有机框架化合物不对称催化剂,同时在利用金属有机框化合物发展非线性光学材料及人工光合作用方面的研究走在国际前列,所发展的具有二阶非线性光学性质的金属有机材料是是最早进行晶体工程方法控制金属有机化合物的尝试之一。近年来,林文斌教授团队创造性地开发了多种基于金属有机框架纳米粒子的生物可降解性、高药物载量以及分子可调控性的新型纳米抗癌药物并率先报导了局部纳米药物递送用于局部免疫激活与系统性免疫治疗相结合的癌症治疗新思路。为了推动相关产品的临床转化,林文斌教授创立了名为Coordination Pharmaceuticals的生物医药公司,目前已有三种药物开始临床I期研究。
林文斌教授目前已在包括Nat. Chem.,Nat. Biomed. Eng., Nat. Commun., Chem, J. Am. Chem. Soc., Angew. Chem. Int. Ed,等世界顶级杂志上发表文章340余篇,文章被引用超过46000次(h-index >100) ,同时他还担任多本著名杂志的顾问,比如Chem. Sci., Chem. Mater., ACS Catal, Inorganic Chemistry Frontiers 和Asian J. Org. Chem.等,林文斌教授在科研工作中取得的卓越成就,使其于2009年入选由发表文章影响因子确定的1999-2009年度全球“十大化学家”(“Top ten chemists”,by Thomson Reuters)。
工作汇总及相关文献
在纳米医学与免疫治疗结合方面,林文斌教授团队已发表系列工作,包括首次实现光动力治疗与免疫治疗相结合(J. Am. Chem. Soc. 2016, 138 (38), 12502-12510),以及进一步克服肿瘤乏氧的光动力治疗结合检查点阻断免疫治疗(J. Am. Chem. Soc. 2018,140 (17), 5670-5673);首次系统比较了不同放疗增敏剂与辐射增强的构效关系用于提高远位效应(Nature communications,2018, 9 (1), 2351); 首次提出了辐射动力学疗法用于结合免疫治疗(Nature Biomedical Engineering,2018,2 (8), 600)。这一系列开创性工作实现了利用纳米金属有机框架介导局部疗法提高肿瘤炎性并协同免疫检查点阻断剂实现系统性抗肿瘤免疫激活的构想。
本文由CQR编译。
欢迎大家到材料人宣传HTH官网地址 成果并对文献进行深入解读,投稿邮箱tougao@cailiaoren.com.
投稿以及内容合作可加编辑微信:cailiaokefu.





