研究背景】
新兴的单元素二维材料(Xenes)在很多新兴技术领域以及基础科学领域的报道中都显示出了巨大的潜力,是现今最为热门的研究领域之一。由于Xenes(例如,硼烯、镓烯、硅烯、锗烯、锡烯、磷烯、砷烯、锑烯、铋烯、硒烯和碲烯)具有良好的物理、化学、电子和光学性能,近年来其在生物传感器、生物成像、药物递送和疾病诊疗等生物医学领域得到了迅猛地发展。此外,由于其化学组成简单(单一元素),因此对比于其他多元素的二维材料可能存在易于化学合成、在生物系统中更容易代谢和降解等方面的潜在独特优势。作为快速发展的二维材料领域中一个新的独特的分支学科,新兴的Xenes代表了不同生物医学应用领域中的新契机。仅管这一领域发展迅速,但现今只有有限的综述对新兴Xenes的合成方法进行了系统总结(Nature Reviews Chemistry 2017, 1, 0014; Chemical Society Reviews 2017, 46, 2127-2157; Nature Materials 2017, 16, 163-169)。目前,尚没有综述文章系统地总结、归纳各类别新兴Xenes的结构和功能与其对应的生物医学应用之间的关联。(备注:石墨烯不属于本文所定义的新兴Xenes讨论范围。)
【成果简介】
近期,哈佛大学医学院陶伟团队、深圳大学张晗团队以及高丽大学Jong Seung Kim团队合作,首次全面综述了各类别新兴Xenes的结构和功能与其对应的生物医学应用之间的关联,并系统总结了Xenes的各类生物医学应用,旨在通过物理、材料、化学、纳米技术和生物学领域的共同努力,进一步促进新兴Xenes在生物医学领域的应用。首先,作者归类、总结了新兴Xenes的一般属性(从物理、化学、电子和光学四个方面进行总结),并简要介绍了Xenes常见的合成和改性方法。随后,文章重点介绍了具有代表性的、用于各种生物医学应用的新型Xenes纳米平台(内容包括生物传感器、生物成像、药物载体、光学治疗、诊断治疗、抗菌应用、骨再生及组织工程、以及神经退行性疾病治疗等)。最后,作者对Xenes在生物医学领域的研究进展、面临的挑战和发展前景进行了总结和展望。该成果近日以题为“Emerging two-dimensional monoelemental materials (Xenes) for biomedical applications”发表在英国皇家化学会综述类期刊Chemical Society Reviews(影响因子40.182)上,并被入选期刊当期的正封面论文予以重点推介。
TOC以及论文封面
【图文导读】
图一: 新兴的单元素二维材料(Xenes)的分类(按元素周期表)、各类性质(物理、化学、电子和光学性能)和各类生物医学应用的归纳概括。
图二: 新兴的单元素二维材料(Xenes)的分类的合成方法示意图: (a)自下而上的合成方法(例如化学气相沉积、物理气相沉积和湿化学法等); (b)自上而下的合成方法(例如液相剥离、机械剥离和蚀刻等)。
图三: 周期表元素对应的Xenes(第III族硼烯和镓烯;第IV族硅烯、锗烯和锡烯;第V族磷烯、砷烯、锑烯和铋烯;第VI族硒烯和碲烯)及其对应的已被报道的合成方法。白色显示的元素对应的Xenes已经被合成,灰色显示的元素对应的Xenes目前还没有被预测或者实验室合成制备。
图四: 生物医学应用中新兴Xenes表面功能化策略的例子。(a) 碱金属对硅烯的表面吸附; (b)锑烯的聚乙二醇化; (c)聚乙烯吡咯烷酮涂覆铋烯; (d)将磷烯包封在PLGA聚合物中; (e)谷胱甘肽对碲烯的改性。
图五: 基于新兴Xenes的生物传感器用于生物检测的应用。例如,基于硅烯的场效应晶体管器件、基于锑烯的miRNA传感器、以及基于磷烯的场效应晶体管传感器/比色传感器/荧光传感器/电化学传感器。
图六: 基于新兴Xenes的生物成像应用。例如,基于硼烯的光声成像、基于锑烯的光热成像、基于磷烯的荧光成像、基于铋烯的CT成像、以及基于磷烯光致发光成像等。
图七: 基于新兴Xenes的药物载体(递送小分子药物、siRNA等)设计和光学治疗(光热治疗、光动力治疗等)应用。

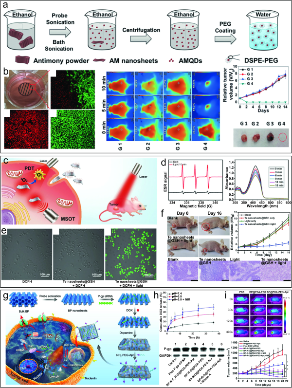
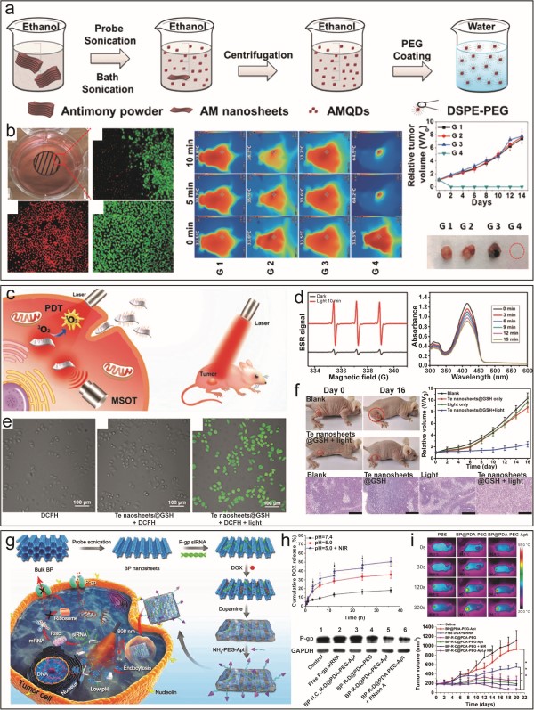
图八: 基于新兴Xenes的诊断治疗应用。例如,基于超小铋纳米点(铋烯)的CT/光声双成像引导的肿瘤光热和放疗联合治疗;基于锑烯的光声/荧光/光热成像引导的肿瘤光合和化疗联合治疗。
图九: 基于新兴Xenes的抗菌应用、骨再生及组织工程以及神经退行性疾病治疗等。
【总结展望】
本综述系统地分类和总结了新兴的Xenes在合成方法、材料性质及其对应的各种生物医学应用方面的最新发展。 仅管目前在研发用于生物医学应用的Xenes方面取得了显著进展,但这一新兴领域仍存在许多挑战,本文作者针对如下方面进行了辩证地、批判式地讨论:
虽然许多研究表明Xenes在生物医学应用中具有巨大潜力,但其相对不可控的形态和较宽的尺寸分布可能会对其更进一步地发展存在限制。此外,在获得监管机构批准之前,应始终考虑并解决Xenes纳米平台在医药领域中的潜在毒性。因此,一些作者描述了定义安全等级的十多个关键因素,以评估新纳米材料的潜在毒性。然而,Xenes的表征可能在生物测试期间改变,这使得在相同实验条件下进行的Xenes的物理化学表征更复杂。在此基础上,应提出一个规则,其中包含一些关键因素,以标准化比较特征和结果的方法。研究人员已朝着这个方向做出了一些努力,并提出了一些纳米材料特性的协议,包括材料的合成过程和生物测试。此外,虽然Xenes在生物系统中更容易的代谢和降解的优势,Xenes的纳米材料-生物相互作用仍然需要被深入研究。尽管一些Xenes的生物医学应用已被广泛研究(如磷烯),但一些新合成的Xenes仍然处于其生物应用的开始阶段(例如,镓烯、锗烯、锡烯、砷烯和硒烯),这意味着在不久的将来,这些Xenes将可能找到更多的应用机会。
在Xenes的表征中必须考虑一些物理化学性质,包括层数,氧化程度和横向尺寸。此外,易聚集,快速降解和稳定性不足等缺点也限制了Xenes在生物环境中的应用,这个问题应该进一步解决。还应注意,Xenes降解的因素有两个方面:过快的降解将限制开发的Xenes的治疗效果,而它们的降解性在生物医学应用中是需要的。因此,制备具有可调节降解速率的功能化Xenes对于最佳治疗功效和最低全身毒性也是重要的。对于Xenes而言,它们在分散体中的初始结构特征在几小时甚至一天或更长时间后可能是不一样的,因此找出悬浮液的变化并将其应用于生理实验是非常重要的。因此,Xenes水溶液的分散性和稳定性是生物实验的首要任务。提高其分散性和稳定性对于推进不同的生物医学应用至关重要。除此之外,研究人员开发了很多方法来对Xenes进行改性,以在生物医学应用的悬浮液中获得稳定的片材。无论Xenes固有的生物相容性如何,都应精确量化它们的分散,以尽量减少可能的生物效应,从而进一步了解它们的真正作用。
基于上述考虑,理解Xenes的物理化学性质对Xenes在生物医学中的应用至关重要。根据之前的研究结果,我们可以更好地比较Xenes之间的差异,并清楚地了解其结构和各自特征之间的关系。这将推进预测模型的发展,拓宽纳米片与生物组织之间关系的认知,从而明确Xenes在未来可能的临床试验中的应用。尽管有关Xenes表征的理论计算和实验研究正在进行中,但它们的临床应用过程仍然漫长而曲折。对Xenes深入研究和可能的临床转化需要科学界和工业界研究人员的共同努力。我们期待纳米生物技术的发展将促进更多的基础和技术上的突破,以在不久的将来为新兴Xenes的各种生物医学领域提供广阔的应用。
【通讯作者介绍】
陶伟博士于2015年7月在清华大学获得理学博士学位。随后,他在哈佛大学医学院Omid C. Farokhzad教授团队担任NIH资助的博士后研究员,并于2018年3月受聘为哈佛大学医学院讲师。研究方向主要包括功能纳米材料的设计和合成,探索它们的体内交互作用机制和广泛的生物医学应用(如RNA递送、癌症诊断治疗、伤口愈合、心血管疾病和糖尿病治疗)。在Nature Biomedical Engineering, Nature Communications, Chemical Society Reviews, Advanced Materials, Angewandte Chemie, ACS Nano, Nano Letters等刊物上发表论文60余篇(其中封面论文15篇,ESI高引用前1%论文10篇,热门论文前0.1%论文2篇)。他是Frontiers编辑委员会成员,Frontiers in Pharmacology杂志客座主编。陶伟博士曾获得美国METAvivor青年研究员奖、哈佛大学医学院麻醉系基础科学家基金、美国心脏协会合作科学奖等奖项/基金。
张晗博士于2010年10月在新加坡南洋理工大学获得理学博士学位。目前受聘于深圳大学光电工程学院/教育部二维材料光电HTH官网地址 教育部国际联合实验室,特聘教授、博士生导师。中组部青年千人计划获得者、教育部新世纪优秀人才获得者、深圳市黑磷光电技术工程实验室主任、深圳市孔雀创新团队负责人,获得了包括国家自然科学基金优青、重点、面上项目等项目资助。首届国家“优青”、基金委重点项目负责人(2015年)、深圳市创新团队负责人(2015年)、深圳市青年HTH官网地址 奖获得者(2017年)、全球高被引科学家(2018年)等。兼任民盟中央委员、广东省政协委员、深圳市政协委员、《Photonics Research》等多个SCI期刊副主编/专题主编、中国激光青年编委会秘书长等职务。张晗教授主要从事二维材料光学特性与生物光学特性研究,2016年入选深圳市海外高层次人才孔雀团队(1500万无偿资助)。已累计发表SCI论文200余篇包括Advanced Materials 10篇(影响因子21.950)、Chemical Society Reviews 3篇(影响因子40.182)、PNAS、Nature Materials(影响因子39.235)、Physic Reports等,以第一作者或通讯作者发表SCI一区论文80篇,封面论文30篇,两篇论文入选中国百篇最具影响国际学术论文,40篇论文引用过百次,ESI高被引论文60篇。2018年新型抗癌药物新载体——智能黑磷水凝胶HTH官网地址 成果发表在PNAS上,入选2018年中国光学十大进展-应用研究类。
本文系投稿。
欢迎大家到材料人宣传HTH官网地址 成果并对文献进行深入解读,投稿邮箱tougao@cailiaoren.com.
投稿以及内容合作可加编辑微信:cailiaorenvip.














