【引言】
长期以来,人们一直在研究纳米递送系统包载治疗药物以实现对肿瘤组织和细胞的靶向递送及缓控释放,并取得长足进步。然而,现有纳米递药系统到达病灶部位的有效性仍有进一步改善的必要,对药物的包载量也有进一步提高的需要。近年来,细胞膜包载纳米递药系统在癌症治疗领域已被广泛研究。细胞膜表面上的蛋白质和糖基化赋予了纳米颗粒更长的血液循环时间,规避了网状内皮系统(RES)摄取和免疫识别,从而借助实体瘤的高渗透性和滞留效应(EPR)而改善肿瘤部位的药物蓄积,而细胞膜表面修饰肿瘤靶向识别分子(配体)可进一步提高药物在肿瘤部位及其细胞内的递送效率。
【成果简介】
近日,复旦大学的陆伟跃老师和美国加州大学圣地亚哥分校的张良方老师(共同通讯作者)共同报道了一种基于配体修饰细胞膜技术和药物纳米晶(NCs)的靶向药物递送系统。通过一种利用亲和素-生物素间相互作用的插入方法,将靶向肽修饰在红细胞(RBC)膜表面。由于RBC膜包载药物NCs(RBC-NCs)具有高载药量、长期稳定性、良好生物相容性和长循环时间等优势,所以RBC-NCs适合用于药物的高效安全递送。经肿瘤靶向肽c(RGDyK)修饰后,RGD-RBC-NCs对小鼠的皮下移植瘤和原位脑胶质瘤均能实现较好的药物靶向蓄积和治疗效果。RBC-NC疗法易被推广到难溶性化疗药物的递送和多种癌症的治疗。研究成果以“Ligand-Modified Cell Membrane Enables the Targeted Delivery of Drug Nanocrystals to Glioma”为题发表在国际著名期刊ACS Nano上。

【图文解读】
图一、RBC-NC (DTX)制剂的制备和体外表征
(A)靶向载体RBC-NC的制备示意图;
(B)通过短期血清稳定性研究优化DTX纳米晶与RBC膜比率;
(C-E)(C)NC(DTX)、(D)RBC-NC(DTX)和(E)RGD-RBC-NC(DTX)的TEM表征
(F-H)不同DTX制剂的长期稳定性研究。(F)PBS中测定粒径变化;(G)PBS和(H)10%FBS中测定560 nm处的吸光度变化;
(I-K)(I)在pH=7.4的PBS中、(J)pH=6.5的PBS中或(K)10%FBS中于37 ℃环境下不同DTX制剂中的体外药物释放。
图二、RBC-NC(DTX)制剂在健康裸鼠中的体内毒性和安全性评价
(A-F)H&E染色的组织切片。观察各组的小鼠的(A)心脏、(B)肝脏、(C)脾脏、(D)肺(E)肾脏和(F)脑。
(G)不同DTX制剂的药代动力学行为;
(H)体重随时间的变化(n = 6);
(I)WBC随时间的计数变化(n = 3);
(J-M)各组小鼠的血液生化指标(n = 3)。
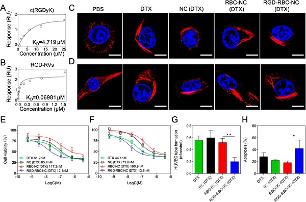
图三、RGD-RBC-NC(DTX)的体外疗效
(A, B)重组人整合素受体蛋白αVβ3和(A)c(RGDyK)肽或(B)RGD-RV之间相互作用;
(C, D)(C)HUVEC和(D)U87细胞给予不同DTX制剂后的微管结构;
(E, F)在孵育48 h后,通过MTT测定不同DTX制剂对(E)HUVEC和(F)U87细胞的细胞毒作用;
(G)不同DTX制剂对HUVEC小管生成的影响;
(H)不同DTX制剂经BBTB转运后诱导的U87细胞凋亡。
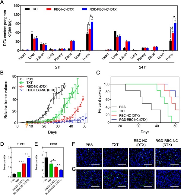
图四、 体内抗皮下移植瘤药效
(A)DTX制剂的体内分布;
(B)小鼠的肿瘤生长曲线;
(C)小鼠的Kaplan-Meier生存曲线;
(D, E)各组肿瘤切片的(D)TUNEL或(E)CD31免疫荧光积分光密度(IOD)定量;
(F, G)各组肿瘤切片的(F)TUNEL(绿色)染色和(G)CD31(绿色)染色荧光显微镜图片。
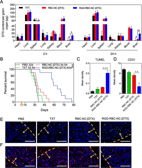
图五、 体内抗原位脑胶质瘤药效
(A)DTX制剂的体内分布;
(B)小鼠的Kaplan-Meier生存曲线;
(C, D)各组肿瘤切片的(C)TUNEL或(D)CD31免疫荧光积分光密度(IOD)定量;
(E, F)各组脑(荷脑胶质瘤)切片的(E)TUNEL(绿色)染色和(F)CD31(红色)染色。
【小结】
综上所述,在本文中,作者已成功制备了一种高载药量的红细胞膜包覆药物纳米晶仿生纳米递药系统。该仿生纳米递药系统能够在静脉给药后将大量疏水药物特异性、安全地递送到肿瘤部位。研究结果表明:纳米晶可以提高疏水药物的载药量;红细胞膜包覆可以增加纳米晶颗粒稳定性,提供更好的生物相容性并减少副作用;RGD修饰使该仿生纳米递药系统具有主动靶向识别能力,增加药物在肿瘤部位的蓄积,提高了化疗药物抗皮下移植瘤和原位脑胶质瘤的药效。总之,这是一种可用于脑部肿瘤和多种外周肿瘤药物靶向治疗策略,具有临床应用前景。
文献链接:Ligand-Modified Cell Membrane Enables the Targeted Delivery of Drug Nanocrystals to Glioma(ACS Nano, 2019, DOI: 10.1021/acsnano.9b00661)
通讯作者简介
陆伟跃:复旦大学特聘教授,药剂学博士生导师,享受国务院政府特殊津贴。智能化递药教育部及全军重点实验室首任主任,973项目首席科学家,全国优秀博士学位论文指导教师。兼任中国药学会常务理事和学术工作委员会委员、药剂专业委员会主任委员和纳米药物专业委员会副主任委员,国家药品注册审评咨询委员会委员等。围绕药物靶向策略及递药系统研究方向,主持国家重大科学研究计划、国家重大新药创制HTH官网地址
专项计划等国家和省部级项目25项,发表SCI论文140余篇,授权发明专利近30项,取得新药证书2项。曾获得教育部和上海市自然科学奖、中国药学会科学技术奖和中华医学HTH官网地址
奖、上海市育才奖和宝钢优秀教师奖等奖项。
张良方 美国加州大学圣地亚哥分校纳米工程系终身教授。主要从事仿生纳米粒在生物医药领域的基础及应用研究。已在Nature杂志及其子刊等期刊上发表论文190余篇,拥有50余项授权和申请专利。他曾获得美国化学会Victor K. LaMer奖和Unilever奖、美国化学工程师学会 AIChE Allan P. Colburn奖、“美国十大杰出青年科学家”、美国国务院ASPIRE奖和卡比勒青年科学家奖、加州大学Best Teacher奖等,2013年被《麻省理工学院技术评论》(MIT Technology Review)评选为世界最杰出青年创新专家(TR35 Innovator Award),2015年入选为美国医学和生物工程学会Fellow, 2018年入选美国科学促进会(AAAS)Fellow。
本文由材料人CQR编译。
欢迎大家到材料人宣传HTH官网地址 成果并对文献进行深入解读,投稿邮箱tougao@cailiaoren.com.
投稿以及内容合作可加编辑微信:cailiaokefu.





