【背景介绍】
三阴性乳腺癌 (TNBC)是指雌激素受体 (ER)、孕激素受体 (PR)和人表皮生长因子受体 (HER2)均为阴性的一种特殊类型乳腺癌,TNBC约占所有乳腺癌的15%。TNBC是一种极难治疗的乳腺癌亚型,传统的小分子抑制剂在临床上对TNBC患者的治疗效果很差。更严重的是,TNBC易复发,且易转移到远处器官组织 (肺、肝,骨和脑),使其成为非常严重的临床问题。转移性肿瘤在临床上很难治愈,也是导致大多数患者死亡的主要原因。目前,治疗转移性TNBC的研究主要有两种策略:1)、在传播前阻止高度侵袭性的循环肿瘤细胞 (CTCs,转移的“种子”)以防止转移的形成;2)、靶向已形成的转移灶以杀死转移癌细胞并抑制肿瘤的过度生长。因此,针对转移性TNBC的理想化疗制剂应能有效靶向并渗透到TNBC和其转移灶。
通常,载药纳米颗粒可以通过调控尺寸大小和针对肿瘤处特异性过表达受体来进行表面修饰以靶向肿瘤部位。在靶向过程中,纳米粒子对原发性或转移性肿瘤部位的特异性分子的识别至关重要。然而,由于肿瘤的异质性,靶向肿瘤细胞的纳米颗粒对CTCs和已形成的转移灶的特异性和靶向效率可能受到极大挑战,同时,由于TNBC进展过程中存在分子表型的改变,容易发生脱靶效应。研究发现,利用肿瘤归巢分子或不受肿瘤异质性限制的“内源性载体”是可以追踪CTCs并靶向转移肿瘤。最近的研究表明,血小板可以通过细胞间粘附分子(ICAM)相互作用被肿瘤细胞募集和激活,帮助其进行血管内渗形成CTC,随后激活的血小板聚集在CTC周围形成“血小板-CTC”聚集体并帮助侵袭性CTCs播散至远端器官。因此,推测激活的血小板具有肿瘤归巢、CTCs捕获和靶向转移瘤的能力。
【成果简介】
最近,复旦大学的蒋晨教授(通讯作者)等人报道了在负载紫杉醇的氧化还原响应型胶束上修饰P-选择素(在激活的血小板表面上表达)靶向肽 (PSN) 形成的PSN-PEG-SS-PTX4胶束可以利用激活的血小板作为“桥梁”与癌细胞相互作用。PSN修饰的胶束可以通过结合P-选择素容易地粘附到激活的血小板表面,利用血小板对肿瘤转移过程的追踪作用,不仅可以在血液循环中捕获CTCs,还可追踪至转移灶或归巢到原发灶。与Taxol(紫杉醇注射剂,以聚氧乙烯蓖麻油和乙醇为溶剂)和未修饰的PEG-SS-PTX4胶束相比,PSN-PEG-SS-PTX4胶束与肿瘤浸润性血小板的结合明显增多,对原发性TNBC及其转移的靶向性和穿透性显著增强,并因此显著改善了治疗效果。更重要的是,PSN-PEG-SS-PTX4胶束可以有效地抑制TNBC的肺转移,降低肝转移的发生率。靶向激活血小板的氧化还原响应胶束系统为转移性癌症的全方位治疗提供了广阔的应用前景。研究成果以题为“Activated Platelets-Targeting Micelles with Controlled Drug Release for Effective Treatment of Primary and Metastatic Triple Negative Breast Cancer”发布在国际著名期刊Adv. Funct. Mater.上。
【图文解读】
图一、PSN-PEG-SS-PTX4的制备和作用机理图
(A) 胶束制备的示意图;
(B) PSN-PEG-SS-PTX4胶束的作用示意图。
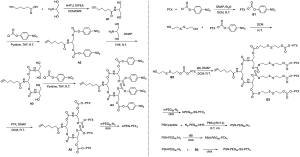
图二、PEG-PTX4、PSN-PEG-PTX4、PEG-SS-PTX4和PSN-PEG-SS-PTX4的合成路线

图三、聚合物-药物材料的表征
(A) PEG-PTX4、PSN-PEG-PTX4、PEG-SS-PTX4和 PSN-PEG-SS-PTX4的GPC分析;
(B) PEG-PTX4、PSN-PEG-PTX4、PEG-SS-PTX4和 PSN-PEG-SS-PTX4的1HNMR图。
图四、PEG-SS-PTX4胶束和PSN-PEG-SS-PTX4胶束的表征
(A) PEG-SS-PTX4胶束和PSN-PEG-SS-PTX4胶束的粒径分布;
(B) PEG-SS-PTX4胶束的TEM图像;
(C) PSN-PEG-SS-PTX4胶束的TEM图像;
(D) 用含10×10-3 M GSH 的PBS(pH = 7.4)处理4 h后PSN-PEG-SS-PTX4胶束解离的TEM图;
(E) 在含有不同浓度GSH的PBS (pH = 7.4)中胶束的药物释放曲线。
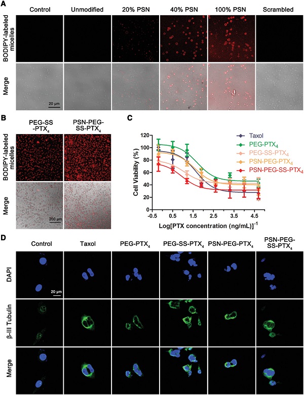
图五、MDA-MB-231细胞上胶束的细胞摄取和细胞毒性研究
(A) 具有不同PSN肽修饰程度的BODIPY标记胶束与激活血小板的结合能力;
(B) 与激活的血小板预孵育0.5 h后,BODIPY标记的PEG-SS-PTX4胶束和PSN-PEG-SS-PTX4胶束(40%PSN修饰)的细胞摄取;
(C) 共孵育48 h后不同制剂对MDA-MB-231细胞的杀伤作用;
(D) 用不同PTX制剂 (PTX当量1 μg/mL) 处理的MDA-MB-231细胞中微管蛋白染色。
图六、体内考察BODIPY标记的PSN修饰胶束在TNBC原发肿瘤和肺转移小鼠模型中与血小板的结合
(A) 注射BODIPY标记PEG-SS-PTX4胶束和PSN-PEG-SS-PTX4胶束0.5 h后,TNBC原发肿瘤模型小鼠的肿瘤组织冷冻切片的代表性免疫染色荧光图;
(B) 注射BODIPY标记PEG-SS-PTX4胶束和PSN-PEG-SS-PTX4胶束0.5 h后,TNBC肺转移模型小鼠的肺组织冷冻切片的代表性免疫染色荧光图。蓝色:DAPI(染细胞核);绿色:CD41(血小板表面标志物);红色:BODIPY标记的胶束。
图七、PSN修饰胶束对TNBC原发肿瘤的靶向和穿透作用
(A) TNBC原发肿瘤模型小鼠经尾静脉注射BODIPY标记的未修饰胶束(左)和PSN修饰的胶束(右)后不同时间点的在体荧光图像,3D荧光图像及离体组织荧光图像;
(B) TNBC原发肿瘤模型小鼠的肿瘤组织冷冻切片的代表性荧光图像(蓝色:细胞核;绿色:肿瘤新生血管;红色:BODIPY标记的胶束)。
图八、PSN修饰胶束在体内对CTC的精准捕获
绿色:CTC信号;红色:胶束信号
图九、PSN修饰胶束对TNBC (MDA-MB-231/luci)肺转移的靶向和穿透作用
(A)尾静脉注射BODIPY标记的未修饰的胶束(左)和PSN修饰的胶束(右)后a). 2 h时在体荧光图像;b). 在体生物发光图像;c). 24 h时离体荧光图像;d).离体生物发光图像;
(B)TNBC肺转移模型小鼠的肺组织冷冻切片的代表性荧光图像(蓝色:细胞核;绿色:肿瘤新生血管;红色:BODIPY标记的胶束)。
图十、PSN-PEG-SS-PTX4胶束对TNBC原发肿瘤的抑制效果
(A) 给予不同制剂后TNBC原发肿瘤模型小鼠的肿瘤体积变化;
(B) TNBC原发肿瘤模型小鼠的体重变化;
(C) TNBC原发肿瘤模型小鼠的肿瘤组织冰冻切片的免疫荧光染色图像 (绿色:凋亡细胞;蓝色:细胞核)。
图十一、PSN-PEG-SS-PTX4胶束对TNBC肺转移的抑制效果
(A) 给予不同制剂后TNBC肺转移模型小鼠在体生物发光图像(第17,21,25天给药);
(B) 肺转移生物发光信号的半定量结果;
(C) TNBC肺转移模型鼠的体重变化曲线。
【总结】
综上所述,本研究成功开发了一种具有氧化还原响应型药物释放特性的激活血小板靶向胶束,该胶束可通过“血小板桥梁”有效靶向原发性TNBC,CTCs和转移灶。PSN-PEG-SS-PTX4胶束可以在循环中与表达P-选择素的血小板结合,并且该复合物可捕获CTCs或归巢到肿瘤组织及转移灶。随后,胶束被癌细胞内吞,在胞浆还原性条件下解离释放药物杀伤肿瘤细胞。因此,PSN-PEG-SS-PTX4胶束具有较强的抗肿瘤和抗转移效果,且具有良好的生物相容性。总之,具有控释特性的激活血小板靶向胶束为转移性癌症的全方位治疗提供了有良好前景的策略。
文献链接:Activated Platelets-Targeting Micelles with Controlled Drug Release for Effective Treatment of Primary and Metastatic Triple Negative Breast Cancer(Adv. Funct. Mater., 2019, DOI: 10.1002/adfm.201806620)
通讯作者简介
蒋晨,复旦大学药学院教授,博士生导师,杰青,教育部新世纪人才,上海市优秀学科带头人。课题组成立于2003年,目前组内有教授一名,副教授一名,在读博士研究生9名,硕士研究生2名。课题组近年来研究方向主要集中在脑靶向、肿瘤靶向及微环境触发的药物递送系统的研究开发,致力于针对经退行性疾病等脑部疾病和恶性肿瘤及其转移的有效治疗策略研究。已在国际知名学术期刊上如Adv Mater, ACS Nano, Adv Funct Mater,Adv Sci,Biomaterials,Theranostics等发表论文80余篇。
课题组主页:http://smartdds.fudan.edu.cn/jiangchen/index.aspx
研究论文汇总详见Researchgate网址链接:https://www.researchgate.net/profile/Chen_Jiang3
本文相关优质文献推荐:
1. L. J. Gay, B. Feldinghabermann, Contribution of platelets to tumour metastasis. Nature Reviews Cancer, 2011, 11, 123.
2. Q. Hu, W. Sun, C. Qian, C. Wang, H. N. Bomba, Z. Gu, Anticancer platelet-mimicking nanovehicles. Adv. Mater., 2015, 27, 7043.
3. Chen, X.; Wang, Q.; Liu, L.; Sun, T.; Zhou, W.; Chen, Q.; Lu, Y.; He, X.; Zhang, Y.; Zhang, Y.; Ruan, C.; Guo, Q.; Li, C.; Jiang, C., Double-sided effect of tumor microenvironment on platelets targeting nanoparticles. Biomaterials, 2018, 183, 258.
4. M. Haemmerle, R. L. Stone, D. G. Menter, V. A. Kharghan, A. K. Sood, The platelet lifeline to cancer: challenges and opportunities. Cancer Cell, 2018, 33, 965.
5. Y. Lu, A. A. Aimetti, R. Langer, Z. Gu, Bioresponsive materials. Nat. Rev. Mater., 2016, 1, 16075.
6. Y. Zhang, Z. Guo, Z. Cao, W. Zhou, Y. Zhang, Q. Chen, Y. Lu, X. Chen, Q. Guo, C. Li, Endogenous albumin-mediated delivery of redox-responsive paclitaxel-loaded micelles for targeted cancer therapy. Biomaterials, 2018, 183, 243.
本文由材料人的高生组小胖纸编译,材料人整理。
欢迎大家到材料人宣传HTH官网地址 成果并对文献进行深入解读,投稿邮箱:tougao@cailiaoren.com.
投稿以及内容合作可加编辑微信:cailiaokefu.





