【引言】
放射性同位素疗法(RIT)是指将放射性同位素局部植入肿瘤内部或肿瘤附近以破坏实体肿瘤的治疗方法,是临床上放射治疗癌症的策略之一。放射性同位素的局部植入对转移瘤的治疗效果并不明显,而如果将治疗性的放射性同位素进行系统给药来治疗转移瘤又会造成显著的毒副作用。现如今,关于纳米药物治疗癌症的报道已是不胜枚举。其中,纳米级配位聚合物(NCPs)是一种通过金属阳离子和多齿有机配体之间的配位相互作用形成的多孔纳米材料。 并且由于金属离子和有机配体可以广泛的选择,使得NCPs具有可调的物理、化学性质,在生物医学领域有着潜在的应用。目前有研究报道了多种类型的NCPs作为纳米药物平台用于化学疗法、光动力疗法、光热疗法和放射疗法。并且NCPs一大独特的优势就是由于其金属离子和有机配体之间的弱相互作用使其具有良好的生物降解性。那么,是否可以利用NCPs的这些优良性质,以解决RIT存在的问题尚无人报道。
【成果简介】
近日,苏州大学的刘庄教授和杨凯副教授、深圳大学第三附属医院的吴松医师(共同通讯作者)等首次报道了由铪(Hf4+)、四(4-羧基苯基)卟啉(TCPP)和聚组氨酸聚乙二醇(pHis-PEG)“一锅法”制备的纳米级配位聚合物(NCPs)。通过Hf与TCPP的卟啉结构螯合配位,PEG修饰形成的Hf-TCPP-PEG (NCPs)可以容易地被高锝99(99mTc4 +)标记,而99mTc是临床中广泛用于单光子发射计算机断层扫描(SPECT)的成像的放射性同位素。研究表明99mTc-Hf-TCPP-PEG NCPs在局部或全身给药后用中等剂量的99mTc即可有效地抑制肿瘤生长。尤为重要的是可生物降解的NCPs可以被快速的排出体外,而不会长期保留体内。NCPs与短半衰期(6.0 h)诊断型的放射性同位素的结合表现出不俗的癌症治疗效果,这样一个策略启发我们可以通过使用一些较为安全的放射性同位素用于癌症的治疗。研究成果以题为“Highly Effective Radioisotope Cancer Therapy with a Non-Therapeutic Isotope Delivered and Sensitized by Nanoscale Coordination Polymers”发表在国际著名期刊ACS Nano上。
【图文导读】
图一、NCPs的合成和表征

(a)Hf-TCPP-PEG NCPs的合成、结构和放射性标记;
(b)Ca-TCPP-PEG NCPs的TEM图;
(c)Ca-TCPP-PEG NCPs的HAADF-STEM元素图像;
(d)Hf-TCPP-PEG NCPs的TEM图;
(e)Hf-TCPP-PEG NCPs的HAADF-STEM元素图像;
(f)Ca-TCPP-PEG 和Hf-TCPP-PEG NCPs的DLS;
(g)不同的反应时间段Ca-TCPP-PEG和Hf-TCPP-PEG NCPs的放射性标记率;
(h)99mTc-Ca-TCPP-PEG和99mTc-Hf-TCPP-PEG NCPs在血清中的放射性稳定性;
(i)free 99mTc、99mTc-Ca-NCPs和99mTc-Hf-NCPs的液体闪烁光谱测量产生的二次带电粒子。
图二、99mTc-Hf-TCPP-PEG NCPs的体外RIT实验

(a, b)显示Hf-NCPs增敏RIT的机制;
(c)free 99mTc孵育24 h后用Ca-TCPP-PEG或Hf-TCPP-PEG NCPs预处理4T1细胞的相对存活率;
(d)4T1细胞与不同浓度的free 99mTc、99mTc-Ca-TCPP-PEG和99mTc-Hf-TCPP-PEG NCPs孵育24 h的相对存活率;
(e)克隆实验,用不同剂量的99mTc标记的NCPs处理的4T1细胞的存活率;
(f)各种处理24 h后γ-H2AX染色的4T1细胞的CLSM;
(h)图f中γ-H2AX染色的4T1细胞的相对荧光强度。
图三、NCPs的体内实验

(a) 瘤内局部注射99mTc-Hf-TCPP-PEG NCPs后4T1荷瘤小鼠的体内SPECT图像;
(b) 瘤内注射99mTc-Hf-TCPP-PEG NCPs后,不同时间点对小鼠的肿瘤、肝脏、肾脏和肌肉组织中的SPECT信号进行定量;
(c) 瘤内局部注射free 99mTc后4T1荷瘤小鼠的体内SPECT图像;
(d) 瘤内注射99mTc后,不同时间点对小鼠的肿瘤、肝脏、肾脏和肌肉组织中的SPECT信号进行定量;
(e) 静脉内注射99mTc-Hf-TCPP-PEG NCPs后,携带4T1荷瘤小鼠的体内SPECT图像;
(f) 静脉内注射99mTc Hf-TCPP-PEG NCPs后,不同时间点对小鼠的4T1荷瘤小鼠的肝脏、肾脏、肿瘤和肌肉中的SPECT信号进行定量;
(g) 静脉注射99mTc-Ca-TCPP-PEG和99mTcHf-TCPP-PEG NCPs后小鼠的血液循环分析;
(h) 静脉注射24 h测量99mTc-Ca-TCPP-PEG和99mTc-Hf-TCPP-PEG NCPs的生物分布图。
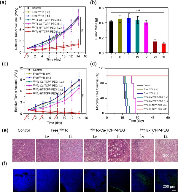
图四、RIT的体内癌症治疗

(a) 单剂量治疗后小鼠的肿瘤生长曲线;
(b) 治疗开始后第14 d收集的不同组小鼠的平均肿瘤重量;
(c) 多剂量治疗后小鼠的肿瘤生长曲线;
(d) 图c中不同组小鼠的无发病率存活曲线;
(e) 第一次给药后24 h,不同组小鼠收集的H&E染色的肿瘤切片;
(f) 第一次给药后24 h,不同组小鼠收集的免疫荧光TUNEL染色的肿瘤切片。
图五、体内毒性和排泄研究

(a) 健康未治疗小鼠和小鼠在RIT后用四次重复剂量的99mTc-Hf-TCPP-PEG的H&E染色的主要器官切片图;
(b) 静脉注射Hf-TCPP-PEG NCP后Hf在小鼠中的时间依赖性生物分布;
(c) 静脉内注射Hf-TCPP-PEG后,不同时间点从小鼠收集的尿液和粪便样品中的Hf水平。
【小结】
研究了利用“一锅法”制备的含有Hf作为高Z元素和TCPP的PEG修饰的NCPs。制备的Hf-TCPP PEG NCPs可以用99mTc标记,而99mTc是常用的诊断型放射性同位素,具有高放射性标记效率和良好的标记稳定性。99mTc发射的γ射线与NCPs中的Hf元素的相互作用产生具有更强能量沉积的二次带电粒子,将99mTc配位到含Hf的NCPs中使其具有杀伤肿瘤细胞的功能。进一步利用99mTc发射的γ射线通过SPECT成像追踪99mTc标记的NCPs的体内行为,揭示局部给药后放射性肿瘤的保留时间延长,以及静脉注射NCPs后有被动靶向肿瘤的能力,且NCPs具有良好的生物降解性,在小鼠体内能被有效的清除。研究显示了NCPs作为一种智能型肿瘤靶向RIT平台有巨大的应用潜力,而且研究还表明诊断型放射性同位素99mTc具有短半衰期(6.0 h)和纯γ射线用于有效的RIT治疗肿瘤的可能性。这种策略对于实现具有高安全性和大大降低的副作用的RIT具有特别的意义。
文献链接:Highly Effective Radioisotope Cancer Therapy with a Non-Therapeutic Isotope Delivered and Sensitized by Nanoscale Coordination Polymers(ACS Nano, 2018, DOI: 10.1021/acsnano.8b02400)
【作者简介】
刘庄教授:苏州大学纳米科学技术学院教授,博士生导师,长江学者特聘教授。
2017年优秀文章中选取五篇作为代表:
主要成果和贡献:
近年来在生物材料与纳米医学领域从事研究,围绕肿瘤诊疗中的若干挑战性问题,发展了一系列新型纳米探针用于体外生物检测与活体分子影像,并探索了多种基于纳米技术和生物材料的肿瘤光学治疗、放射治疗、免疫治疗等新策略。共发表学术论文260余篇,论文总引用超过38,000次,SCI H-index = 94。2014-2017年连续四年入围Elsevier出版社发布的“中国高被引用学者榜单”(材料科学类);2015-2017年连续三年入选美国科睿唯安(原汤森路透集团)公布的“全球高被引科学家名单”(Highly Cited Researchers 2015)(化学、材料)。2018年入选教育部长江学者特聘教授,获国家杰出青年基金、优秀青年基金、江苏省杰出青年基金等的资助。
主要研究方向如下:无机纳米材料与肿瘤诊疗创新技术;高分子与仿生纳米载体;纳米生物材料与肿瘤微环境调控;纳米放射医学;生物材料与免疫工程;生物材料与纳米医学的临床转化。
本文由材料人生物材料组小胖纸编译。
材料牛网是专注于跟踪材料领域HTH官网地址
及行业进展,这里汇集了各大高校硕博生、一线科研人员以及行业从业者,如果您对于跟踪材料领域HTH官网地址
进展,解读高水平文章或是评述行业有兴趣,点我加入材料人编辑部。
欢迎大家到材料人宣传HTH官网地址
成果并对文献进行深入解读,投稿邮箱tougao@cailiaoren.com.
投稿以及内容合作可加编辑微信:cailiaokefu.
材料测试,数据分析,上测试谷!





