【引言】
光动力治疗因其微创而且具有时空控制治疗能力,已经广泛应用于肿瘤治疗。近年来,镧系元素掺杂的上转换纳米粒子已经可以用作纳米传导器实现体内深层组织的光动力治疗,但是这种光动力治疗剂具有明显的副作用。为了降低患者的负担,pH 值、谷胱甘肽和酶等多种响应的光敏剂被开发出来。尽管这些治疗体系依然要涉及可见光的使用,光动力治疗的安全性已经得到较大的提高。然而,截止目前,仅在肿瘤处激活而且使用红外光就可以出发的光动力治疗剂还没有相关报道。
【成果简介】
近日,浙江大学凌代舜教授课题组发展了一种肿瘤pH敏感的光动力纳米治疗剂,该治疗剂能够pH 7.4(正常血液)和6.5(细胞外肿瘤)之间发生组装结构的改变并且解离出光敏剂,进而在近红外光的照射条件下上转换纳米粒子能够激发光敏剂。此外,光动力治疗剂的上转换发光还可以用于成像引导的光动力治疗。该成果以题为”Responsive Assembly of Upconversion Nanoparticles for pH-Activated and Near-Infrared-Triggered Photodynamic Therapy of Deep Tumors”发表在Advanced Materials上。
【图文导读】
图1 肿瘤pH激活光动力纳米治疗剂的设计示意图和机制

(a) 上转换纳米粒子的pH响应、配体辅助组装的示意图;
(b) 肿瘤Ph响应的深层组织光动力治疗示意图。
图2 光动力纳米治疗剂的表征

(a) 光动力纳米治疗剂在pH 7.4条件下的TEM图片;
(b) 光动力纳米治疗剂在pH 5.5条件下的TEM图片;
(c) 不同pH值条件下光动力纳米治疗剂zeta电位的变化;
(d) 不同pH值条件下光动力纳米治疗剂的粒子尺寸分布;
(e) 不同pH值条件下光动力纳米治疗剂的荧光强度;
(f) 不同pH值条件下光动力纳米治疗剂溶液透过率的变化;
(g) Ce6和上转换纳米粒子的上转换发光谱图;
(h) 光动力纳米治疗剂在980纳米激光照射不同时间后对1,3-二苯基异苯并呋喃吸收光谱的影响;
(i) 1,3-二苯基异苯并呋喃在光动力纳米治疗剂或pH响应聚合物配体存在条件下 对pH值依赖的吸收情况。
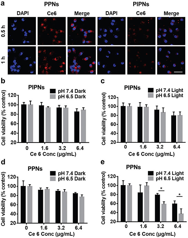
图3 光动力纳米治疗剂与细胞间体外pH依赖的相互作用

(a) pH 6.5条件下通过共聚焦激光扫描显微镜研究光动力纳米治疗剂(PPNs)和pH不敏感的光动力纳米试剂(PIPNs)的细胞摄取情况;
(b) PIPNs 在pH 6.5或7.4且无980纳米激光照射条件下的A549细胞的CCK-8测定;
(c) PIPNs 在pH 6.5或7.4且有980纳米激光照射条件下的A549细胞的CCK-8测定;
(d) PPNs 在pH 6.5或7.4且无980纳米激光照射条件下的A549细胞的CCK-8测定;
(e) PPNs 在pH 6.5或7.4且有980纳米激光照射条件下的A549细胞的CCK-8测定。
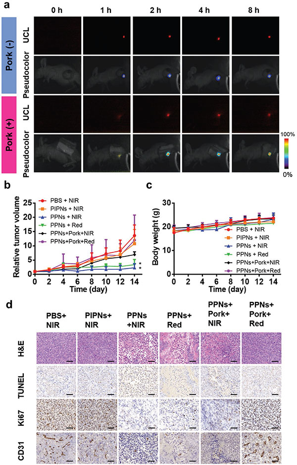
图4 上转换发光成像引导的体内光动力治疗

(a) 注射光动力纳米治疗剂的小鼠体内上转换发光图片;
(b) 治疗中特定组小鼠的相对肿瘤体积变化;
(c) 治疗中特定组小鼠的体重变化;
(d) 在光动力治疗14天后不同组小鼠收集的肿瘤切片的典型H&E、TUNEL、Ki67和 CD31染色图片。
【小结】
本文报道了一种pH激活、近红外光触发的光动力学治疗体系,在轻度酸性肿瘤微环境中,该种光动力学治疗剂能够解离从而促进光敏剂的光活化过程。体外和体内实验结果均表明该种光动力学治疗剂可以克服常规治疗剂的一些弊端,诸如组织渗透深度有限、肿瘤细胞靶向能力不足和显著的副作用等。
文献链接:Responsive Assembly of Upconversion Nanoparticles for pH-Activated and Near-Infrared-Triggered Photodynamic Therapy of Deep Tumors (Adv. Mater. 2018, DOI: 10.1002/adma.201802808)
本文由材料人高分子和生物学术组Gaxy供稿,材料牛审核整理。
材料牛网站专注于跟踪材料领域HTH官网地址 及行业进展,这里汇集了各大高校硕博生、一线科研人员及行业从业员,如果您对于跟踪材料领域HTH官网地址 进展,解读高水平文章或评述行业有兴趣,点我加入材料人编辑部。
欢迎大家到材料人宣传HTH官网地址 成果并对文献进行深入解读,投稿邮箱tougao@cailiaoren.com。
投稿及内容合作可加编辑微信:cailiaorenkefu。





