【引言】
由于存在血脑屏障和血脑肿瘤屏障以及缺乏高效脑肿瘤治疗范例,脑肿瘤已成为最致命的癌症之一。例如胶质母细胞瘤(GBM)的治疗是非常具有挑战性的。而GBM治疗存在以下障碍:(i)其高度侵入和侵袭性的特征,阻碍了常规治疗方式(手术和补充化疗或放疗)获得满意的缓解;(ii)难以克服血脑屏障和血脑肿瘤屏障,限制了诊断和治疗药物的肿瘤渗透率;(iii)最重要的是缺乏有效的治疗手段来抑制肿瘤。目前,大多数研究致力于开发先进的治疗系统,例如化学和基因治疗。但是这些方法严重依赖于药物递送系统(DDS)的复杂设计,以把药物或基因转运到肿瘤部位并以受控方式实现释放。然而,DDS在正常组织中的积累会导致不良的副作用,并且GBM细胞可以迅速产生耐药性。而光疗法(PDT和PTT)可以精确的破坏肿瘤组织,且对正常组织没有明显的伤害和可以忽略产生耐药性。
【成果简介】
近日,新加坡国立大学的刘斌教授和中科院深圳先进技术研究院的郑海荣教授(共同通讯作者)等报道了一种MPA修饰的具有很好生物相容性和光稳定性的共轭聚合物纳米颗粒在NIR-II有强吸收,用于穿过头皮和头骨的脑肿瘤精确光声成像和光热治疗。与常见的808 nm激光相比,1064 nm激光穿透头皮和头骨的效率更高,NIR-II脑肿瘤光热疗法效果更好。此外,通过实时的光声成像系统,纳米颗粒穿过头皮和颅骨可以清晰地定位脑胶质瘤,深度近3 mm,信噪比高达90。经过光热治疗后,肿瘤被有效的抑制及小鼠的存活期明显被延长。该研究表明,NIR-II共轭聚合物纳米颗粒有望用于脑肿瘤的精确成像和治疗。研究成果以题为“Through Scalp and Skull NIR-II Photothermal Therapy of Deep Orthotopic Brain Tumors with Precise Photoacoustic Imaging Guidance”发布在国际著名期刊Adv. Mater.上。
【图文导读】
图一、P1RGD NPs的制备和作用原理及理化表征

(a) P1RGD NPs的制备和体内脑肿瘤光热疗法和光声成像原理;
(b) P1RGD NPs的DLS和TEM图;
(c) P1 NPs和P1RGD NPs的UV-vis图;
(d) 1064 nm(1 W. cm-2)激发下不同浓度P1 NPs的光热加热效果;
(e) P1 NPs的循环光热加热和冷却时间图。
图二、P1 NPs和P1RGD NPs的体外实验效果对比

(a) 808和1064 nm在不同厚度的鸡组织的穿透效果的定量结果;
(b) P1 NPs和P1RGD NPs悬浮液的体外PA光谱;
(c) 1064 nm在不同厚度鸡组织中P1 NPs穿透深度实验的定量结果;
(d) 1064 nm(0.8W cm-2)照射下体外光热治疗5 min的定量结果;
(e) 体外光热疗法的荧光图。
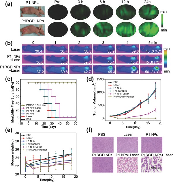
图三、P1 NPs和P1RGD NPs的小鼠体内实验效果对比

(a) P1 NPs和P1RGD NPs注射后的不同时间点,小鼠在皮下U87异种移植肿瘤模型中的体内非侵入性PA成像;
(b) 光热处理5 min小鼠的红外热图像;
(c) 不同组小鼠的存活曲线;
(d) 肿瘤大小曲线;
(e) 小鼠体重变化曲线;
(f) H&E染色用PTT处理过的小鼠的肿瘤切片图。
图四、P1 NPs和P1RGD NPs治疗GBM的效果对比

(a) NPs注射后不同时间点小鼠脑肿瘤的头皮和头颅无创PA成像;
(b) 不同组进行PA成像之前,携带荧光素酶标记的神经胶质瘤细胞的小鼠的生物发光图像;
(c) 小鼠脑中不同组织的MRI图像;
(d) NPs给药后不同时间点肿瘤PA强度的定量结果;
(e) 第19天PTT治疗后脑切片的H&E染色结果;
(f) 光热处理后小鼠的存活率。
【小结】
首次研究穿过头皮和颅骨的NIR-II光热疗法并开发了一种有效的脑瘤治疗范例,使用活性靶向配体修饰的NIR-II共轭聚合物纳米颗粒进行精确的光声成像引导。纳米颗粒具有良好的光稳定性、优异的生物相容性、强光捕获能力和良好的光热转换性。与常用的808 nm PTT相比,1064 nm能更有效地穿透颅骨和头皮,有低于激光安全极限的治疗必需功率密度值。实验研究证实,与使用未修饰的纳米颗粒的情况相比,c-RGD NPs可以实现活跃的脑肿瘤靶向,进一步显着增加光声成像对比度以及信噪比高达90,改善了原位脑肿瘤模型的治疗效果。总之,具有光稳定性和良好生物相容性的NIR-II共轭聚合物纳米颗粒有望通过双光声成像和光热疗法以精确和有效的方式用于脑肿瘤治疗。
文献链接:Through Scalp and Skull NIR-II Photothermal Therapyof Deep Orthotopic Brain Tumors with Precise Photoacoustic Imaging Guidance(Adv. Mater., 2018, DOI: 10.1002/adma.201802591).
本文由材料人生物材料组小胖纸编译。
材料牛网是专注于跟踪材料领域HTH官网地址 及行业进展,这里汇集了各大高校硕博生、一线科研人员以及行业从业者,如果您对于跟踪材料领域HTH官网地址 进展,解读高水平文章或是评述行业有兴趣,点我加入材料人编辑部。
欢迎大家到材料人宣传HTH官网地址 成果并对文献进行深入解读,投稿邮箱tougao@cailiaoren.com.
投稿以及内容合作可加编辑微信:cailiaokefu.
材料测试,数据分析,上测试谷!





