【引言】
由于具有良好的稳定性、生物相容性、合适的尺寸及磁响应性,超顺磁性的氧化铁纳米粒子(SPIONs)在生物医学方面具有广泛的应用,比如生物成像、免疫分析、细胞分离、肿瘤成像和治疗等。但是尺寸较小的SPIONs每颗的磁化强度有限,限制了其在深层组织成像方面的应用。增加氧化铁纳米颗粒(NP)的尺寸(>26nm)导致更高的磁矩,但因此可能导致纳米颗粒的胶体不稳定性。
【成果简介】
近日,美国国立卫生院陈小元教授联合马里兰大学帕克分校聂志宏教授和阿卜杜拉国王HTH官网地址 大学Niveen M. Khashab(共同通讯作者)报道了可调层结构的由SPIONs紧密包裹构成的磁性囊泡,通过调整PS-b-PAA和SPIONs的比例,可以控制膜的厚度由9.8变化为93.2 nm,同时观测到磁性囊泡由单层变为多层结构。随着磁性囊泡膜变厚的同时,SPIONs密度增大,磁化强度变高,横向弛豫率大大增加。后续的细胞动物实验证实该囊泡在诊断治疗领域有较好的应用。该研究成果以题为“Cooperative Assembly of Magneto-Nanovesicles with Tunable Wall Thickness and Permeability for MRI-Guided Drug Delivery”发布在国际著名期刊JACS上。
【图文导读】
图一:纳米囊泡的形成过程以及生物应用示意图

(a) 通过BCP嫁接SPIONs和游离PS-b-PAA的协同组装,制造壁厚可调的磁性囊泡(MV);
(b) MVs用于成像引导递送DOX进入荷瘤小鼠。
图二:MV的尺寸以及壁厚

(a) MVs的SEM图像;
(b) MVs的TEM图像;
(c) 不同温度下MVs的TEM图像;
(d) MuMVs的STEM图像和对应的Fe强度扫描线;
(e) MoMVs的STEM图像和对应的Fe强度扫描线。
图三:不同膜厚度的表征

(a-d) 不同膜厚度MVs的TEM图像;
(e) PS-b-PAA 和 BCP-SPIONs比例与膜厚度的关系;
(f) 不同比例的SPIONs和BCP-PS-b-PAA的自组装结果图。
图四:不同膜厚度的形成原因

(a) 不同比例WBCP/WSPION形成不同膜厚度的MVs机理;
(b) 水和半径与WBCP/WSPION的关系;
(c) 总BCPs的重量分数与WBCP/WSPION的关系。
图五:体外磁性质实验

(a) 300K和2K下MuMVs的滞回曲线;
(b) 单个SPION和MV中每个纳米粒子的磁化强度以及SPION和MV的相应净磁化强度;
(c) 不同材料的磁化强度对比;
(d) 不同材料不同浓度的T2加权MRI成像图。
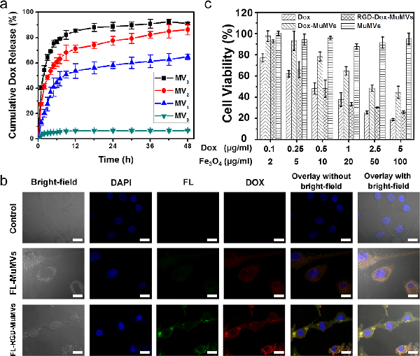
图六:不同材料负载DOX溶液和细胞实验

(a) 不同材料负载DOX的体外释放图;
(b) 不同材料的细胞毒性对比;
(c) 不同材料的细胞荧光成像对比。
图七:体外磁性质实验

(a) 活体肿瘤区域的T2加权成像;
(b) 活体肿瘤区域的DOX荧光成像成像;
(c) b中相应肿瘤区域的荧光强度定量分析;
(d) 注射不同材料的肿瘤生长曲线;
(e) 注射不同材料的小鼠存活率曲线;
(f) 注射不同材料的小鼠体重变化曲线。
【小结】
作者开发了一种新型的磁性囊泡(MV),囊泡的形态可以从单层,双层到多层囊泡进行控制,随着PS-b-PAA与SPIONs比例的增加,膜的厚度显着增加。同时发现具有较厚膜和较高SPION密度的MuMV具有独特的特征,例如增强的MRI对比度,每个囊泡的高磁化率和治疗剂的可调释放特征。在静脉内给药后,由于具有协同的磁性和活性肿瘤靶向效应,在外部磁场的帮助下,可以在体内肿瘤位点有效富集与RGD靶向部分缀合的MuMV。MuMVs增强的肿瘤累积使得能够通过MRI有效地成像肿瘤,并增强肿瘤抑制。
文献链接:Cooperative Assembly of Magneto-Nanovesicles with Tunable Wall Thickness and Permeability for MRI-Guided Drug Delivery (JACS, 2018, DOI: 10.1021/jacs.8b00884)
本文由材料人生物材料组大兵哥供稿,材料牛编辑整理。
材料牛网专注于跟踪材料领域HTH官网地址 及行业进展,这里汇集了各大高校硕博生、一线科研人员以及行业从业者,如果您对于跟踪材料领域HTH官网地址 进展,解读高水平文章或是评述行业有兴趣,点我加入材料人编辑部。
材料测试,数据分析,上测试谷!





