【背景简介】
将磁性材料和电浆材料组合能够获得具有成像和治疗功能的平台,比如氧化铁-Au纳米颗粒(IO-Au)已经被广泛用来进行核磁共振成像(MRI)引导的光热治疗。为了发挥最大的诊疗潜力,IO-Au必须同时具备以下几个特点:1、IO必须保留优秀的MRI能力;2、Au在近红外区有强的吸收峰;3、整个纳米颗粒的尺寸要小于100nm。
【成果简介】
最近福州大学的杨黄浩、美国国立卫生研究院的陈小元、Jibin Song(共同通讯作者)等人成功合成了尺寸小于100nm的蛋黄-壳结构Fe3O4@Au纳米颗粒,Fe3O4@Au由多孔的Au壳和空腔内部的Fe3O4核组成(Fe3O4小于空腔),能够实现核磁共振成像、光声成像和正电子成像。由于Au壳里面是空腔,使其能够强烈地吸收近红外光,并且能够加载药物实现近红外光控制的药物释放,最终发挥光热治疗和化疗的协同作用。
[致歉:小编未能找到通讯作者Jibin Song确切的中文名字,在此表示诚挚的歉意!]
【图文导读】
示意图1 Fe3O4@Au的设计和应用
(a)Fe3O4@Au的合成示意图;
(b-d)Fe3O4、Fe3O4@SiO2、Fe3O4@SiO2@Auseeds纳米颗粒的TEM图;
(e-f) Fe3O4@SiO2@Aushell纳米颗粒腐蚀SiO2前和后的TEM图,从左到右依次为Fe3O4@SiO2@Aushell-1、2和 3纳米颗粒,Au前驱体的浓度依次升高;
(g)不同纳米颗粒的紫外-可见-近红外吸收光谱;
(h)Fe3O4@SiO2@Aushell-2在NaOH腐蚀前和后的紫外-可见-近红外吸收光谱
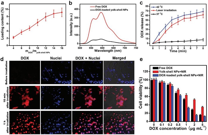
图2 Fe3O4@Au 控制药物释放和杀死癌细胞的能力
(a)Fe3O4@Au 加载DOX的含量;
(b)自由DOX和加载在 Fe3O4@Au 中的DOX的荧光光谱;
(c)在不同条件下DOX的释放曲线;
(d)用加载DOX的 Fe3O4@Au 培养的 U87MG细胞4小时和激光照射5min后不同时间的荧光图;
(e)不同处理后 U87MG细胞的存活率
图3 Fe3O4@Au的成像能力
(a)注射64Cu标记的Fe3O4@Au后的正电子成像;
(b)肿瘤吸收Fe3O4@Au的量与时间的关系;
(c)注射48小时后64Cu标记的Fe3O4@Au的生物分布;
(d)T2信号的MRI;
(e)光声图
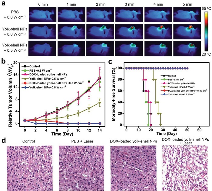
图4 Fe3O4@Au的活体治疗能力
(a)不同处理后的红外热图像;
(b)肿瘤生长曲线;
(c)老鼠的存活率曲线;
(d)老鼠肿瘤切片的 H&E染色图
【总结】
作者将Fe3O4和Au很好的结合在一起,使其保留了各自的性能,得到的纳米颗粒具有核磁共振/光声/正电子成像能力,同时又能将光热和化学疗法结合,为磁性-电浆诊疗纳米平台开辟了新的道路。
文献链接:Yolk–Shell Nanostructure: An Ideal Architecture to Achieve Harmonious Integration of Magnetic–Plasmonic Hybrid Theranostic Platform(Adv. Mater., 2017,DOI: 10.1002/adma.201606681)
本文由材料人生物材料组陈昭铭供稿,材料牛编辑整理。
参与生物材料话题讨论或了解生物材料小组招募详情,请加入材料人生物材料交流群(124806506)。
材料牛网专注于跟踪材料领域HTH官网地址 及行业进展,这里汇集了各大高校硕博生、一线科研人员以及行业从业者,如果您对于跟踪材料领域HTH官网地址 进展,解读高水平文章或是评述行业有兴趣,点我加入编辑部。
材料测试,数据分析,上测试谷!










