当前位置: 材料牛 » HTH官网地址 » 导读 » Nat. Mater.:柔性形状记忆支架用于功能组织的微创递送

Nat. Mater.:柔性形状记忆支架用于功能组织的微创递送

【背景介绍】

几乎应用于所有在人体中发现的组织(例如心脏,血管,软骨,骨,脑和眼睛)的成功设计目前都已经有了相关报道。然而,微创手术仍然需要将其放置在体内。使用水凝胶微创注射细胞的替代方法不能提供即时功能所需的组织,这种方法还可能导致传递位点细胞滞留。

【成果简介】

近日,来自加拿大多伦多大学Milica Radisic(通讯作者)等人使用可生物降解的聚合物(聚(马来酸八甲酯(酸酐)柠檬酸盐))设计了一种柔性和微结构的支架,用于通过注射进行功能性组织输送。支架的形状记忆功能是由于微细晶格的设计。将支架和心脏贴片(1cm×1cm)通过小至1mm的孔递送,注射后恢复其初始形状,而不影响心肌细胞活力和功能。相关成果以题为“Flexible shape-memory scaffold for minimally invasive delivery of functional tissues”发表在了Nature Materials上。

【图文导读】

图1 支架合成,制造和表征

a)通过混合三种不同的单体合成aPOMAC预聚物

b)将POMAC预聚物与Irgacure 2959混合,然后注入PDMS模具中

c)POTOMAC的FTIR光谱显示了POTOMAC化学结构中的氢原子排列

d)POTOMAC预聚物的1H-NMR光谱证实了POTOMAC结构

e)用于POMAC支架制造的各种格子设计

f )将折叠的支架推动通过1mm孔口测量的注射性

g)注射到Dulbecco磷酸盐缓冲盐水(n = 6)后展开成功

h)POMAC和POMAC小鼠CM在长边和短边方向(分别为x和y方向)的代表性单轴拉伸应力-应变图

i)POTOMAC和POMAC小鼠CM(Sprague Dawley)在应力应变图中得出的x和y方向的平均有效弹性值

图2 在形状记忆支架上功能性心脏组织

a)体内应用功能性和可注射的心脏贴片的示意图

b)电刺激的生物反应器(ES)和工程心脏组织的成熟

c)具有襟翼的支架的SEM图像

d)F-肌动蛋白(红色)和肌节α-肌动蛋白(绿色)的免疫染色

e,f)无ES(n = 3)和有ES(n = 6)的收缩性心脏组织的ET(e)和MCR(f)

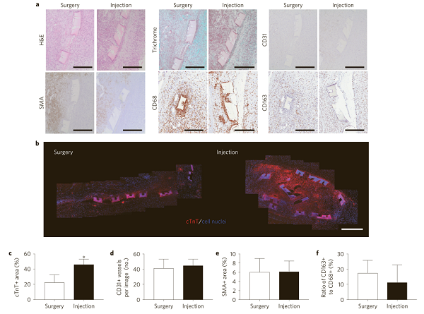
图3 皮下注射小鼠心脏组织

a)组织切片的组织学分析

b)7天后通过手术或注射植入的心脏组织中cTnT(红色)和细胞核(蓝色)的免疫染色

c-f)7天内通过手术或注射植入的心脏组织的定量

【小结】

该团队设计了聚合物支架以产生用于体内微创递送的柔性心脏贴片,同时保持细胞活力和功能。锁孔方法仍然需要经验丰富的从业者,有一定的手术风险因素。随着微创手术逐渐走向标准化以及成本逐渐降低,相信未来的支架会越来越普及。

文献链接:Flexible shape-memory scaffold for minimally invasive delivery of functional tissues(Nat. Mater.,2017,DOI:10.1038/nmat4956)

本文由材料人生物材料组Allen供稿,材料牛编辑整理。

参与生物材料话题讨论或了解生物材料小组招募详情,请加入材料人生物材料交流群(124806506)。

材料牛网专注于跟踪材料领域HTH官网地址 及行业进展,这里汇集了各大高校硕博生、一线科研人员以及行业从业者,如果您对于跟踪材料领域HTH官网地址 进展,解读高水平文章或是评述行业有兴趣,点我加入编辑部。欢迎大家到材料人宣传HTH官网地址 成果并对文献进行深入解读,投稿邮箱tougao@cailiaoren.com。

材料测试,数据分析,上测试谷

未经允许不得转载:材料牛 » Nat. Mater.:柔性形状记忆支架用于功能组织的微创递送

相关文章

Baidu
map