当前位置: 材料牛 » HTH官网地址 » 导读 » 国家纳米科学中心Adv. Mater.:一种应对细菌感染的“活体原位重组装”治疗策略

国家纳米科学中心Adv. Mater.:一种应对细菌感染的“活体原位重组装”治疗策略

【引言】

纳米材料和纳米技术在最近几年得到了科学界的重视,其在各个领域的应用都越来越广泛。由于纳米材料的特殊的尺寸效应,纳米颗粒、纳米管以及各种纳米技术在生物医学方面的应用正蓬勃发展,势头十足。迄今为止,已经开发了许多纳米系统作为抗生素替代品用于细菌感染的治疗。然而,这些先进的系统由于其非目标聚集性和随后的副作用,因此受到限制。

【成果简介】

近日,国家纳米科学中心王浩研究员和乔增莹副研究员(共同通讯作者)等人论证了病理驱动的自组装纳米结构,由于组装诱导保留(AIR)效应,其在目标位置显示出超强的积累与保留能力。受此效应的启发,本论文论述了一种新的抗菌策略——“活体原位重组装”策略,在酶的辅助下,抗菌活性纳米粒子由球形转变为纤维结构,从而在细菌感染部位同时实现长期积累与增强抗菌的功效。相关成果以题为“An “On-Site Transformation” Strategy for Treatment of Bacterial Infection”发表在Adv. Mater.上。

【图文导读】

图1 CPC的自组装示意图和酶诱导形态转变的原理

a)i)CPC自组装到含PEG壳层的纳米颗粒中;ii)在明胶酶存在下裂解可降解的肽,从而剥去保护壳层;iii)疏水/亲水平衡的破坏导致壳聚糖的链链氢键相互作用,自发促进纤维结构的自组装重组;

b)i)在感染性微环境中,积累在感染位点的CPC纳米颗粒被由明胶酶阳性细菌产生的明胶酶切割,引发原位形态转化;ii)纤维状纳米结构在感染组织内原位产生,使纳米材料得以积聚且其保留时间延长;iii)外露抗菌肽的纳米纤维显示出高效的抗菌能力。

图2 CPC-1的可变性特征


a)CPC-1在酶诱导下的形态转化示意图;

b)将CPC-1纳米粒子浸入明胶酶(10μg/mL)三羟甲基氨基甲烷缓冲溶液(pH 7.4)一段时间后,每个时间段代表性的TEM图像;比例尺,100nm;

c)在PB溶液(10×10-3 M,pH 7.4)中壳聚糖(0.5 mg/mL),KLAK肽和纤维CPC-3(100×10-6 M,基于KLAK)的CD光谱。

图3 CPCs的合成方案

R1代表抗菌肽KLAK;共轭物命名为CPC-1和CPC-2;当R2表示EPEG(具有PEG2000末端的明胶酶切割肽(GPLGVRGC))和NPEG(具有PEG2000末端的对照肽(GPMGMRGC))时。合成物CPC-3是用于模拟明胶酶裂解CPC-1后的产物。

图4 体外CPCs与细菌的相互作用 

a) 用CPC-1和CPC-2处理过的金黄色葡萄球菌溶液的浑浊度;a) 用CPC-1和CPC-2处理过的金黄色葡萄球菌溶液的浑浊度;

b) 将CPC-3溶液注入石英晶体微天平腔室后,其典型的频率变化曲线。ΔfB和ΔfC分别表示细菌和CPC的频率变化;

c) 将CPC-2的不同溶液注入石英晶体微天平腔室后,频率变化的典型曲线。ΔfB和ΔfC分别表示细菌和CPC的频率变化;

d)每单位细菌的吸附质量η=ΔfC/ΔfB=ΔmC/ΔmB,其中ΔmC是CPC的吸附质量,ΔmB是细菌的吸附质量;

e)具有不同PEG接枝比例的荧光标记的CPC-1和金黄色葡萄球菌在静态培养物中培养1小时的荧光图像。细菌的荧光强度与CPC-1的EPEG接枝率成反比。比例尺,10μm;

f)Hill指数,n=5,表明纤维CPC-1与细菌表面有强烈的多位点结合; 

g)CPC-3对细菌的多位点结合模式示意图; 

h)用球形CPC-2和纤维CPC-3培养1小时的金黄色葡萄球菌的SEM图像。黄色和红色箭头分别表示纳米颗粒和纳米纤维。比例尺,500 nm。

图5 体外CPCs的抗菌活性 

a)培养在明胶酶阳性细菌(革兰氏阳性菌,金黄色葡萄球菌)的CPC-1(顶部)和CPC-2(底部)杀伤效力的2D和3D共聚焦显微镜图像。 比例尺,10μm;

 b)用CPC-1(顶部)和CPC-2(底部)(300×10-6 M)培养6-8小时的金黄色葡萄球菌的形态,箭头表示细菌膜的损伤,塌陷和融合。 比例尺,2μm。

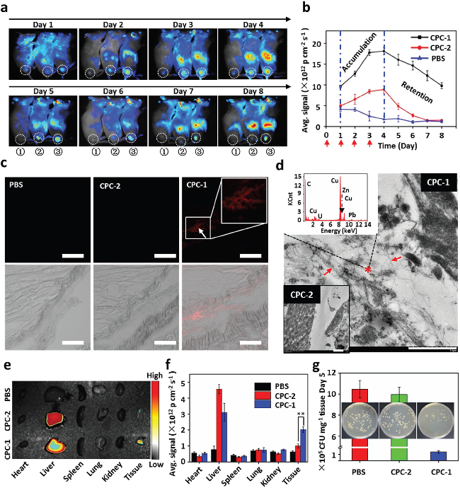
图6体内CPCs的累积、保留及其抗菌性 

a)注射①PBS后的金黄色葡萄球菌的体内近红外荧光成像,②CPC-2,③CPC-1。使用PBS缓冲溶液(pH 7.4)作为对照。白色的圆圈表示感染部位;

b)感染部位在不同时间的平均荧光信号。红色箭头表示在第0天,第1天,第2天和第3天进行注射;

c)注射PBS,CPC-2和CPC-1的小鼠感染组织切片的CLSM图像。箭头表示纤维状荧光信号。插入图是白色箭头区域的高倍率图像。比例尺,100×10-6m;

d)与用CPC-2(下方插入图)处理后的感染部位相比,尾静脉内注射8天CPC-1后,在金黄色葡萄球菌感染部位形成的纳米纤维的TEM图像。箭头表示纤维结构。比例尺,1μm。在感兴趣区域获取的相应的能量色散图在图d(上方插入图)中由红色星标记;

e)由PBS,CPC-2和CPC-1后处理8天的组织和主要器官的体外近红外荧光图像;

f)尾静脉注射8天后主要器官的平均荧光信号。平均荧光信号值表示为平均值±S.D(N=6)。星号(**)表示**P<0.01的统计学意义;g)在第5天对在感染区域存活的金黄色葡萄球菌进行量化。插入图表示注射有PBS,CPC-1和CPC-2的小鼠感染组织的细菌菌落。误差线由每组5只小鼠确定。

【小结】

王浩研究员等人开发了一种含有明胶酶裂解EPEG和抗菌肽KLAK的CPCs,其在反应过程中自组装成纳米颗粒。CPC-1的重组通过暴露的KLAK和细菌膜之间的多位点协同静电结合模型,显著提高了纳米材料与细菌之间的相互作用,抗菌功效明显增强。与不变型CPC-2相比,可转化的CPC-1的保留时间更长且体内抗菌性能更佳。

文献链接An “On-Site Transformation” Strategy for Treatment of Bacterial Infection (Adv. Mater.,2017,DOI: 10.1002/adma.201703461)

通讯作者介绍:王浩,中科院百人计划研究员,博士生导师。2000年毕业于南开大学化学系,并被保送南开大学化学系直接攻读博士学位,从事超分子自组装体系的构筑及其功能的研究,2005年获得博士学位。同年获得德国洪堡奖学金,在德国维尔茨堡大学(University of Wurzburg)进行可控组装光学活性分子研究。2007年在美国加州大学洛杉矶分校(UCLA)医学院和加州纳米系统研究院(CNSI)进行博士后研究,主要从事纳米材料的制备与表征及其在癌症诊断与治疗中的应用。 2011年受聘于国家纳米科学中心,中科院纳米生物效应与安全性重点实验室。主要从事自组装高分子纳米生物材料研究。发表JACS, Angew. Chem. Int. Ed., Adv. Mater.等文章>80篇,参编5部专著或章节,申请美国专利2项,国内专利16项。到目前为止主持中科院百人计划1项,国家重点基础研究发展计划(973)课题1项,国家自然科学基金和北京市自然科学基金等。

王浩课题组围绕医用高分子材料领域的发展趋势和针对存在的重要科学问题,以新型医用高分子材料的组装与功能化为中心,开展了深入、系统的应用基础研究,取得了一系列具有创新性以及特色的重要研究成果。主要从材料合成、材料筛选、可控组装和疾病诊疗四个层次展开。课题组项目成员由王浩研究员(项目负责人)和副研究员乔增莹王磊李莉莉杨培培组成。近年来发表多篇重要学术论文。

本文由材料人编辑部生物材料学术组昝菲供稿,材料牛编辑整理。

材料人网专注于跟踪材料领域HTH官网地址 及行业进展,这里汇集了各大高校硕博生、一线科研人员以及行业从业者,如果您对于跟踪材料领域HTH官网地址 进展,解读高水平文章或是评述行业有兴趣,点我加入编辑部

材料人网向各大团队诚心约稿,课题组最新成果、方向总结、团队访谈、实验技能等皆可投稿,投稿请联系:邮箱tougao@cailiaoren.com 或 QQ:97482208。

投稿以及内容合作可加编辑微信:xiaofire-18,吴玫,我们会拉各位老师加入专家群。

材料测试、数据分析,上测试谷

未经允许不得转载:材料牛 » 国家纳米科学中心Adv. Mater.:一种应对细菌感染的“活体原位重组装”治疗策略

相关文章

Baidu
map