【引言】
诊疗一体化对于个体化医疗具有很大地潜力,刺激响应治疗可以在空间上实现精准治疗。当前刺激响应的诊疗模式通常为常开或者不可逆的打开方式,缺乏信噪比,容易造成结果的假阳性,影响诊疗效果。同时,单一的特异靶向方式,如依赖肿瘤微环境的酸性,并不能实现高精确度靶向治疗,也是目前诊疗一体化面对的挑战。
【成果简介】
目前肿瘤治疗中,传统化疗特异性不好,对正常组织毒副作用大。诊疗一体在临床医学的发展中有着重要意义,化疗药物结合靶向成像探针在物理刺激下进行响应治疗能实现靶向性好,无毒,安全的治疗。南开大学严秀平课题组设计了双重刺激响应的可逆激活纳米探针,用于肿瘤精准靶向荧光成像以及光热治疗。通过设计制备基质金属蛋白(MMPs)特异肽修饰的不对称的青色素(asymmertric cyanine)并进一步和葡萄糖共同修饰到金纳米棒,形成双重刺激响应的纳米探针,很好地用于体内肿瘤精准成像及高效靶向的光热治疗。不对称的青色素对环境的PH具有可逆的敏感性,在酸性的肿瘤微环境下实现肿瘤患处的靶向成像,而在正常部位由于则不发光。此外在肿瘤部位的葡萄糖转换酶(GLUT)和基质金属蛋白(MMPs)呈现过表达,在金纳米棒上进一步修饰基质金属蛋白(MMPs)特异肽和葡萄糖可以增加探针的特异性,实现肿瘤的精准靶向治疗。
【图文导读】
图1 诊疗探针的合成和功能化示意图

(a) 肽(NH2-GPLGVRGC-SH)修饰的不对称青色素(Acymmetris cyanine)的合成路线葡萄糖(D-glucosamine hydrochloride)修饰金属蛋白酶(11-mercaptoundecanoic acid)的合成以及其对金纳米棒的修饰路线
(b) 探针Pep-Acy/Glu@AuNRs对MMPs和PH的协同响应在活体中诊疗方式:探针进入正常组织处不发光,在患处(GLUT)由于PH响应,Cy释放(MMPs)在808激发下发光(酸性)成像,同时金纳米棒也这种导向下进行光热治疗。
图2 功能化的金纳米棒(AuNRs)的性质

(a) 被修饰的金纳米棒Pep-Acy/Glu@AuNRs的透射电镜照片
(b) 金纳米棒修饰前后(CTAB@AuNRs, Pep-Acy/Glu@AuNRs)的紫外可见近 红外光吸收光谱以及随PH变化Pep-Acy/Glu@AuNRs探针的光谱变化
(c) Pep-Acy和Pep-Acy/Glu@AuNRs在不同PH下的的荧光光谱
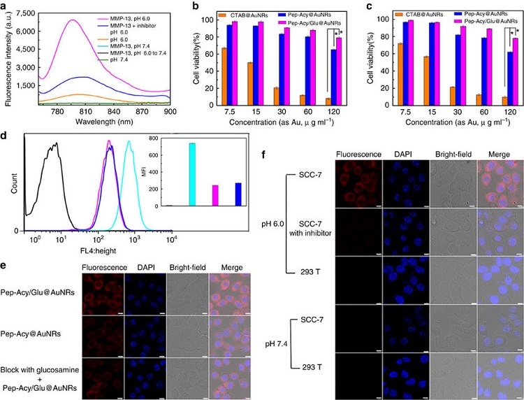
图3 探针Pep-Acy/Glu@AuNRs的体外实验评价

(a) 探针Pep-Acy/Glu@AuNRs对MMP-13和PH的响应的荧光光谱,在酸性环境PH=6并且MMP-13存在下发光明显。
(b) 探针CTAB@AuNRs,Pep-Acy@AuNRs和PeP-Acy/Glu@AuNRs 对SCC-7 细胞的细胞毒性
(c) 探针CTAB@AuNRs,Pep-Acy@AuNRs和PeP-Acy/Glu@AuNRs 对293T细胞的细胞毒性
(d) 流式分析,插图为对应的平均荧光强度,蓝绿色SCC-7细胞与Pep-Acy/Glu@AuNRs(cyan)和 玫红色为Pep-Acy@AuNRs ,蓝色为葡萄糖提前封闭处理的SCC-7细胞与Pep-Acy/Glu@AuNRs处理.黑色为未加任何处理的SCC-7细胞
(e) Pep-Acy/Glu@AuNRs, Pep-Acy@AuNRs, 葡萄糖提前封闭处理的SCC-7细胞与Pep-Acy/Glu@AuNRs在SCC-7细胞内的成像
(f) Pep-Acy/Glu@AuNRs对细胞SCC-7和293T细胞的陈翔
图4 探针基于SCC-7肿瘤小鼠模型的体内成像

A组左侧肿瘤为提前通过MMPs抑制剂处理,右侧为未加处理的肿瘤患处,抑制条件下6h后荧光信号出现
B组左侧为经过NaHCO3处理,右侧没加处理,正常组织和NaHCO3处理的均为发生荧光信号
两小时后开始检测到信号,并且荧光信号可以维持12h
图5体外光热治疗效果

(a) 808nm激光辐照下Pep-Acy 和PBS的温度变化曲线
(b) Pep-Acy/Glu@AuNRs 和CTAB@AuNRs 在808nm激光辐照下的的温度变化曲线
(c) Pep-Acy/Glu@AuNRs在808nm 辐照下不同功率和辐照时间的SCC-7细胞的细胞活性(控制组仅808nm照射没有探针处理)
图6 探针基于SCC-7肿瘤小鼠模型的体内光热治疗

(a) 治疗组(注射药物Pep-Acy/Glu@AuNRs)和对照组(仅注射PBS缓冲液) 小鼠在808辐照4h后肿瘤部位的热成像
(b) 各组小鼠(仅注射Pep-Acy/Glu@AuNRs,注射Pep-Acy/Glu@AuNRs以及激光辐照,注射PBS以及激光辐照,不进行任何处理)肿瘤体积变化
(c) 各组小鼠体重的变化
(d) 治疗过程中各组小鼠状态的照片
(e) 各组小鼠治疗后主要器官的H&E染色
【总结】
本文设计了一种由特异肽连接的PH可逆敏感的荧光染料青色素和金纳米棒组成的双重刺激响应的可逆激活诊疗探针,实现对肿瘤部位的精准的光热治疗,对临床诊疗一体化提供了一种有价值的方法。
文献链接
Dual-stimuli responsive and reversibly activatable theranostic nanoprobe for precision tumor-targeting and fluorescence-guided photothermal therapy (Nat. Commun. 2017, DOI: 10.1038/ncomms14998)
本文由材料人编辑部生物材料组AntiLy供稿,材料牛编辑整理。
材料牛网专注于跟踪材料领域HTH官网地址 及行业进展,如果您对于跟踪材料领域HTH官网地址 进展,解读高水平文章或是评述行业有兴趣,点我加入材料人编辑部。
材料测试,数据分析,上测试谷!





