【引言】
纳米颗粒有改革癌症诊断和治疗的潜力,然而还只有少数几种基于纳米颗粒的技术能在临床中应用。限制纳米颗粒应用的因素包括:免疫反应、生理学屏障、纳米颗粒的靶向能力、纳米颗粒的潜在毒性。为了克服这些困难,纳米颗粒应该具有血液循环周期长、能主动靶向肿瘤、对于免疫系统是‘不可见’的等特点。
血小板(PLTs)能够对血管损伤和入侵微生物做出响应,并且它们能识别并与循环癌细胞相互作用。最近的研究表明将PLTs膜覆盖在聚合物纳米颗粒的表面能够使它们具有多种特性,如减少被巨吞噬细胞摄取、选择性粘附于受损的血管和肿瘤组织。
【成果简介】
最近武汉大学的刘威、孙志军(共同通讯作者)等人制备了一种模仿血小板的纳米颗粒用于增强肿瘤的诊断和治疗效果。他们首先收集老鼠血液中的PLTs膜,并且将其覆盖在Fe3O4磁性纳米颗粒(MNs)的表面(得到的纳米颗粒称为PLT-MNs),随后将PLT-MNs重新注射到先前的老鼠体内。PLT-MNs保留了PLTs和MNs的优点:不会引起免疫反应、能够主动靶向肿瘤、MNs的核磁共振成像和光热治疗能力。另外他们发现光热治疗的位置能够吸引PLT-MNs,这可能与PLTs修复受损血管的功能有关。
【图文导读】
图1 模仿血小板纳米颗粒的制备以及将它们用于癌症成像和治疗的示意图
(A)从血液中分离PLTs;
(B,C)从PLTs中得到PLTs膜形成的囊泡并且将其覆盖在纳米颗粒的表面;
(D)将PLT-MNs重新注射到老鼠体内;
(E,F)PLT-MNs通过血液循环在肿瘤富集;
(G)PLT-MNs对肿瘤靶向;
(H,I)PLT-MNs用于核磁共振成像和光热治疗
图2 PLT-MNs的制备
(A)MNs 和PLT-MNs的平均直径;
(B)MNs 和PLT-MNs的ζ电位;
(C)PLT-MNs 的代表性TEM图;
(D)MNs 和PLT-MNs的SDS-PAGE 蛋白质分析;
(E)注射PLT-MNs后单个MCF-7 细胞的CLSM图
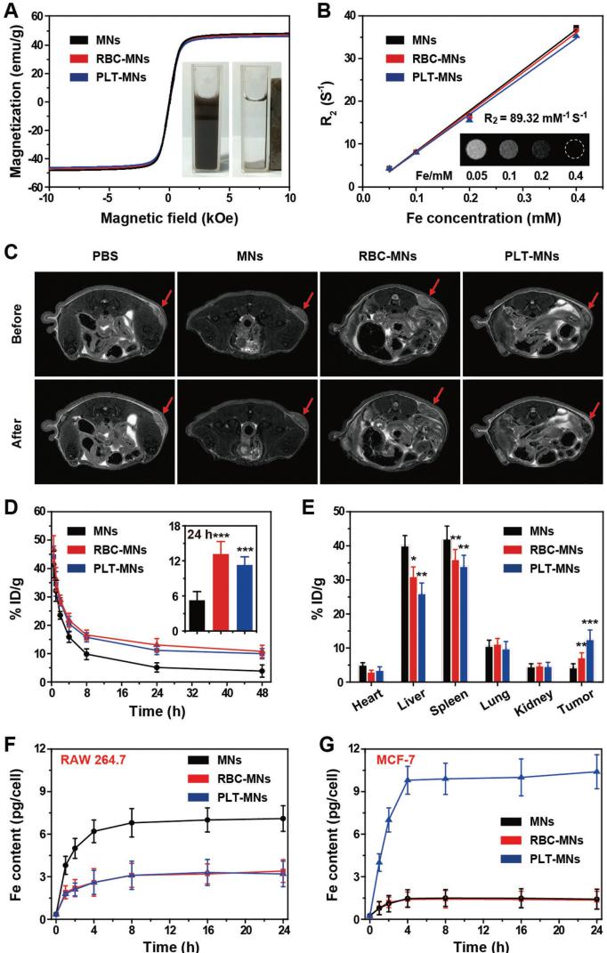
图3 PLT-MNs用于肿瘤成像
(A)纳米颗粒的磁化曲线。插图为溶液中的PLT-MNs在没有(左)和有(右)磁场时的图片;
(B)T 2信号弛豫速率与Fe浓度的关系;
(C)注射PBS或包含不同纳米颗粒的PBS前和后的T2权重的核磁成像图,红色箭头指向肿瘤;
(D)纳米颗粒的药学动力学曲线;
(E)注射48小时后纳米颗粒的生物分布;
(F,G)RAW 264.7类巨吞噬细胞和MCF-7癌细胞对纳米颗粒的吸收
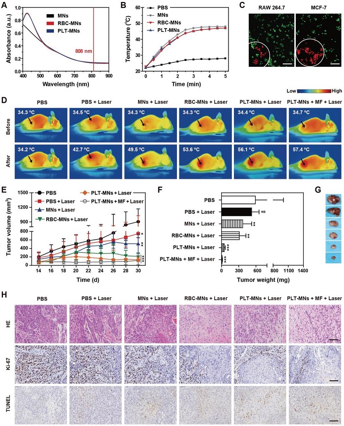
图4 PLT-MNs用于肿瘤治疗
(A)不同纳米颗粒的紫外/可见吸收光谱;
(B)808nm激光照射PBS或者含不同纳米颗粒的PBS引起的温度变化曲线;
(C)RAW 264.7 和 MCF-7细胞在808nm激光照射后的CLSM图;
(D)含有MCF-7 肿瘤的老鼠在不同处理前和后的红外热成像图;
(E)肿瘤体积变化曲线;
(F)肿瘤平均体积;
(G)肿瘤的照片;
(H)不同处理的肿瘤切片的HE-、Ki-67-、TUNEL-染色图;
【总结与展望】
规模化生产和存储性能是任何纳米颗粒实现临床转化都要面对的困难,这种容易合成和保存的纳米颗粒意味着它们能实现临床转化。从病人中提取PLTs来制备PLT-MNs有望实现私人化的癌症治疗。由于PLTs还在几种生理和病理(如止血和血栓)中扮演重要角色,这种纳米颗粒还有可能用来治疗血管疾病和促进伤口愈合。
文献链接:Antitumor Platelet-Mimicking Magnetic Nanoparticles(Adv. Mater., 2016, DOI: 10.1002/adfm.201604774)
本文由材料人生物材料组陈昭铭供稿,材料牛编辑整理。
参与生物材料话题讨论或了解生物材料小组招募详情,请加入材料人生物材料交流群(124806506)。
材料牛网专注于跟踪材料领域HTH官网地址 及行业进展,这里汇集了各大高校硕博生、一线科研人员以及行业从业者,如果您对于跟踪材料领域HTH官网地址 进展,解读高水平文章或是评述行业有兴趣,点我加入编辑部。
材料测试,数据分析,上测试谷!









