当前位置: 材料牛 » HTH官网地址 » 导读 » Angew. Chem. Int. Ed.:多层石墨烯选择性杀死白血病肿瘤细胞

Angew. Chem. Int. Ed.:多层石墨烯选择性杀死白血病肿瘤细胞

引言

在科学和医学高度发达的今天,癌症仍然是人类无法克服的难题之一。例如白血病是由于机体被快速增殖的不正常的白细胞主导,进而积聚在骨髓和神经末梢的血液中影响正常的造血功能。但传统的治疗方法存在诸多的问题,包括抗癌药剂无特定系统地分配、药物到达肿瘤位置浓度不够等使得治疗缓慢,效果不理想。

【成果简介

近日,来自斯特拉斯堡大学的Alberto Bianco教授、拉曼查大学的Ester Vázquez教授和萨萨里大学的Lucia G. Delogu教授(共同通讯)受到最近新兴纳米材料——石墨烯的良好物理化学性能的启发,研究发现多层石墨烯(FLG)分散体对人类基础单核细胞有特殊的毒性,从而加剧单核肿瘤细胞坏死达到治疗的效果。

【图文导读】

图1  多层石墨烯(FLG)的特性

A) 热重量分析                                         B) 标准拉曼光谱

C) 细胞培养基中FLG的透射电子显微镜(TEM)图像

D) 横向尺寸分布图表

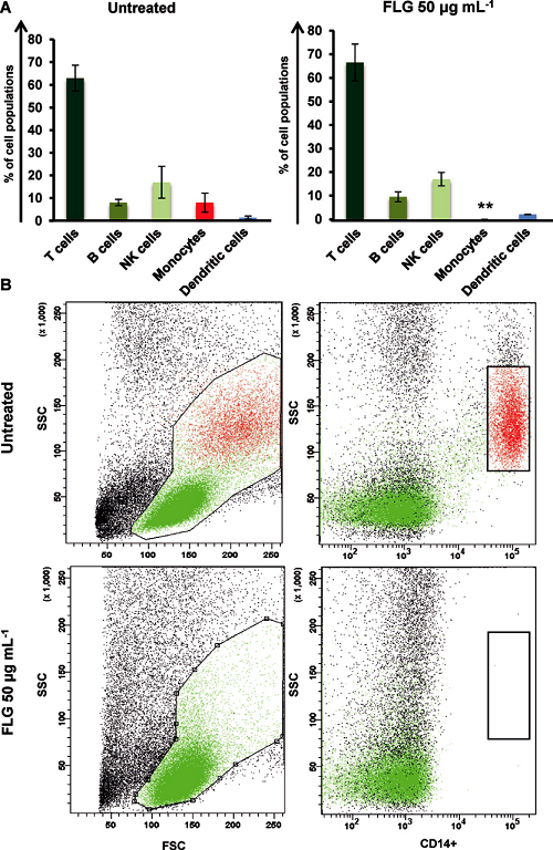
图2  FLG在不同免疫细胞中的影响

A) 未经处理的和在50μg mL-1的FLG孵化24h后的不同免疫细胞的相对百分比

B)未经处理的和在50μg mL-1的FLG处理的相关形态点阵图

图3  FLG对急性髓细胞性白血病(AML)和慢性骨髓单核性细胞性白血病(CMML)患者的外周血单核细胞(PBMCs)的影响

由图可知在CD14(一种单核细胞)的参与下细胞的活动是积极的(右上方),其他的群体则是消极的(左上方)

图4  AML患者的PBMCs的FLG和依托泊苷对比

A)不同免疫细胞生存能力的扫描图像

B) FLG和依托泊苷处理的以及未处理的单核细胞图表

小结

这项研究为广大白血病患者带来了福音,展示了石墨烯加剧单核肿瘤细胞坏死的特殊性能。另外,通过对比 FLG和一种常见的化学药剂明确了 FLG对肿瘤细胞特定的毒性。为科研人员在此项领域的研究中迈出了坚实的一步!

文献链接: Few-Layer Graphene Kills Selectively Tumor Cells from Myelomonocytic Leukemia Patients(Angew. Chem. Int. Ed. ,2017,DOI: 10.1002/anie.201700078)

本文由材料人生物材料组李伦供稿,材料牛编辑整理。

参与生物材料话题讨论或了解生物材料小组招募详情,请加入材料人生物材料交流群(124806506)。

材料牛网专注于跟踪材料领域HTH官网地址 及行业进展,这里汇集了各大高校硕博生、一线科研人员以及行业从业者,如果您对于跟踪材料领域HTH官网地址 进展,解读高水平文章或是评述行业有兴趣,点我加入编辑部

材料测试,数据分析,上测试谷

未经允许不得转载:材料牛 » Angew. Chem. Int. Ed.:多层石墨烯选择性杀死白血病肿瘤细胞

相关文章

Baidu
map