【引言】
设计纳米材料诊疗工具在生物工程和纳米技术领域一直都受到很大的关注,纳米材料在生物医学的应用将在人类重大疾病的诊疗方面带来巨大的突破,如癌症,糖尿病,动脉硬化。纳米材料具有独特优异的光学、物理和电学特性,在封装载药、靶向给药治疗、细胞成像等方面都很有优势。然而,纳米材料迟迟未能在走上临床应用,其主要归因于纳米材料在体内的传输问题。注入的大部分药物剂量,将被血液流经中的单核吞噬细胞系统(MPS)所摄取,导致大多数的材料未能到达目标病患处。
【成果简介】
近期,多伦多大学研究者们为了阐明纳米材料在传输中被机体清除的机制,对肝脏和脾脏中的材料的积累情况进行了详细实验。通过对肝脏及其外周的组织切片、扫描电镜照片、共聚焦图片中纳米材料的含量分布等数据的分析,表明肝脏细胞内纳米材料的浓度比血液中浓度中提升到7.5倍,这种肝脏对纳米材料的摄取增加主要是由于纳米材料到达肝脏后其流动速度大大降低;进一步对肝脏和脾脏对纳米材料的摄取量进行对比分析,脾脏对纳米材料的摄取相比较肝脏明显减少,研究者认为这是由不同组织细胞结构的差异造成;通过这些数据分析,研究者们提出了纳米材料在体内被清除的机制:纳米材料被注射到人体中,通过外周循环系统进入MPS系统,逐渐清除纳米材料。纳米材料逃离了第一轮的清除,通过中枢血管返回到循环系统中,并再次返回肝脏或者其他MPS的器官被清除,这个过程不断的重复直到纳米材料完全清除。这些实验对纳米材料在体内的传输特性给出了详细的数据,并对解决纳米材料的传输问题提出了新的解决战略。基于这些研究,为提高纳米材料在机体中的有效传输, 可以从纳米材料设计,调节传输流体动力和细胞表型这些方面着手。
【图文导读】
图1 量子点在肝脏中的分布

a.量子点在肝脏中分布,银染区域为量子点。
b.量子点在门脉三联管(材料初进入肝脏)和中枢血管(材料离开肝脏)的积累。淡蓝色表示少了量子点积累,深蓝色表示大量的量子点记录。
c.28组量子点在门脉三联管和中枢血管的积累分布数据的合并分析。
d.门脉三联管附近量子点积累分布情况和出口中枢血管处积累量的对比。
图2 量子点在肝脏和循环系统中积累分布及积累方式的数学模型

a.量子点在肝脏中传输过程模型示意图。ii,循环系统(如:肝动脉,门静脉,下腔静脉)中,血液流体产生的对流是纳米材料传输主要的因素。iii, 肝脏细胞中,布朗运动产生的扩散是纳米材料传输的主要的影响。
b.纳米材料在肝脏和循环系统中摄取的几率。
c.纳米材料通过布朗运动到达细胞,在进入减小的粘附系数K,增加材料摄取的可能性。在离开细胞再次进行循环系统中,增加的粘附系数K,减小摄取可能性。
d.粘附吸收K对循环系统和肝脏的药物摄取的影响。
e.量子点在肝脏细胞和外周血细胞中的摄取情况的对比。
f.外周血中细胞核肝细胞中量子点阳性细胞(含有量子点的细胞)的百分比。
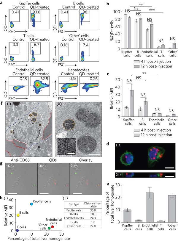
图3 量子点在肝脏中摄入的性质

a.流式细胞仪散点图阐明了量子点在肝细胞中的摄取情况。
b.各种肝细胞中量子点阳性细胞的百分比。
c.各种肝细胞中量子点的含量。
d.量子点在细胞内部分布位置的共聚焦图像。
e.肝细胞在肝匀浆中细胞的比例。
f.肝淋巴细胞中量子点在核膜结构周围分布的透射电镜图。
g.量子点阳性细胞和阴性细胞的染色共聚焦图像。
h.各种肝细胞对量子点摄入的相对重要性对比。
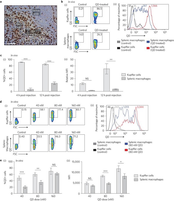
图4 量子点肝脏和脾脏中摄入情况的对比

a.量子点在脾脏的摄取,由脾髓摄入。
b.流式细胞仪点图展示了肝脏细胞和脾脏细胞对量子点摄取差异。
c.肝细胞和脾脏细胞中量子点阳性细胞的百分比。
d.流式细胞仪确定的量子点阳性的肝细胞和脾细胞。
e.量子点的尺寸对细胞摄取情况的影响的。
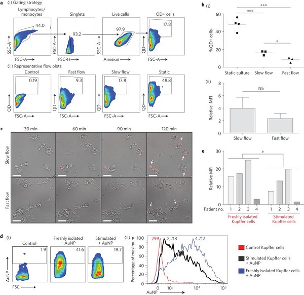
图5 量子点流速,细胞表型对纳米材料摄取的影响。

流速影响的三种对比实验:培养皿中传统培养的细胞(固定),在微流控芯片中分别以快速8ml/min和0.6ml/min的流速下给入。
细胞表型影响的三种对比实验:未处理肝细胞,最新固定的肝细胞,细胞激素激活的肝细胞。
a.不同流速下,量子点摄取的对比的流式细胞图。
b.不同流速下量子点阳性细胞百分比对比。
c.不同流速下纳米材料被细胞摄取过程的延时成像。
d.不同细胞状态摄取材料的对比,随着细胞激活,摄取量的减少。
e.新鲜固定的肝细胞和激活肝细胞摄取材料的对比。
图6 纳米材料在肝脏中的传输机制

纳米材料被注射到人体中,进入血流中并受到包含吞噬细胞的MPS系统的影响,蓝色强度反映了纳米材料在各个MPS系统中的摄取程度。随着纳米材料从外周循环系统进入肝脏,它的传输速度降低1000倍。纳米材料和各种细胞的相互作用,导致他们被逐渐的清除。B细胞和T细胞靠近门脉三联管并且暴露在刚进来的高浓度材料下。这两种细胞的纳米材料的摄取不同,这是由于B细胞细胞内吞作用,噬吞能力比T细胞更强。那些逃离了第一关卡的细胞作用的纳米材料,接下来受到内皮细胞和Kupper 细胞的作用而被摄取。那些逃离了肝细胞摄取的纳米材料通过中枢血管返回到循环系统中,并且再次返回肝脏或者其他MPS的器官,这个过程不断的重复直到纳米材料清除。
文献链接:Mechanism of hard-nanomaterial clearance by the liver(Nat. Mater.,2016,10.1038/nmat4718)
本文由材料人生物材料学习小组许续供稿,材料牛编辑整理。
参与生物材料话题讨论或了解生物材料学习小组招募详情,请加材料人生物材料交流群 (124806506)。
材料牛网专注于跟踪材料领域HTH官网地址 及行业进展,这里汇集了各大高校硕博生、一线科研人员以及行业从业者,如果您对于跟踪材料领域HTH官网地址 进展,解读高水平文章或是评述行业有兴趣,点我加入编辑部。





