当前位置: 材料牛 » HTH官网地址 » 导读 » Adv. Mater. 钆杂化等离子体金纳米复合体增强多模式造影导向治疗中的肿瘤内部药物渗透

Adv. Mater. 钆杂化等离子体金纳米复合体增强多模式造影导向治疗中的肿瘤内部药物渗透

【引言】

基于纳米技术的肿瘤造影,尤其是多模式造影导向的化疗研究,近年来可以说是发展迅速。为了增强药物在肿瘤区域的积累,研究人员制备和设计了许许多多纳米药物,通过调控尺寸、形状、表面电荷及亲水等物理化学性质来提高药物在体内的治疗效果。但是,由于蛋白环(protein corona)的遮蔽效应以及肿瘤的异质性,纳米药物的体内性能总是不尽人意。

【成果简介】

2016年8月26日,Advanced Materials网站在线发表了题为”Gd-Hybridized Plasmonic Au-Nanocomposites Enhanced Tumor-Interior Drug Permeability in Multimodal Imaging-Guided Therapy”的文章。该文章的第一作者是国家纳米科学中心的Jing Wang,通讯作者为国家纳米科学中心的赵宇亮教授。这篇文章介绍了一种新型纳米复合材料药物载体NC-DOX。这种载体整合了多项功能,包括加热控制、体内追踪、药物负载以及肿瘤靶向。

纳米中心的研究人员设计的新型钆杂化等离子体金纳米复合体,是基于介孔二氧化硅包覆的金纳米棒,并负载有钆-柠檬酸盐复合物和抗癌药物阿霉素。高载荷的钆离子可以提高生物造影的灵敏度,而红外光的温和升温效应可使药物的富集增强2.8-3.9倍。此外,透明质酸(HA)的靶向改性也可有效提高MDA-MB-231 细胞对NC-DOX的吸收作用。该纳米复合材料可结合包括CT在内的多种造影技术,实现有效的癌症诊疗一体化。

【图文导读】

方案1:钆杂化等离子体金纳米复合体在多模式造影癌症治疗中可增强在肿瘤区域的渗透能力

方案1
在近红外激光的照射下,纳米复合体温和升温到42-43℃,并有效增强药物在肿瘤的富集及驱使药物进入到肿瘤的间质区域(ininterstitial space)。此外,在复合体外层包覆一层透明质酸外壳,可以利用肿瘤微环境中浓度过高的透明质酸酶实现酶响应的药物释放。这种复合材料可同时满足CT、MRI、光声(PA)造影治疗、同步辐射X射线荧光(SR-XRF)以及同步辐射扫描透射X射线显微学(SR-STXM)等造影治疗技术的要求,实现高灵敏度造影从而提高癌症治疗效果。

图1:纳米复合材料的制备和表征

图1

(A)高载荷量DOX和HA改性的钆杂化金纳米复合材料的合成步骤;
(B)纳米复合材料的TEM图像;
(C)Si、O、Au及Gd的HAADF-STEM图像和元素分布表征;
(D)在不同pH值(4.5、6.0、7.4)下,有/无激光照射(808nm,1W cm-2)的药物释放;
(E)在不同pH值(4.5、6.0)下,有/无透明质酸酶(0.5mg mL-1)的酶响应药物释放。

图2:MDA-MB-231以及MCF-7细胞的细胞毒性、细胞摄取以及胞内定位实验

图2
(A)HA靶向增强纳米复合材料(NCs)的细胞内化作用;

(B)24小时培养时间的NCs细胞毒性;

(C)DOX(红色)和溶酶体(绿色)胞内定位情况;

(D)基于钆的SR-STXM图像;

(E)培养时间不同(30min, 3h, 12h)的MDA-MB-231细胞TEM图像(NCs的浓度为70μg mL−1)。

图3:肿瘤诊断的电子计算机断层扫描(CT)以及磁共振(MRI)T1加权像

图3
(A)未实施注射的肿瘤小鼠CT图像;

(B)实施注射5分钟后的肿瘤小鼠CT图像,标注部分为血管造影(1为腔静脉;2为肾血管;3为肿瘤表面血管);

(C)实施注射5分钟后的肿瘤小鼠CT图像,对比度降低使得肿瘤内部血管成像更加清晰(4为肿瘤内部微血管);

(D)钆浓度不同的NCs的磁共振T1加权像;

(E)钆浓度不同的Gd-DTPA的磁共振T1加权像;

(F)注射NCs前后肿瘤小鼠的冠状面磁共振T1加权像;

(G)注射NCs前后肿瘤小鼠的横断切面磁共振T1加权像。

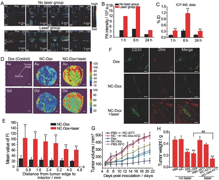
图4:等离子体纳米复合材料的温和热效应增强药物在肿瘤内部的渗透

图4
(A)有无激光照射的NCs体内光声成像;

(B)有无激光照射的模型小鼠肿瘤区域的平均光声信号强度;

(C)利用电感耦合等离子体质谱仪(ICP-MS)准确定量肿瘤内的金元素;

(D)肿瘤最大横断面处的金和钆的SR-XRF元素分布;

(E)以0.8毫米为半径差做同心圆将肿瘤分成六部分,以此表现纳米材料的渗透效果;

(F)冷冻肿瘤的免疫荧光图像;

(G)治疗期间肿瘤体积生长曲线;

(H)利用肿瘤质量表示的抑制肿瘤活动直方图。

文献链接:
Gd-Hybridized Plasmonic Au-Nanocomposites Enhanced Tumor-Interior Drug Permeability in Multimodal Imaging-Guided Therapy(Adv. Mater., 2016, DOI: 10.1002/adma.201603114)

材料牛网专注于跟踪材料领域HTH官网地址 及行业进展,这里汇集了各大高校硕博生、一线科研人员以及行业从业者,如果您对于跟踪材料领域HTH官网地址 进展,解读高水平文章或是评述行业有兴趣,点我加入材料人编辑部

未经允许不得转载:材料牛 » Adv. Mater. 钆杂化等离子体金纳米复合体增强多模式造影导向治疗中的肿瘤内部药物渗透

相关文章

Baidu
map