一、【科学背景】
对于生物植入物,包括生物电子植入物,异物反应(Foreign-Body Response, FBR)是限制植入物功能寿命并对患者产生副作用的主要生物相容性问题。作为一种对合成材料的免疫介导反应,FBR通常始于非特异性蛋白质吸收,这会引发免疫细胞募集(例如巨噬细胞、成纤维细胞)的级联反应,形成外来巨细胞,胶原蛋白沉积,最终包封功能性植入物。特别是对于生物电子设备,这通常会导致设备—组织界面处的阻抗大幅增加,从而影响电信号或化学信号的传导。由于FBR是一个由材料引发的过程,免疫学研究发现,植入材料的化学性质(润湿性、官能团等)和物理性质(刚度、尺寸、层析等)都会影响FBR结果。传统研究多关注非电子生物材料的FBR抑制策略(如水凝胶的抗生物污染设计),但半导体聚合物作为生物电子器件的关键材料,其免疫兼容性设计研究仍不充分。
二、【创新成果】
基于以上难题,芝加哥大学王思泓教授团队在Nature Materials上发表了题为“Immune-compatible designs of semiconducting polymers for bioelectronics with suppressed foreign-body response”的论文,提出了一套增强半导体聚合物免疫相容性的分子设计策略。具体地,作者将聚合物主链中传统的噻吩替换为硒吩,利用硒的抗氧化和免疫调节特性来抑制FBR,并在聚合物侧链末端引入免疫调节基团,进一步降低炎症反应。结果表明,研究人员合成的聚合物共同实现了高达68%的FBR抑制。通过进一步开展一系列系统而严格的免疫学检测,包括基于PCR的胶原蛋白定量、细胞因子检测和抗炎效果的体外机理研究,研究人员获得了关于FBR抑制效果的相对完整的机理图谱。通过使用有机电化学晶体管(OECT)装置进行测量,半导体聚合物的电性能几乎没有牺牲,电荷载流子迁移率保持在约1 cm2 V-1 s-1左右。本研究开发的这种免疫兼容的设计原则可应用于各种共轭聚合物,以抑制植入式应用中的FBR。

三、【图文解析】

图1 具有抑制FBR功能的免疫兼容型半导体聚合物设计© 2025 Springer Nature

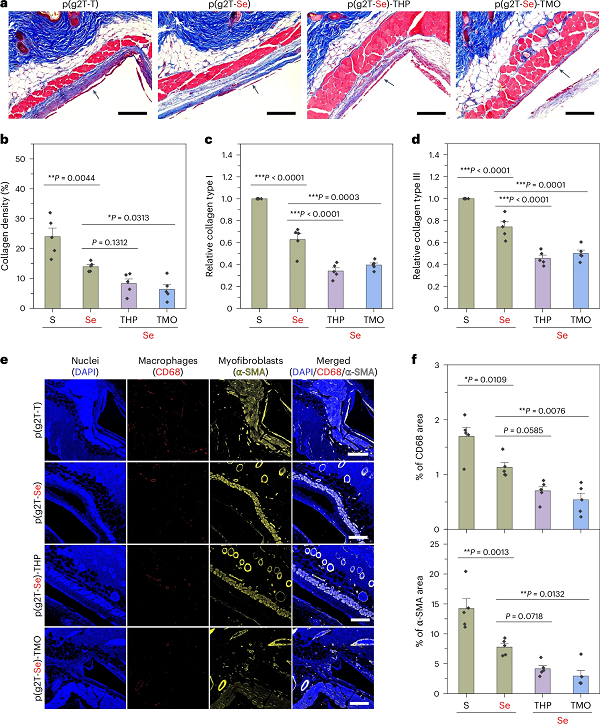
图2 通过免疫兼容设计的聚合物薄膜可减少胶原蛋白沉积和免疫细胞群 © 2025 Springer Nature

图3 免疫相容性设计诱导更多的抗炎巨噬细胞 © 2025 Springer Nature

图4 通过体外实验证实硒吩可抑制巨噬细胞活化 © 2025 Springer Nature

图5 免疫兼容半导体聚合物的OECT表征和植入应用 © 2025 Springer Nature
四、【科学启迪】
综上,本研究创新地将半导体物理与免疫学结合,提出的分子结构设计策略能有效抑制FBR。因此,这可能是未来几年聚合物生物电子学的一个重要研究重点。具体而言,本研究提出了两种设计策略,以提高免疫相容性,同时最大限度地减少对电性能的影响:(1)在骨架芳香单元中引入免疫调节元件(例如硒)作为杂原子;(2)在侧链末端接枝免疫调节基团。这些设计的FBR抑制作用归因于对巨噬细胞活化的抑制。这些设计原理的多功能性使其易于应用于共轭聚合物的其他功能类别,例如用于生化传感和荧光成像的那些。未来可进一步与低模量设计结合,减少与组织的机械不匹配,从多维度深入研究 FBR,有望产生新的免疫学认识。
原文详情:Immune-compatible designs of semiconducting polymers for bioelectronics with suppressed foreign-body response (Nat. Mater. 2025, DOI: 10.1038/s41563-025-02213-x)
本文由大兵哥供稿。





