1.【导读】
铝是增长最快的大规模生产材料,是车辆、食品容器和储藏室以及土木工程结构轻量化设计的先决条件。铝的合成是通过拜耳法将一种称为铝土矿的混合矿石提炼成氧化铝,副产品是俗称“赤泥”。赤泥亦称红泥,是从铝土矿中提炼氧化铝后排出的工业固体废物。赤泥中含氧化铁量大,外观与赤色泥土相似,因而得名。随着铝工业的发展和铝土矿石品位的降低,赤泥量将越来越大,在全球范围内的累积量达到惊人的40亿吨,大量的赤泥不能充分有效的利用,目前只能依靠大面积的堆场堆放,占用了大量土地,且赤泥为碱性物质,随着雨水的冲淋,赤泥中的碱会被溶出,可能污染地表水和地下水,因此赤泥的综合利用正成为日益重要的研究课题,倍受HTH官网地址 工作者的关注。
2.【成果掠影】
基于以上难题,德国马克斯普朗克钢铁研究所Isnaldi R. Souza(通讯作者)等人将赤泥直接暴露于稀薄氢热等离子体(Ar-10%H2)在电弧炉(EAF)中点燃,无需对输入材料进行任何事先处理即可生产液态铁。该过程通过快速液态还原、化学分配以及密度驱动和粘度驱动的金属和氧化物之间的分离进行。作者展示了在这种简单快速还原方法中潜在的化学反应、pH中和过程和相变。该研究通过使用赤泥作为原料,减少炼钢产生的温室气体排放,建立了一种可持续的铝生产有毒废物处理方法,还为其他金属的提取提供了参考。相关研究成果以“Green steel from red mud through climate-neutral hydrogen plasma reduction”为题发表知名期刊Nature上。

3.【核心创新点】
- 通过氢等离子体还原将赤泥转化为有价值的可持续炼铁原料,从而减少部分钢铁相关的CO2排放。
- 所提出的基于氢等离子体的赤泥还原工艺可用于其他金属(如各种稀土金属)的提取。
4.【数据概览】

图1. 红泥的产生、储存、危害及氢等离子体处理 © 2024 Springer Nature

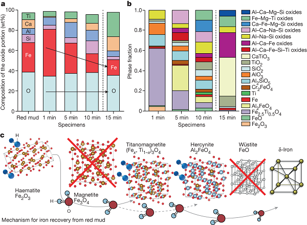
图2. 氢等离子体处理赤泥的相演化及铁回收机理 © 2024 Springer Nature

图3. 氢等离子体处理1 min后赤泥的微观结构 © 2024 Springer Nature

图4. 氢等离子体处理10 min后赤泥的微观结构 © 2024 Springer Nature

图5. 非还原性和还原性等离子体气体对赤泥处理的影响对比 © 2024 Springer Nature
5.【成果启示】
综上,本研究结果提供了直接证据,证明赤泥的赤铁矿部分快速动力学和优先还原为纯铁。该工艺效率高,还原10分钟后达到70%的金属化率。此外,还原时间10分钟后,Fe蒸发损失仅为约7%。与其他类似的赤泥铁提取方案相比,本工艺生产出高纯度的铁产品,平均铁含量为95 wt%,有害元素(如S、P和C)的存在可以忽略不计,因此可以直接用于炼钢。潜在的化学机制被认为是由氧化物从钛磁铁矿到铁尖晶石,然后直接还原为纯铁的级联效应引起的。除了纯铁萃取外,所提出的基于氢等离子体的赤泥还原工艺似乎也是一种提取其他金属(如钛)的可行方法,这表明该工艺可以扩展并进一步增值,包括提取各种稀土金属。
原文详情:Jovičević-Klug, M., Souza Filho, I.R., Springer, H. et al. Green steel from red mud through climate-neutral hydrogen plasma reduction. Nature 625, 703-709 (2024). https://doi.org/10.1038/s41586-023-06901-z





