01. 导读
系统芯片的发展在集成芯片领域引发了创新,提供了多项优势,包括接口的灵活性、更好的功耗效率、硬件重新配置的能力以及集成芯片的微型化。然而,由于其横向集成性质在根本上限制了集成系统的进一步缩小和微型化,因此迫切需要一种新的集成策略。三维异质集成(3DHI)技术已经成为应对系统芯片这些限制的有希望的候选者。这种3DHI技术允许在三维空间内将不同类型的半导体器件晶片堆叠在一起。各种电子组件,如存储器、逻辑和光电子器件,可以垂直组合成一个单一单位,以创建更小、更有效的电子设备。此外,整合不同的技术,包括互补金属氧化物半导体(CMOS)电路和微机电系统(MEMS),可能导致新功能的产生,如传感器和执行器与数字逻辑的集成。然而,将活跃器件层连接在一起也会产生极高的技术障碍:它需要通过晶片进行精确的孔钻,即所谓的穿硅通孔,以及每个晶片晶元的锡球键合。因此,传统的3DHI需要极为复杂的晶片制造和键合处理,严重限制了芯片的可集成性。单片三维(M3D)集成被视为更有效的芯片连接的替代解决方案,因为所有功能器件层都直接连接,无需晶片。然而,从基底中移除器件层的要求另外提出了一个技术挑战,因为其固有的脆弱性和高内部应力水平,因此处理这些层可能很容易导致机械器件故障。与此相反,基于二维材料的电子学的出现突显了它们在克服上述问题方面的巨大潜力。由于二维材料的原子薄性质,它们具有固有的极低刚度和几乎零的内部应力。因此,基于二维材料的电子学可以完全克服传统刚性三维材料对M3D集成施加的物理约束,达到与传统硅基对应物相媲美的性能水平。
02. 成果掠影
鉴于此,美国 麻省理工学院Ji-Hoon Kang,,韩国延世大学Heechang Shin以及圣路易斯华盛顿大学Sang-Hoon Bae等研究者联合在Nature Materials上发文,展示了基于二维材料的电子学的M3D集成,以突显无晶片的器件堆叠。这些堆叠的结构最终在边缘计算应用中实现人工智能(AI)硬件的功能。根据应用的需求,可以设计不同的层次组合。集成到感知层的各种传感器可以通过传感器融合提供冗余和互补信息,从而弥补错误并提高精度。信号处理层上可以实现不同的滤波器和放大器以增强输入数据。基于此,研究实现了大规模操作的基于2D材料的电阻变阻器。其次,2D晶体管与2D电阻变阻器阵列被单片集成为电路。这种基于M3D集成的2D材料电子学的成功演示将不仅提高计算性能,还将为电子学的终极区域有效和多功能系统的先进集成打开新的可能性。相关研究成果以“Monolithic 3D integration of 2D materialsbased electronics towards ultimate edge computing solutions”为题,发表在顶级期刊《Nature materials》上。

03. 核心创新点
本文的核心创新点是成功实现基于二维材料的M3D集成电子学,展示了多层次、多功能的AI处理器,通过垂直堆叠2D材料的电阻变阻器和晶体管,为边缘计算提供了高度集成的、高效能的解决方案。
04. 数据概览

图1 | 2D材料基电阻变阻器和晶体管的M3D集成。a,基于M3D集成的2D材料电子学的极限边缘计算系统的示意图。M3D集成系统的示意图(顶部)说明了不同功能层的多层堆叠,包括AI计算层、信号处理层和感知层。所有层都可以单片集成到3D异质结构中。如左侧插图所示,AI计算层包括基于2D材料的电阻变阻器阵列(顶部)和基于2D材料的晶体管阵列(中部),构建了一个集成的、基于2D的AI处理器(底部)。电阻变阻器和晶体管阵列均经过M3D集成。计算系统的示意图(底部)显示了整个系统中数据处理的顺序。输入信号由感知层检测并传递到信号处理层,后者将信号转换为AI计算层的适当配置输入。最后,AI计算层通过并行利用每一层在认知计算中发挥作用。b–d,双层(WSe2/h-BN)基电阻变阻器的电性能。通过直流(DC)切换性能的设置和复位过程(b)确认了优越的电阻变阻器性能,以及在各种电流合规水平下编程的100 s多态数据保留(c)和在1,000周期的设置和复位脉冲电压应力(PVS)下的耐久性测试(d)。e,f,双层MoS2 TFT的电性能。在VD = 1 V下,通过转移特性(ID–VG)(e)和在各种VG下的输出特性(ID–VD)确认了高通流电流和开关比,以及高设备间一致性。e,插图显示了对数尺度下的转移曲线。g,μFE和VTH的直方图。

图2 | M3D集成的2D材料基1晶体管-1电阻变阻器阵列用于AI处理。a,由WSe2/h-BN基电阻变阻器和MoS2基晶体管组成的M3D集成AI处理器的示意图。晶体管的漏极电极线连接到电阻变阻器的底部电极。b,M3D集成设备的直流切换性能。红色和蓝色箭头分别表示设置和复位过程。c,M3D集成设备阵列在100 s内的多态保留特性。多个状态由MoS2基晶体管的栅极偏置控制。d,M3D集成设备阵列的耐久性测试。e,带有不同VG值的M3D集成设备阵列的经验CDF。

图3 | M3D集成的2D材料基设备的剥离和堆叠。a,可剥离的M3D集成设备的示意图。这些设备在制备后被精确剥离以进行M3D集成。b,M3D集成设备阵列的光学图像。c,d,在基板弯曲下的应变分布(c)和在M3D集成设备中的应变分布(d)。e,设备在剥离前和转移后的M3D集成设备的直流切换性能。转移后未观察到电性能的退化。f,M3D集成设备阵列的机械韧性,通过在多达100个周期的重复弯曲测试中测量。g,M3D集成AI处理器的多层堆叠。h–k,显示AI处理器的低分辨率(h)和高分辨率(i)的照片(j)以及显示多层重叠的光学显微镜图像(k)。三个AI处理层被M3D集成到AI处理系统中。

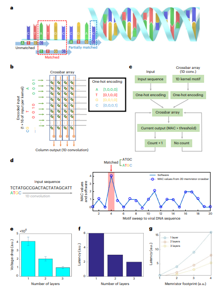
图4 | 使用M3D集成的2D材料基AI系统进行DNA基序发现。a,通过1D卷积进行DNA基序发现的示意图。b,通过one-hot编码实现四种DNA碱基(A、T、C和G)的1D核心模式。c,通过1D卷积进行DNA基序发现的流程图。d,1D卷积进行DNA基序扫描的MAC和软件结果的输出值。e,f,M3D集成,2D材料基AI硬件多层堆叠的电压降(e)和计算延迟随M3D集成、2D材料基AI硬件的多层堆叠数的变化(f)。误差条表示s.d.(n = 100)。g,M3D集成、2D材料基AI系统占地面积与计算延迟的关系。
05. 成果启示
总之,我们成功地展示了基于二维材料的M3D集成电子学,利用制备的WSe2/h-BN基电阻变阻器和MoS2基晶体管,表现出卓越的性能。每个层次的M3D集成在实验中得到了验证,以验证AI处理器的可靠和均匀的操作。由于二维材料的极低刚度和内部应力,我们成功地实现了M3D集成设备的多层堆叠,总共六层。M3D集成AI处理层的多层堆叠也通过改善延迟、电压降和占地面积得到了验证。M3D集成允许将不同功能层以高密度和减小的表面积集成在一起。它可以处理来自不同传感器的大量数据,具有高带宽和低延迟。预计这种传感器融合方法可以通过提供冗余和互补的感知信息,减少错误并提高准确性。M3D集成与近/在传感器计算架构的结合实现了高效的边缘计算解决方案。此外,由于M3D集成设备在超薄柔性PI基底上表现出色的机械性能,它们可以应用于下一代可穿戴AI平台,包括实时健康和健身监测、个性化医学、情感和认知监测、增强和虚拟现实交互,甚至软体机器人。我们预见,基于二维材料的M3D集成策略将在集成芯片应用中带来显著创新,并引领下一代集成技术的发展。
本文由Andy供稿。





